电脑桌面
添加小米粒文库到电脑桌面
安装后可以在桌面快捷访问

设备验收报告——烧结炉

设备验收报告——烧结炉_第1页
1/8
设备验收报告——烧结炉_第2页
2/8
设备验收报告——烧结炉_第3页
3/8
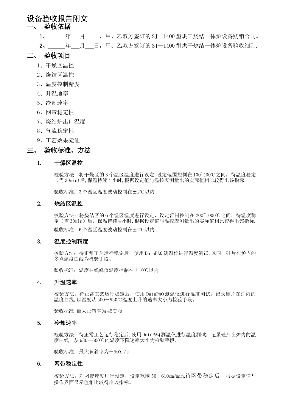
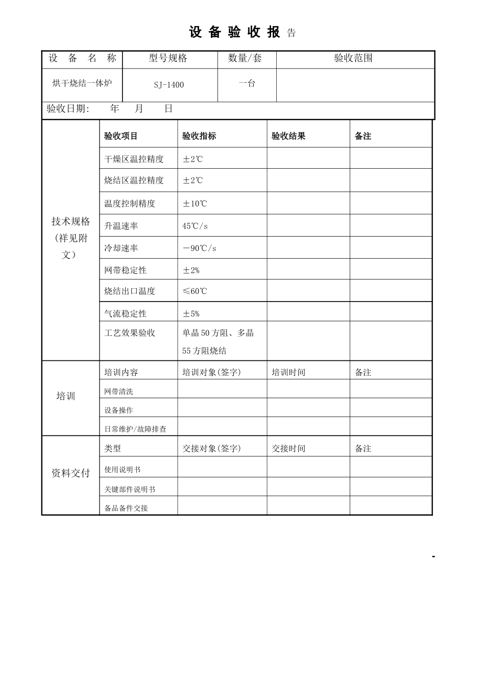
设 备 验 收 报 告设 备 名 称型号规格数量/套验收范围烘干烧结一体炉SJ-1400一台验收日期: 年 月 日技术规格(祥见附文)验收项目验收指标验收结果备注干燥区温控精度±2℃烧结区温控精度±2℃温度控制精度±10℃升温速率45℃/s冷却速率-90℃/s网带稳定性±2%烧结出口温度≤60℃气流稳定性±5%工艺效果验收单晶 50 方阻、多晶55 方阻烧结培训培训内容培训对象(签字)培训时间备注网带清洗设备操作日常维护/故障排查资料交付类型交接对象(签字)交接时间备注使用说明书关键部件说明书备品备件交接验收结论:意见和建议:甲方名称:中恒科技工艺代表:设备代表:工厂负责人:(盖章) 日 期:2024 年 月 日乙方名称:北京中联科伟达技术股份有限公司设备代表:现场负责人:日 期:2024 年 月 日设备验收报告附文一、 验收依据1、 年 月 日,甲、乙双方签订的 SJ—1400 型烘干烧结一体炉设备购销合同。2、 年 月 日,甲、乙双方签订的 SJ—1400 型烘干烧结一体炉设备验收细则.二、 验收项目1、干燥区温控2、烧结区温控3、温度控制精度4、升温速率5、冷却速率6、网带稳定性7、烧结炉出口温度8、气流稳定性9、工艺效果验证三、 验收标准、方法1.干燥区温控校验方法:将干燥区的 3 个温区温度进行设定,设定范围控制在 100~400℃之间,待温度稳定(需 30min)后,保温持续 4 小时,根据设定值与温控表测量出的实际值相比较得出该指标。验收标准:3 个温区温度波动控制在±2℃以内2.烧结区温控校验方法:将烧结区的 6 个温区温度进行设定,设定范围控制在 200~1000℃之间,待温度稳定(需 30min)后,保温持续 4 小时,根据设定值与温控表测量出的实际值相比较得出该指标.验收标准:6 个温区温度波动控制在±2℃以内3.温度控制精度校验方法:待正常工艺运行稳定后,使用 DataPAQ 测温仪进行温度测试,以同一硅片在炉内的多点温度曲线为检验手段。验收标准:温度曲线峰值温度控制在±10℃以内4.升温速率校验方法:待正常工艺运行稳定后,使用 DataPAQ 测温仪进行温度测试,记录硅片在炉内的温度曲线,以温度从 500-950℃温度上升的速率大小为检验手段。验收标准:最大正斜率为 45℃/s5.冷却速率校验方法:待正常工艺运行稳定后,使用 DataPAQ 测温仪进行温度测试,记录硅片在炉内的温度曲线,从 930-600℃的温度下降速率大小为检验手段.验收标准:最大负斜率为-90℃/s6.网带稳定性校验方法:对网带速度...

1、当您付费下载文档后,您只拥有了使用权限,并不意味着购买了版权,文档只能用于自身使用,不得用于其他商业用途(如 [转卖]进行直接盈利或[编辑后售卖]进行间接盈利)。
2、本站所有内容均由合作方或网友上传,本站不对文档的完整性、权威性及其观点立场正确性做任何保证或承诺!文档内容仅供研究参考,付费前请自行鉴别。
3、如文档内容存在违规,或者侵犯商业秘密、侵犯著作权等,请点击“违规举报”。

碎片内容

设备验收报告——烧结炉

确认删除?
VIP
微信客服
  • 扫码咨询
会员Q群
  • 会员专属群点击这里加入QQ群
客服邮箱
回到顶部