电脑桌面
添加小米粒文库到电脑桌面
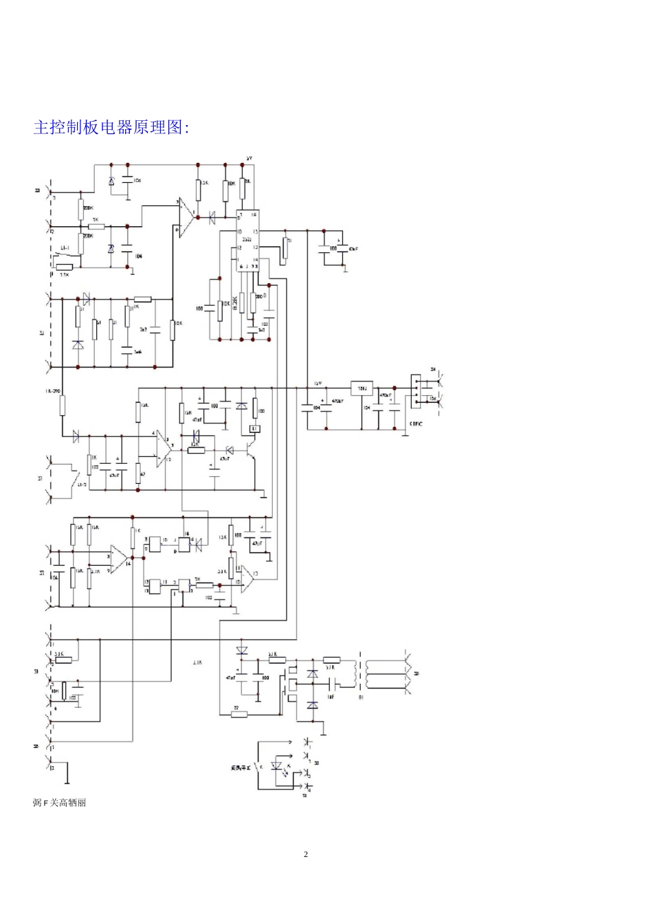
安装后可以在桌面快捷访问

逆变电焊机原理图的讲解

逆变电焊机原理图的讲解_第1页
1/12
逆变电焊机原理图的讲解_第2页
2/12
逆变电焊机原理图的讲解_第3页
3/12
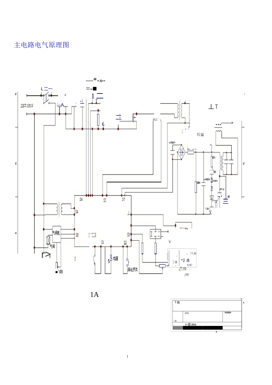
1主电路电气原理图L 二一—*-»-=-■1 二[-I—A丄 T二£耳猛X1ravr>兰毁■'命WZ[ff£三1A丄-、11,h-:al*』走¥FT 曲MilArPdWH11 毋 ZDQ2主控制板电器原理图:弼 F 关高牺丽3£颅瞪制3L525DB200WSM-L60A^l^Jffl4逆变触发电路图:才至大电容ZS口 l」u□I—01 如AtlSOV;■至快速整济2SR.IDIDL-至大电容^|]图35脉冲及时序板原理图:本机采用三相交流 380V 电压经三相桥式整流、滤波后供给以新型 IGBT 为功率开关器件的逆变器进行变频(20KC)处理后,由中频变压器降压,再经整流输出可供焊接所需的电源,通过集成电路构成的逻辑控制电路对电压、电流信号的反馈进行处理,实现整机闭环控制,采用脉宽调制 PWM 为核心的控制技术,从而获得快速脉宽调制的恒流特性和优异的焊接工艺效果。6IGBT 逆变电焊机工作原理及输出特性这里介绍的逆变器(见图)主要由 MOS 场效应管,普通电源变压器构成。其输出功率取决于 MOS 场效应管和电源变压器的功率,免除了烦琐的变压器绕制,适合电子爱好者业余制作中采用。下面介绍该逆变器的工作原理及制作过程。一拓普电子1.电路图2.工作原理这里我们将详细介绍这个逆变器的工作原理。方波信号发生器(见图 3)这里采用六反相器 CD4069 构成方波信号发生器。电路中 R1 是补偿电阻,用于改善IC1IC2TR1TR2TR3TR4TR5TRG13FJ 丄IOOKn1014TR1F1ovZX7—200^315/400 电唐理图C4L+IN11TR-dR31OK4069UB78L052SC18152SC16162SJ47I2SK23562SJ4712SK295GOUT+5VC3r-12ILLJ

1、当您付费下载文档后,您只拥有了使用权限,并不意味着购买了版权,文档只能用于自身使用,不得用于其他商业用途(如 [转卖]进行直接盈利或[编辑后售卖]进行间接盈利)。
2、本站所有内容均由合作方或网友上传,本站不对文档的完整性、权威性及其观点立场正确性做任何保证或承诺!文档内容仅供研究参考,付费前请自行鉴别。
3、如文档内容存在违规,或者侵犯商业秘密、侵犯著作权等,请点击“违规举报”。

碎片内容

逆变电焊机原理图的讲解

您可能关注的文档

确认删除?
微信客服
  • 扫码咨询
会员Q群
  • 会员专属群点击这里加入QQ群