电脑桌面
添加小米粒文库到电脑桌面
安装后可以在桌面快捷访问

快速编制现金流量表

快速编制现金流量表_第1页
1/6
快速编制现金流量表_第2页
2/6
快速编制现金流量表_第3页
3/6
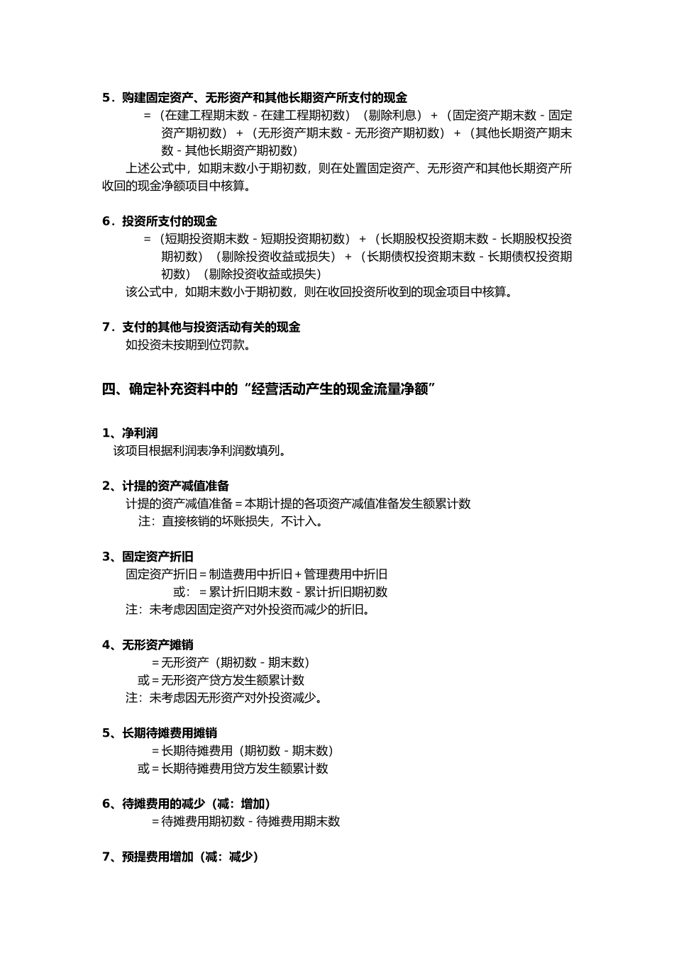
快速编制现金流量表(自动生成的说明)另附 excel 自动计算表格。填好两大报表后,现金流量表自动就出来了。现金流量表的编制一直是企业报表编制的一个难点,假如对所有的会计分录,按现金流量表准则的要求全部调整为收付实现制,这等于是重做一套会计分录,无疑将大大增加财务人员的工作量,在实践中也缺乏可操作性。许多财务人员因此希望仅根据资产负债表和利润表两大主表来编制出现金流量表,这是一种奢望,实际上仅根据资产负债表和利润表是无法编制出现金流量表的,还需要根据总账和明细账猎取相关数据。作者根据实际经验,提出快速编制现金流量表的方法,与读者探讨,这一编制方法的数据来源主要依据两大主表,只从相关账簿中获得必须的数据,以达到简单、快速编制现金流量表的目的。本文提出的编制方法从重要性原则出发,牺牲精确性,以换取速度。编制现金流量表按以下由易到难顺序快速完成 首先填列补充资料中“现金与现金等价物净增加情况”各项目,并确定“现金与现金等价物的净增加额”。第二填列主表中“筹资活动产生的现金流量”各项目,并确定“筹资活动产生的 现金流量净额”。第三填列主表中“投资活动产生的现金流量”各项目,并确定“投资活动产生的 现金流量净额”。第四计算确定经营活动产生的现金流量净额,计算公式是:经营活动产生的现金流量净额=现金与现金等价物的净增加额-筹资活动产生的现金流量净额-投资活动产生的现金流量净额。编制现金流量表的难点在于确定经营活动产生的现金流量净额,由于筹资活动和投资活动在企业业务中相对较少,财务数据容易猎取,因此这两项活动的现金流量项目容易填列,并容易确保这两项活动的现金流量净额结果正确,从而根据该公式计算得出的经营活动产生的现金流量净额也容易确保正确。这一步计算的结果,可以验证主表和补充资料中“经营活动产生的现金流量净额”各项目是否填列正确。第五填列补充资料中“将净利润调节为经营活动现金流量”各项目,并将计算结果与第四步公式得出的结果是否一致,如不相符,再进行检查,以求最终一致;第六最后填列主表中“经营活动产生的现金流量”各项目,并将计算结果与第四步公式计算的结果进行验证,如不相符,再进行检查,以求最终一致。由于本项中“收到的其他与经营活动有关的现金”项目是倒挤产生,因此主表和附加资料中“经营活动产生的现金流量净额”是相等的,从而快速完成现金流量表的编制。下面按以上顺序详细说明各项目的编制方法...

1、当您付费下载文档后,您只拥有了使用权限,并不意味着购买了版权,文档只能用于自身使用,不得用于其他商业用途(如 [转卖]进行直接盈利或[编辑后售卖]进行间接盈利)。
2、本站所有内容均由合作方或网友上传,本站不对文档的完整性、权威性及其观点立场正确性做任何保证或承诺!文档内容仅供研究参考,付费前请自行鉴别。
3、如文档内容存在违规,或者侵犯商业秘密、侵犯著作权等,请点击“违规举报”。

碎片内容

快速编制现金流量表

您可能关注的文档

人从众+ 关注
实名认证
内容提供者

欢迎光临小店,本店以公文和教育为主,希望符合您的需求。

确认删除?
VIP
微信客服
  • 扫码咨询
会员Q群
  • 会员专属群点击这里加入QQ群
客服邮箱
回到顶部