电脑桌面
添加小米粒文库到电脑桌面
安装后可以在桌面快捷访问

暖通工程施工设计方案

暖通工程施工设计方案_第1页
1/15
暖通工程施工设计方案_第2页
2/15
暖通工程施工设计方案_第3页
3/15
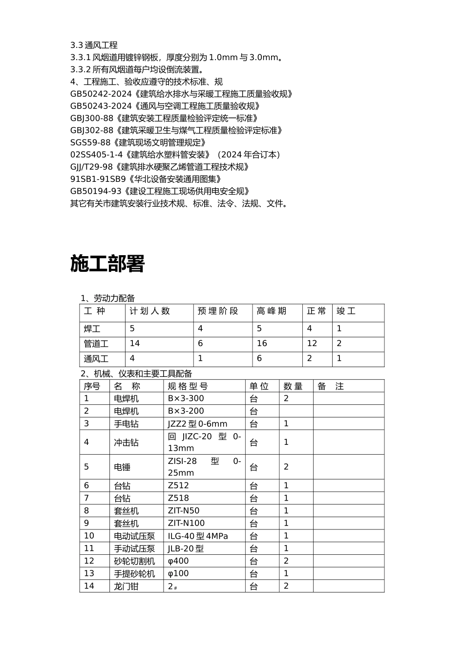
目录第一章 工程概况 2第二章 施工部署 4第三章 主要施工方法与质量控制点设置。10第四章 技术组织 29第五章 质量保证措施 31第六章 施工成品保护措施 33第七章 安全消防措施 35第八章 现场文明施工管理措施 36第九章 降低成本措施 37工程概况1、建筑概况1.1 本工程为某报社干部住宅 1 号楼,地下一层为设备层,地下二层为人防,地上共九层为住宅,总建筑高度 28.25 米,总建筑面积 10231 平方米。建筑物地点为某路 40 号。2、安装工程概况2.1 本安装工程招标围:电气工程、给排水工程(不含卫生器具)、采暖工程、通风工程。3、给排水工程(不含卫生器具)、采暖工程、通风工程主要容3.1 给排水管道与卫生工程3.1.1 给水系统:生活水泵设在地下一层,由市政两条 DN100 供水管至建筑物,生活供水由变频设备供水。3.1.2 消防栓系统:为临时高压给水系统,由设在地下一层的消防水池水泵、屋顶水箱供水,消防水池为 110m3,屋顶水箱 18m3。3.1.3 排水系统:生活给水直接排至室外,首层单独排出,经化粪池后排入污水管网,地下室废水直接排,由污水泵排入室外管网,污水泵液位控制。3.1.4 管材选用:生活给水管采纳热镀锌管,消火栓采纳焊接钢管焊接;生活排水管铸铁管,承插连接。3.1.5 吊顶的给排水管均做防接露保温,保温材料为 10mm 的聚氨脂塑料软管,外缠玻璃布,刷防火漆一遍;设备层,楼梯间的给排水管、消防管用 30mm 岩棉管壳保温,外缠玻璃布,刷调和漆二遍。3.2 采暖系统3.2.1 热源由小区锅炉房供给 80-55°C 热水,采纳分户供暖,下供下给,供回水干管附设在管道井,在每单元入口处设有供回水压差控制器。管井设包括分户热计量表在的入户装置。户系统为水平单管串联式,管道埋地布置,住宅部分每组散热器设三通调节阀。3.2.2 暖气片选用:地下车库采纳径无砂柱翼型定向对流铸铁散热器,型号为 TTD600;住宅与办公采纳铜管铝串片散热器,型号为 RVS-G。3.2.3 管材选用:供水与回水干管采纳热镀锌管,螺纹连接,埋设在地面垫层的管道采纳交联铝塑复合管(XPAP),并不得有接头,出地面后用专用铜管件连接。3.3 通风工程3.3.1 风烟道用镀锌钢板,厚度分别为 1.0mm 与 3.0mm。3.3.2 所有风烟道每户均设倒流装置。4、工程施工、验收应遵守的技术标准、规GB50242-2024《建筑给水排水与采暖工程施工质量验收规》GB50243-2024《通风与空调工程施工质量验收规》 GBJ300-88《建筑安装工程...

1、当您付费下载文档后,您只拥有了使用权限,并不意味着购买了版权,文档只能用于自身使用,不得用于其他商业用途(如 [转卖]进行直接盈利或[编辑后售卖]进行间接盈利)。
2、本站所有内容均由合作方或网友上传,本站不对文档的完整性、权威性及其观点立场正确性做任何保证或承诺!文档内容仅供研究参考,付费前请自行鉴别。
3、如文档内容存在违规,或者侵犯商业秘密、侵犯著作权等,请点击“违规举报”。

碎片内容

暖通工程施工设计方案

您可能关注的文档

确认删除?
VIP
微信客服
  • 扫码咨询
会员Q群
  • 会员专属群点击这里加入QQ群
客服邮箱
回到顶部