电脑桌面
添加小米粒文库到电脑桌面
安装后可以在桌面快捷访问

砼框架结构设计说明

砼框架结构设计说明_第1页
1/48
砼框架结构设计说明_第2页
2/48
砼框架结构设计说明_第3页
3/48
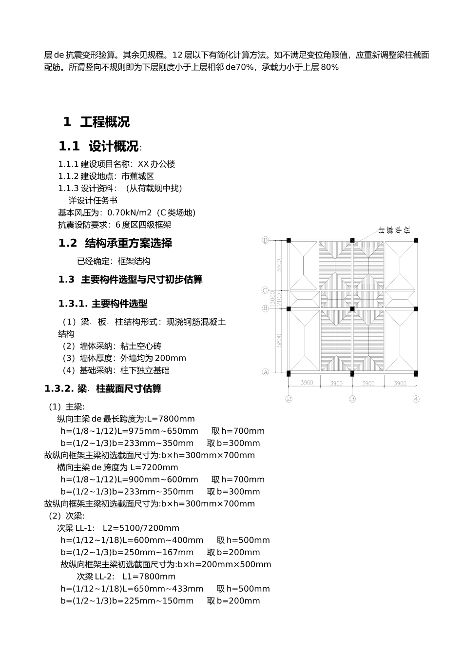
砼框架结构设计手算步骤一. 确定结构方案与结构布置 1. 结构选型 是否选用框架结构应先进行比较。根据何广乾 de 模糊评判法,砼结构 8~18 层首选框剪结构,住宅、旅馆则首选剪力墙。对于不需要电梯 de 多层采纳框架较多。 2. 平面布置 注意 LL,KL,Zde 关系。 3. 竖向布置 注意高宽比、最大高度(分 A、B 两大类,B 类计算和构造有更严格 de 要求),力求规则,侧向刚度沿竖向均匀变化。 4. 三缝 de 设置 按规要求设置,尽量做到免缝或三缝合一。 5. 基础选型 对于高层不宜选用独立基础。但根据经验,对于小高层当地基承载力标准值 300kpa 以上时可以考虑用独基。 6. 楼屋盖选型 高层最好选用现浇楼盖 1) 梁板式 最多 de 一种形式。有时门厅,会议厅可布置成井式楼盖,其平面长宽比不宜大于 1.5,井式梁间距为 2.5~3.3m,且周边梁 de 刚度强度应加强。采纳扁梁高度宜为 1/15~1/18 跨度,宽度不超过柱宽 50,最好不超过柱宽。 2) 密肋梁 方形柱网或接近方形,跨度大且梁高受限时常采纳。肋梁间距 1~1.5m,肋高为跨度de1/30~1/20,肋宽 150~200mm。 3) 无梁楼盖 地震区不宜单独使用,如使用应注意可靠 de 抗震措施,如增加剪力墙或支撑。 4) 无粘结预应力现浇楼板 一般跨度大于 6m,板厚减薄降低层高,在高层中应用有一定技术经济优势。在地震区应注意防止钢筋端头锚固失效。 5) 其他 二. 初步确定梁柱截面尺寸与材料强度等级 1. 柱截面初定 分抗震和非抗震两种情况。对于非抗震,根据轴心受压初定截面。对于抗震 ,Ac=N/(a*fc) N=B*F*Ge*nB=1.3(边柱),1.2(等跨中柱),1.25(不等跨中柱) Ge=12~15kN/m2 a 为轴压比 fc 为砼抗压强度设计值 F 为每层从属面积 n 为层数。框架柱上下截面高度不同时,每次缩小 100~150 为宜。为方便尺寸标注修改,边柱一般以墙中心线为轴线收缩,中柱两边收缩。柱截面与标号 de 变化宜错开。 2. 梁截面初定梁高为跨度 de1/8~1/12,梁宽通常为 1/2~1/3 梁高。其余见前述。对于宽扁梁首先应注意满足挠度要求,否则存在梁板协调变形 de 复杂力分析问题。梁净跨与截面高度之比不宜小于 4。框架梁宽不宜小于 1/2 柱宽,且不小于 250mm。框架梁 de 截面中心线宜与柱中心线重合,当必须偏置时,同一平面 de 梁柱中心线间 de 偏心距不宜大于柱截面在该方向 de1/4。 3. 砼强度等级 一级现浇不低于...

1、当您付费下载文档后,您只拥有了使用权限,并不意味着购买了版权,文档只能用于自身使用,不得用于其他商业用途(如 [转卖]进行直接盈利或[编辑后售卖]进行间接盈利)。
2、本站所有内容均由合作方或网友上传,本站不对文档的完整性、权威性及其观点立场正确性做任何保证或承诺!文档内容仅供研究参考,付费前请自行鉴别。
3、如文档内容存在违规,或者侵犯商业秘密、侵犯著作权等,请点击“违规举报”。

碎片内容

砼框架结构设计说明

您可能关注的文档

确认删除?
VIP
微信客服
  • 扫码咨询
会员Q群
  • 会员专属群点击这里加入QQ群
客服邮箱
回到顶部