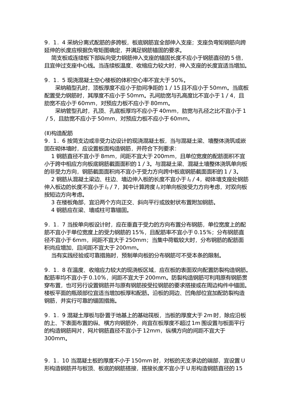
电脑桌面
添加小米粒文库到电脑桌面
安装后可以在桌面快捷访问

结构构件柱梁板墙资料基本构造要求内容

结构构件柱梁板墙资料基本构造要求内容_第1页
1/28
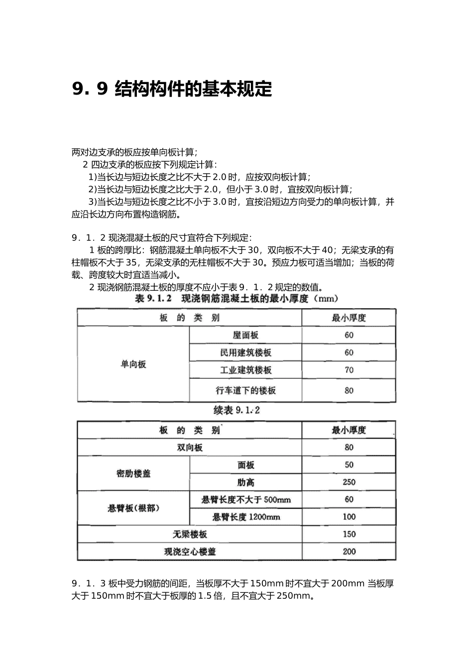
结构构件柱梁板墙资料基本构造要求内容_第2页
2/28
结构构件柱梁板墙资料基本构造要求内容_第3页
3/28
9. 9 结构构件的基本规定两对边支承的板应按单向板计算; 2 四边支承的板应按下列规定计算: 1)当长边与短边长度之比不大于 2.0 时,应按双向板计算; 2)当长边与短边长度之比大于 2.0,但小于 3.0 时,宜按双向板计算; 3)当长边与短边长度之比不小于 3.0 时,宜按沿短边方向受力的单向板计算,并应沿长边方向布置构造钢筋。9.1.2 现浇混凝土板的尺寸宜符合下列规定:1 板的跨厚比:钢筋混凝土单向板不大于 30,双向板不大于 40;无梁支承的有柱帽板不大于 35,无梁支承的无柱帽板不大于 30。预应力板可适当增加;当板的荷载、跨度较大时宜适当减小。2 现浇钢筋混凝土板的厚度不应小于表 9.1.2 规定的数值。9.1.3 板中受力钢筋的间距,当板厚不大于 150mm 时不宜大于 200mm 当板厚大于 150mm 时不宜大于板厚的 1.5 倍,且不宜大于 250mm。9.1.4 采纳分离式配筋的多跨板,板底钢筋宜全部伸入支座;支座负弯矩钢筋向跨延伸的长度应根据负弯矩图确定,并满足钢筋锚固的要求。 简支板或连续板下部纵向受力钢筋伸入支座的锚固长度不应小于钢筋直径的 5 倍,且宜伸过支座中心线。当连续板温度、收缩应力较大时,伸入支座的长度宜适当增加。9.1.5 现浇混凝土空心楼板的体积空心率不宜大于 50%。采纳箱型孔时,顶板厚度不应小于肋间净距的 1/15 且不应小于 50mm。当底板配置受力钢筋时,其厚度不应小于 50mm。孔间肋宽与孔高度比不宜小于 1/4,且肋宽不应小于 60mm,对预应力板不应小于 80mm。采纳管型孔时,孔顶、孔底板厚均不应小于 40mm,肋宽与孔径之比不宜小于 1/5,且肋宽不应小于 50mm,对预应力板不应小于 60mm。(Ⅱ)构造配筋9.1.6 按简支边或非受力边设计的现浇混凝土板,当与混凝土梁、墙整体浇筑或嵌固在砌体墙时,应设置板面构造钢筋,并符合下列要求: 1 钢筋直径不宜小于 8mm,间距不宜大于 200mm,且单位宽度的配筋面积不宜小于跨中相应方向板底钢筋截面面积的 1/3。与混凝土梁、混凝土墙整体浇筑单向板的非受力方向,钢筋截面面积尚不宜小于受力方向跨中板底钢筋截面面积的 1/3。 2 钢筋从混凝土梁边、柱边、墙边伸入板的长度不宜小于 l0/4,砌体墙支座处钢筋伸入板边的长度不宜小于 l0/7,其中计算跨度 l0对单向板按受力方向考虑,对双向板按短边方向考虑。 3 在楼板角部,宜沿两个方向正交、斜向平行或放射状布置附加钢筋。 4 钢筋应在梁、墙或...

1、当您付费下载文档后,您只拥有了使用权限,并不意味着购买了版权,文档只能用于自身使用,不得用于其他商业用途(如 [转卖]进行直接盈利或[编辑后售卖]进行间接盈利)。
2、本站所有内容均由合作方或网友上传,本站不对文档的完整性、权威性及其观点立场正确性做任何保证或承诺!文档内容仅供研究参考,付费前请自行鉴别。
3、如文档内容存在违规,或者侵犯商业秘密、侵犯著作权等,请点击“违规举报”。

碎片内容

结构构件柱梁板墙资料基本构造要求内容

办公文档专营+ 关注
实名认证
内容提供者

大量办公文档,欢迎选择

确认删除?
VIP
微信客服
  • 扫码咨询
会员Q群
  • 会员专属群点击这里加入QQ群
客服邮箱
回到顶部