电脑桌面
添加小米粒文库到电脑桌面
安装后可以在桌面快捷访问

财务集中管理解决方案

财务集中管理解决方案_第1页
1/5
财务集中管理解决方案_第2页
2/5
财务集中管理解决方案_第3页
3/5
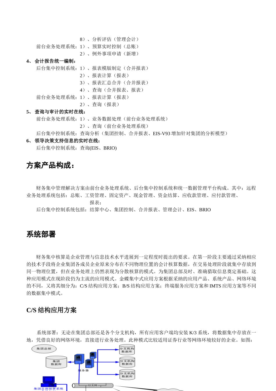
财务集中管理解决方案概述跨区域甚至跨国经营是企业集团进展的趋势,而资源聚合与集中控制则是企业集团依照统一战略进展的必要保证。财务管理的集中统一是企业和企业集团经营、进展战略目标得以顺利实现的首要前提。如何实现财务管理的集中统一,尤其是跨区域经营、生产、作业的企业集团和集团式企业如何实现财务的集中管理与控制,是企业和企业集团进展过程中面临的一个重要课题。在信息化世代,企业集团实现财务集中管理首先表现为资源的聚合与集中控制。这其中,数据或信息资源的聚合与集中控制是实现财务集中管理的前提与基础。K/3ERP 财务集中管理解决方案就是在提炼这一基本思想的基础上,制定和开发的专门针对财务集中管理所提出的各种业务需求的产品和解决方案。目标用户:1、 有在财务管理方面采纳集中统一要求的企业或企业集团;2、跨地域组织经营、生产、作业的企业集团;3、总分公司管理架构的集团式企业;设计思想以数据和信息资源的聚合与集中控制为基础,进而以实现财务资源的集中控制为手段,最终达到企业或企业集团在财务管理上的“集中”目标,即资金集中管理、业务集中统一、预算集中控制、审计集中评估、决策实时集中。在产品功能分布及产品架构搭建上,将整个方案区分为前台业务处理系统、后台集中控制系统、统一数据管理平台。解决问题1、 以信息资源的集中控制来保障财务集中管理目标的实现;2、 交易信息的实时在线与控制信息的严格要求有机的结合;实现管理目标1、 集团企业财务会计业务的集中与法律规范统一;2、 资金的集中管理;3、 集团企业全面预算体系的建立及预算集中控制的实现;4、 母公司或管理总部对分支机构的实时在线审计;5、 企业或企业集团集中决策支持分析得以实现。典型应用流程1、 会计核算统一法律规范:后台集中控制系统:1)、定义组织机构、基础资料、会计科目、控制参数(集团控制);2)、集中建立所有核算主体数据账套与会计核算框架(集团控制);前台业务处理系统:1)、根据不同权限处理业务,录入、审核相关凭证、卡片、通知单、对账单(总账、固定资产、工资、应收应付、现金管理,财务分析);2)、基本数据查询(总账、固定资产、工资、应收应付、现金管理、财务分析)2、 资金集中管理:前台业务处理系统:1)、录入、审核结算单、付款单(网上结算),2)、查询账户余额、交易记录(网上结算)3)、例外事项申请(新增)后台集中控制系统:1)、制作凭证(结算中心)2)、...

1、当您付费下载文档后,您只拥有了使用权限,并不意味着购买了版权,文档只能用于自身使用,不得用于其他商业用途(如 [转卖]进行直接盈利或[编辑后售卖]进行间接盈利)。
2、本站所有内容均由合作方或网友上传,本站不对文档的完整性、权威性及其观点立场正确性做任何保证或承诺!文档内容仅供研究参考,付费前请自行鉴别。
3、如文档内容存在违规,或者侵犯商业秘密、侵犯著作权等,请点击“违规举报”。

碎片内容

财务集中管理解决方案

确认删除?
VIP
微信客服
  • 扫码咨询
会员Q群
  • 会员专属群点击这里加入QQ群
客服邮箱
回到顶部