电脑桌面
添加小米粒文库到电脑桌面
安装后可以在桌面快捷访问

酒店实习论文

酒店实习论文_第1页
1/9
酒店实习论文_第2页
2/9
酒店实习论文_第3页
3/9
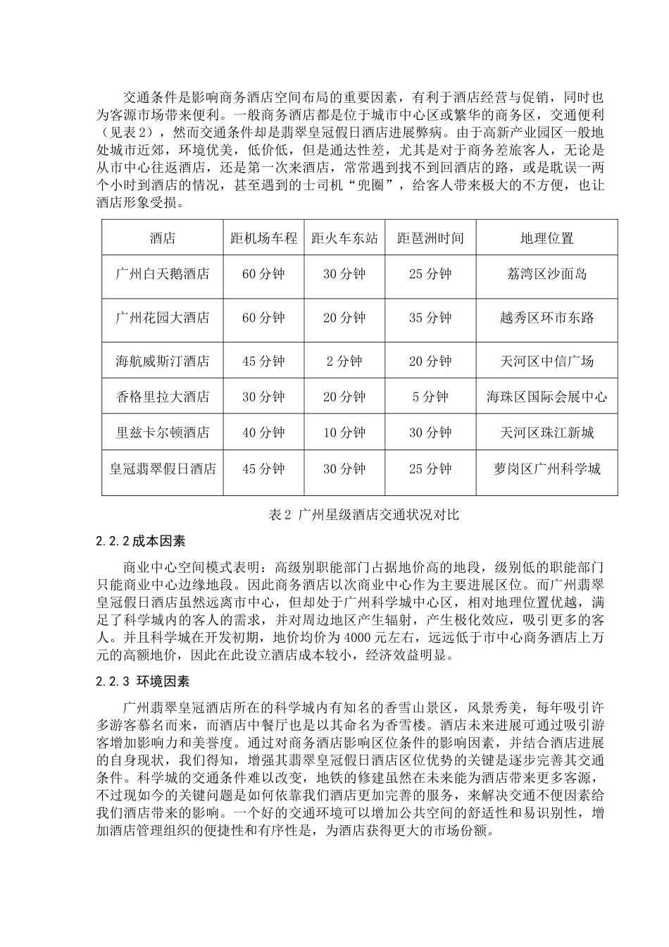
浅谈会议型酒店往返市区交通问题及其对策——以广州翡翠皇冠假日酒店为例2024 级旅游管理专业 07770101 邓思远实习酒店:广州翡翠皇冠假日酒店 指导老师:彭惠军[摘要] 随着人民生活水平不断提高,闲暇时间增多和消费观念的更新,国际国内商务旅游迅猛进展起来。会议型酒店本就是作为为消费者提供一个商业、旅行方面临时栖息需求的场所存在的,交通在很大的程度上影响着消费者对酒店的印象,进而影响消费,假如交通条件不好,那么很可能会影响生存。本文通过调查了解广州科学城翡翠皇冠假日酒店地理位置和周边环境,重点对其区位交通进行分析,探求一条解决会议型酒店交通不便问题的方法。 关键词:会议型酒店;往返市区交通;广州翡翠皇冠假日酒店Abstract: With the improvement of people’s living standard, more leisure time and updating of consumption , business tourism has a rapid development both in domestic and international market. It is the conference hotels which provide consumers a place with the demand of traveling and meeting. Traffic, in large extent, has a overwhelming crutial effect on the first impression and consumption of consumers. Sometimes, the unconvenient traffic condition will inevitably result in the deficits. Through the investigation of geographic location and circumstance of Guangzhou Crowne Plaza, and analysising of location traffic system, in order to solve a series transportation problem of meeting hotel.Key words: Meeting hotel;traffic between hotel and urban;Crowne Plaza in guangzhou science city1.会议型酒店及其特色1.1 会议型酒店的定义 会议型酒店是接待会议最主要的场地,会议型酒店主要是指那些能够独立举办会议的酒店,某些业界人士甚至认为接待会议的直接收入至少应该占到会议型酒店主营收入一半以上的份额。在我国国际会议 30 年的进展历史中,会议型酒店起着重要作用。1.2 会议型酒店的特色 酒店部分必须是一个完整的,符合国标的星级酒店,一般坐落在城市繁华的商务区或市中心,交通便利地带,如机场、火车站及码头等。会议中心部分必须是具有相当匹配的会务硬件功能和设施。两者组合在一起的...

1、当您付费下载文档后,您只拥有了使用权限,并不意味着购买了版权,文档只能用于自身使用,不得用于其他商业用途(如 [转卖]进行直接盈利或[编辑后售卖]进行间接盈利)。
2、本站所有内容均由合作方或网友上传,本站不对文档的完整性、权威性及其观点立场正确性做任何保证或承诺!文档内容仅供研究参考,付费前请自行鉴别。
3、如文档内容存在违规,或者侵犯商业秘密、侵犯著作权等,请点击“违规举报”。

碎片内容

酒店实习论文

您可能关注的文档

文森传品+ 关注
实名认证
内容提供者

一家传播文化教育的小店,资料丰富,随意挑选。

确认删除?
VIP
微信客服
  • 扫码咨询
会员Q群
  • 会员专属群点击这里加入QQ群
客服邮箱
回到顶部