电脑桌面
添加小米粒文库到电脑桌面
安装后可以在桌面快捷访问

电线电缆技术标准

电线电缆技术标准_第1页
1/17
电线电缆技术标准_第2页
2/17
电线电缆技术标准_第3页
3/17
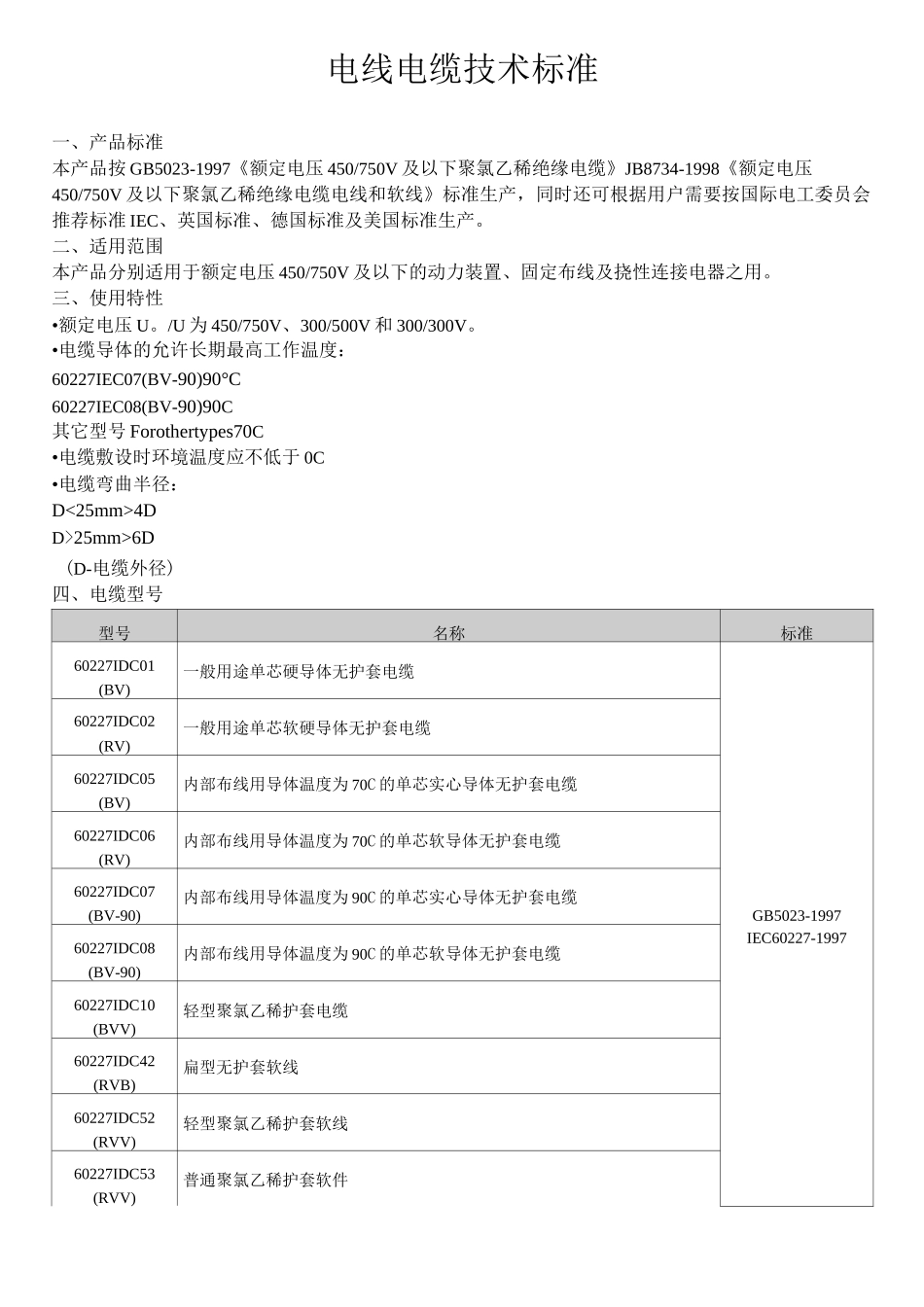
电线电缆技术标准一、产品标准本产品按 GB5023-1997《额定电压 450/750V 及以下聚氯乙稀绝缘电缆》JB8734-1998《额定电压450/750V 及以下聚氯乙稀绝缘电缆电线和软线》标准生产,同时还可根据用户需要按国际电工委员会推荐标准 IEC、英国标准、德国标准及美国标准生产。二、适用范围本产品分别适用于额定电压 450/750V 及以下的动力装置、固定布线及挠性连接电器之用。三、使用特性•额定电压 U。/U 为 450/750V、300/500V 和 300/300V。•电缆导体的允许长期最高工作温度:60227IEC07(BV-90)90°C60227IEC08(BV-90)90C其它型号 Forothertypes70C•电缆敷设时环境温度应不低于 0C•电缆弯曲半径:D<25mm>4DD>25mm>6D(D-电缆外径)四、电缆型号型号名称标准60227IDC01(BV)一般用途单芯硬导体无护套电缆60227IDC02(RV)一般用途单芯软硬导体无护套电缆60227IDC05(BV)内部布线用导体温度为 70C 的单芯实心导体无护套电缆60227IDC06(RV)内部布线用导体温度为 70C 的单芯软导体无护套电缆60227IDC07(BV-90)内部布线用导体温度为 90C 的单芯实心导体无护套电缆GB5023-199760227IDC08(BV-90)内部布线用导体温度为 90C 的单芯软导体无护套电缆IEC60227-199760227IDC10(BVV)轻型聚氯乙稀护套电缆60227IDC42(RVB)扁型无护套软线60227IDC52(RVV)轻型聚氯乙稀护套软线60227IDC53(RVV)普通聚氯乙稀护套软件BV铜芯聚氯乙稀绝缘电线JB8734-1998BLV铝芯聚氯乙稀绝缘电线BVR铜芯聚氯乙烯绝缘软电缆BVV铜芯聚氯乙稀绝缘聚氯乙烯护套圆形电缆BLVV铝芯聚氯乙稀绝缘聚氯乙烯护套圆形电缆BVVB铜芯聚氯乙稀绝缘聚氯乙烯护套扁形电缆BLVVB铝芯聚氯乙稀绝缘聚氯乙烯护套扁形电缆RVS铜芯聚氯乙稀绝缘绞型连接用软电缆RVP铜芯聚氯乙稀绝缘屏蔽软电线RVP-90铜芯耐热 90C 聚氯乙稀绝缘屏蔽软电线RVVP铜芯聚氯乙稀绝缘屏蔽聚氯乙稀护套软电缆五、生产范围型号额定电压芯数导体标称截面标准60227IEC01(BV)450/75011.5〜40060227IEC02(BV)450/75011.5〜24060227IEC05(BV)300/50010.5〜160227IEC06(BV)300/50010.5〜160227IEC07(BV-90)300/50010.5〜2.5GB5023-199760227IEC08(BV-90)300/50010.5〜2.5IEC60227-199760227IEC10(BVV)300/5002,3,4,51.5〜3560227IEC42(RVB)300/30020.5〜0.7560227IEC52(RVV)300/3002,30.5〜0.7560227IEC53(RVV)300/5002,3,〜24*0.75〜6BV300/50010.75〜1BLV450/75012.5〜630BVR450/75012.5〜240BVV300/50010.75〜10BLVV300/50012....

1、当您付费下载文档后,您只拥有了使用权限,并不意味着购买了版权,文档只能用于自身使用,不得用于其他商业用途(如 [转卖]进行直接盈利或[编辑后售卖]进行间接盈利)。
2、本站所有内容均由合作方或网友上传,本站不对文档的完整性、权威性及其观点立场正确性做任何保证或承诺!文档内容仅供研究参考,付费前请自行鉴别。
3、如文档内容存在违规,或者侵犯商业秘密、侵犯著作权等,请点击“违规举报”。

碎片内容

电线电缆技术标准

确认删除?
VIP
微信客服
  • 扫码咨询
会员Q群
  • 会员专属群点击这里加入QQ群
客服邮箱
回到顶部