电脑桌面
添加小米粒文库到电脑桌面
安装后可以在桌面快捷访问

化学机械抛光工艺(CMP)全解

化学机械抛光工艺(CMP)全解_第1页
1/12
化学机械抛光工艺(CMP)全解_第2页
2/12
化学机械抛光工艺(CMP)全解_第3页
3/12
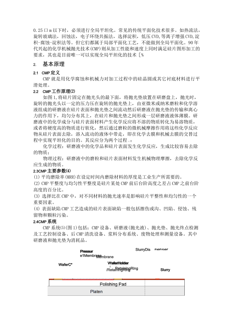
化学机械抛光液(CMP)氧化铝抛光液具体添加剂摘要:本文首先定义并介绍 CMP 工艺的基本工作原理,然后,通过介绍 CMP 系统,从工艺设备角度定性分析了解 CMP 的工作过程,通过介绍分析 CMP 工艺参数,对 CMP 作定量了解。在文献精度中,介绍了一个 SiO2的 CMP 平均磨除速率模型,其中考虑了磨粒尺寸,浓度,分布,研磨液流速,抛光势地形:材料性能。经过实验,得到的实验结果与模型比较吻合。MRR 模型可用于 CMP 模拟,CMP 过程参数最佳化以及下一代 CMP 设备的研发。最后,通过对 VLSI 制造技术的课程回顾,归纳了课程收获,总结了课程感悟。关键词:CMP、研磨液、平均磨除速率、设备Abstract:ThisarticlefirstdefinedandintroducesthebasicworkingprincipleoftheCMPprocess,andthen,byintroducingtheCMPsystem,fromtheperspectiveofprocessequipmentqualitativeanalysistounderstandtheworkingprocessoftheCMP,andbyintroducingtheCMPprocessparameters,makequantitativeunderstandingonCMP.Inliteratureprecision,introduceaCMPmodelofSi02,whichtakesintoaccounttheparticlesize,concentration,distributionofgrindingfluidvelocity,polishingpotentialterrain,materialperformance.Aftertest,theexperimentresultcomparedwiththemodel.MRRmodelcanbeusedintheCMPsimulation,CMPprocessparameteroptimizationaswellasthenextgenerationofCMPequipmentresearchanddevelopment.ThroughthereviewofVLSImanufacturingtechnologycourse,finallysumsupthecourse,summedupthecourse.Keyword:CMP、slumry、MRRs、device1.前言随着半导体工业飞速发展,电子器件尺寸缩小,要求晶片表面平整度达到纳米级。传统的平坦化技术,仅仅能够实现局部平坦化,但是当最小特征尺寸达到0.25 口 m 以下时,必须进行全局平坦化。常见的传统平面化技术很多。如热流法,旋转玻璃法,回蚀法,电子环绕共振法,选择淀积,低压 CVD,等离子增强 CVD,淀积-腐蚀-淀积法等。但它们都属于局部平面化工艺,不能做到全局平面化。90 年代兴起的化学机械抛光技术(CMP)则从加工性能和速度上同时满足硅片图形加工的要求,其也是目前唯一可以实现全局平坦化的技术[%2.基本原理2.1CMP 定义CMP 就是用化学腐蚀和机械力对加工过程中的硅晶圆或其它衬底材料进行平滑处理。2.2CMP 工作原理⑵如图 1,将硅片固定在抛光头的最下面,将抛光垫放置在研磨盘上,...

1、当您付费下载文档后,您只拥有了使用权限,并不意味着购买了版权,文档只能用于自身使用,不得用于其他商业用途(如 [转卖]进行直接盈利或[编辑后售卖]进行间接盈利)。
2、本站所有内容均由合作方或网友上传,本站不对文档的完整性、权威性及其观点立场正确性做任何保证或承诺!文档内容仅供研究参考,付费前请自行鉴别。
3、如文档内容存在违规,或者侵犯商业秘密、侵犯著作权等,请点击“违规举报”。

碎片内容

化学机械抛光工艺(CMP)全解

您可能关注的文档

确认删除?
VIP
微信客服
  • 扫码咨询
会员Q群
  • 会员专属群点击这里加入QQ群
客服邮箱
回到顶部