电脑桌面
添加小米粒文库到电脑桌面
安装后可以在桌面快捷访问

直播卫星“村村通”常见故障VIP免费

直播卫星“村村通”常见故障_第1页
1/3
直播卫星“村村通”常见故障_第2页
2/3
直播卫星“村村通”常见故障_第3页
3/3
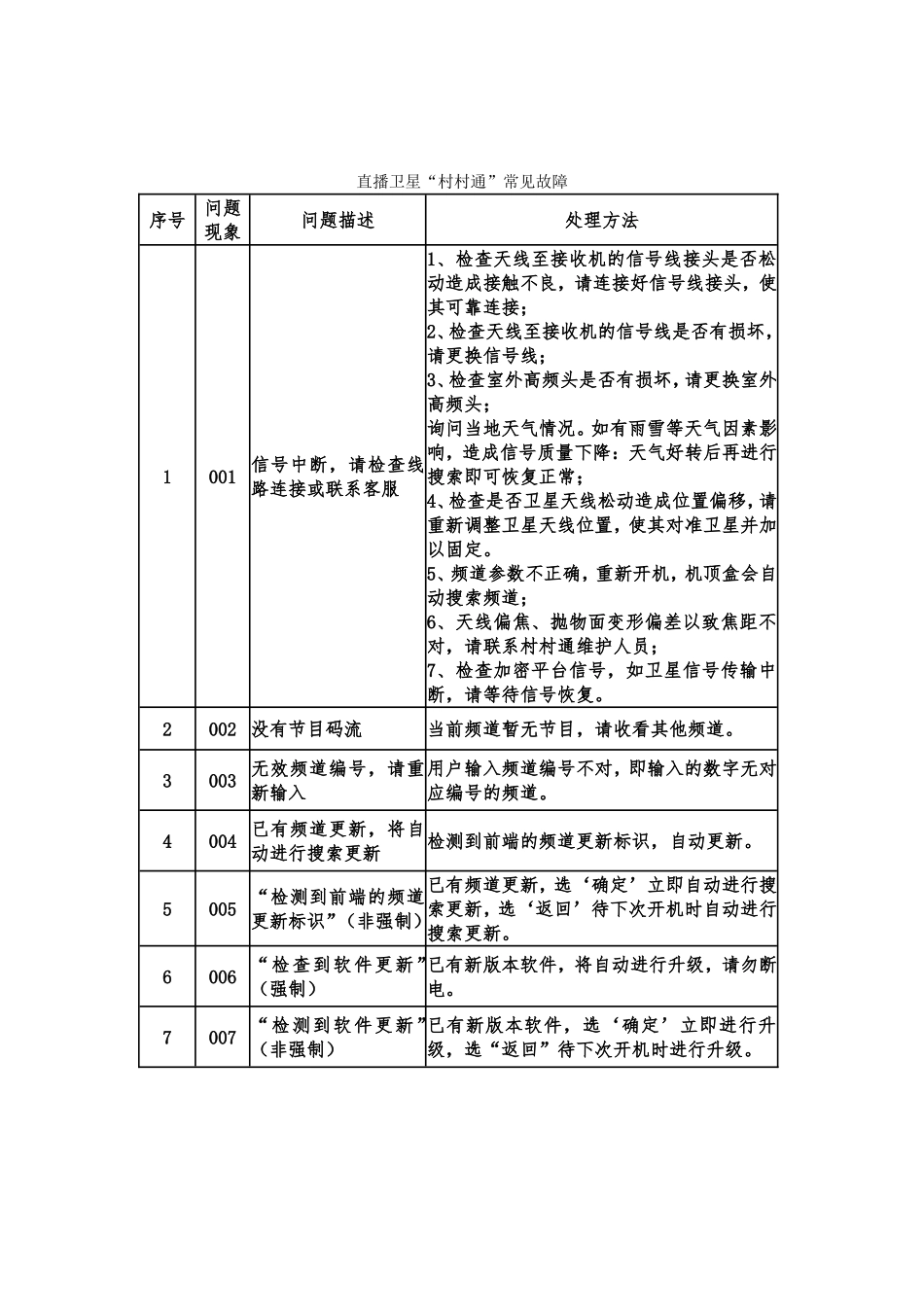
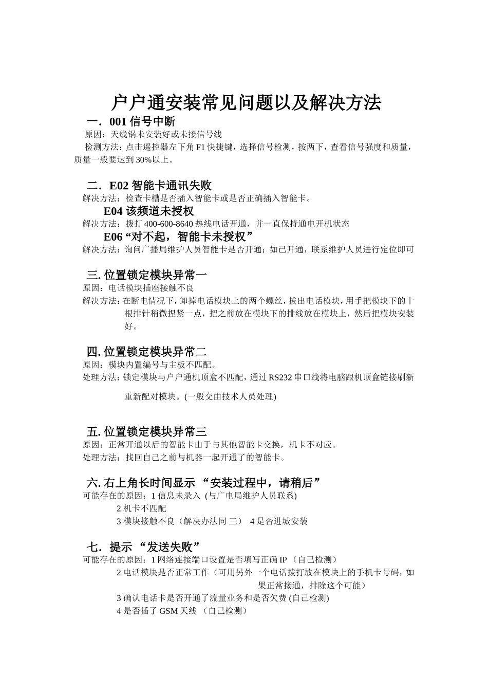
直播卫星“村村通”常见故障序号问题现象问题描述处理方法1001信号中断,请检查线路连接或联系客服1、检查天线至接收机的信号线接头是否松动造成接触不良,请连接好信号线接头,使其可靠连接;2、检查天线至接收机的信号线是否有损坏,请更换信号线;3、检查室外高频头是否有损坏,请更换室外高频头;询问当地天气情况。如有雨雪等天气因素影响,造成信号质量下降:天气好转后再进行搜索即可恢复正常;4、检查是否卫星天线松动造成位置偏移,请重新调整卫星天线位置,使其对准卫星并加以固定。5、频道参数不正确,重新开机,机顶盒会自动搜索频道;6、天线偏焦、抛物面变形偏差以致焦距不对,请联系村村通维护人员;7、检查加密平台信号,如卫星信号传输中断,请等待信号恢复。2002没有节目码流当前频道暂无节目,请收看其他频道。3003无效频道编号,请重新输入用户输入频道编号不对,即输入的数字无对应编号的频道。4004已有频道更新,将自动进行搜索更新检测到前端的频道更新标识,自动更新。5005“检测到前端的频道更新标识”(非强制)已有频道更新,选‘确定’立即自动进行搜索更新,选‘返回’待下次开机时自动进行搜索更新。6006“检查到软件更新”(强制)已有新版本软件,将自动进行升级,请勿断电。7007“检测到软件更新”(非强制)已有新版本软件,选‘确定’立即进行升级,选“返回”待下次开机时进行升级。户户通安装常见问题以及解决方法一.001信号中断原因:天线锅未安装好或未接信号线检测方法:点击遥控器左下角F1快捷键,选择信号检测,按两下,查看信号强度和质量,质量一般要达到30%以上。二.E02智能卡通讯失败解决方法:检查卡槽是否插入智能卡或是否正确插入智能卡。E04该频道未授权解决方法:拨打400-600-8640热线电话开通,并一直保持通电开机状态E06“对不起,智能卡未授权”解决方法:询问广播局维护人员智能卡是否开通;如已开通,联系维护人员进行定位即可三.位置锁定模块异常一原因:电话模块插座接触不良解决方法:在断电情况下,卸掉电话模块上的两个螺丝,拔出电话模块,用手把模块下的十根排针稍微捏紧一点,把之前放在模块下的排线放在模块上,然后把模块安装好。四.位置锁定模块异常二原因:模块内置编号与主板不匹配。处理方法:锁定模块与户户通机顶盒不匹配,通过RS232串口线将电脑跟机顶盒链接刷新重新配对模块。(一般交由技术人员处理)五.位置锁定模块异常三原因:正常开通以后的智能卡由于与其他智能卡交换,机卡不对应。处理方法:找回自己之前与机器一起开通了的智能卡。六.右上角长时间显示“安装过程中,请稍后”可能存在的原因:1信息未录入(与广电局维护人员联系)2机卡不匹配3模块接触不良(解决办法同三)4是否进城安装七.提示“发送失败”可能存在的原因:1网络连接端口设置是否填写正确IP(自己检测)2电话模块是否正常工作(可用另外一个电话拨打放在模块上的手机卡号码,如果正常接通,排除这个可能)3确认电话卡是否开通了流量业务和是否欠费(自己检测)4是否插了GSM天线(自己检测)处理方法:如都无以上问题,请在GSM天线上加绕一根30公分的铁丝,直线段垂直向上,一般能发送成功。八.提示“位置信息改变,请联系客服”可能存在的原因:1.移动了机顶盒2开通的地方和用的不是一个地方(有些用户是在村部集中开通,然后拿回家看)3移动信号弱处理方法:将机顶盒断电重新启动,如不能解决请联系维护人员进行重新定位

1、当您付费下载文档后,您只拥有了使用权限,并不意味着购买了版权,文档只能用于自身使用,不得用于其他商业用途(如 [转卖]进行直接盈利或[编辑后售卖]进行间接盈利)。
2、本站所有内容均由合作方或网友上传,本站不对文档的完整性、权威性及其观点立场正确性做任何保证或承诺!文档内容仅供研究参考,付费前请自行鉴别。
3、如文档内容存在违规,或者侵犯商业秘密、侵犯著作权等,请点击“违规举报”。

碎片内容

直播卫星“村村通”常见故障

文章天下+ 关注
实名认证
内容提供者

各种文档应有尽有

确认删除?
VIP
微信客服
  • 扫码咨询
会员Q群
  • 会员专属群点击这里加入QQ群
客服邮箱
回到顶部