电脑桌面
添加小米粒文库到电脑桌面
安装后可以在桌面快捷访问

高中物理 第二章 电路 第六、七节 走进门电路 了解集成电路教学案 粤教版选修3-1-粤教版高二选修3-1物理教学案

高中物理 第二章 电路 第六、七节 走进门电路 了解集成电路教学案 粤教版选修3-1-粤教版高二选修3-1物理教学案_第1页
1/23
高中物理 第二章 电路 第六、七节 走进门电路 了解集成电路教学案 粤教版选修3-1-粤教版高二选修3-1物理教学案_第2页
2/23
高中物理 第二章 电路 第六、七节 走进门电路 了解集成电路教学案 粤教版选修3-1-粤教版高二选修3-1物理教学案_第3页
3/23
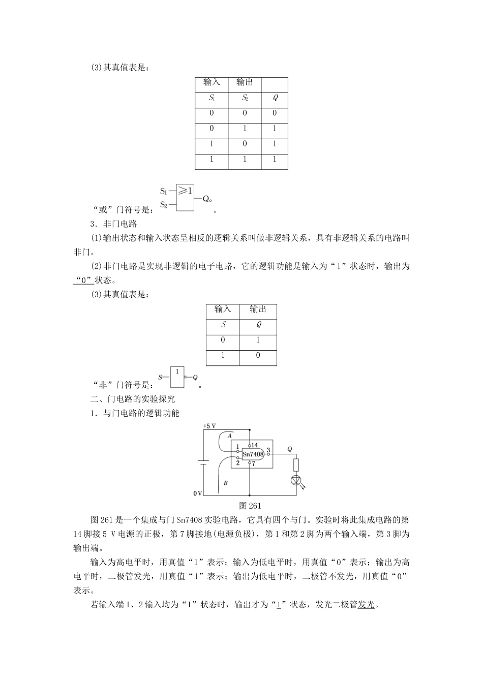
第六、七节 走进门电路__了解集成电路 1.与门电路:当所有的输入均为“1”状态时,输出才为“1”状态。2.或门电路:输入呈现“1”状态的个数大于等于1 时,输出为“1”状态。3.非门电路:当输入为“1”状态时,输出为“0”状态。4.集成电路:把晶体管、电阻、电容等元件,按电路结构的要求,制作在一块硅或陶瓷基片上,再加以封装而成的、具有一定功能的整体电路。一、门电路1.与门电路(1)如果一个事件的几个条件都满足后该事件才能发生,我们把这种关系叫做与逻辑关系;具有与逻辑关系的电路,称为与门电路,简称与门。(2)与门电路是实现与逻辑的电子线路,它的逻辑功能是所有的输入均为“ 1” 时,输出才为“1”状态。(3)其真值表是:输入输出S1S2Q000010100111“与”门符号是:。2.或门电路(1)如果几个条件中,只要有一个条件得到满足,某事件就会发生,这种关系叫做或逻辑关系;具有或逻辑关系的电路称为或门。(2)或门电路是实现或逻辑的电子电路,它的逻辑功能是输入呈现“1”状态的个数大于等于 1 时,输出为“ 1” 状态。(3)其真值表是:输入输出S1S2Q000011101111“或”门符号是:。3.非门电路(1)输出状态和输入状态呈相反的逻辑关系叫做非逻辑关系,具有非逻辑关系的电路叫非门。(2)非门电路是实现非逻辑的电子电路,它的逻辑功能是输入为“1”状态时,输出为“ 0” 状态。(3)其真值表是:输入输出SQ0110“非”门符号是:。二、门电路的实验探究1.与门电路的逻辑功能图 261图 261 是一个集成与门 Sn7408 实验电路,它具有四个与门。实验时将此集成电路的第14 脚接 5 V 电源的正极,第 7 脚接地(电源负极),第 1 和第 2 脚为两个输入端,第 3 脚为输出端。输入为高电平时,用真值“1”表示;输入为低电平时,用真值“0”表示;输出为高电平时,二极管发光,用真值“1”表示;输出为低电平时,二极管不发光,用真值“0”表示。若输入端 1、2 输入均为“1”状态时,输出才为“1”状态,发光二极管发光。2.或门电路的逻辑功能用一个集成或门电路 Sn7432 替换图 261 中的集成与门电路,它具有四个或门。实验时将此集成电路的第 14 脚接 5 V 电源的正极,第 7 脚接地(电源负极),第 1 和第 2 脚为两个输入端,第 3 脚为输出端。当输入端 1、2 输入“1”状态的个数大于等于 1 时,输出为“1”状态,发光二极管发光。3.非门电路的逻辑功能将 2-6-1 中的集成与门电路换为集成非门...

1、当您付费下载文档后,您只拥有了使用权限,并不意味着购买了版权,文档只能用于自身使用,不得用于其他商业用途(如 [转卖]进行直接盈利或[编辑后售卖]进行间接盈利)。
2、本站所有内容均由合作方或网友上传,本站不对文档的完整性、权威性及其观点立场正确性做任何保证或承诺!文档内容仅供研究参考,付费前请自行鉴别。
3、如文档内容存在违规,或者侵犯商业秘密、侵犯著作权等,请点击“违规举报”。

碎片内容

高中物理 第二章 电路 第六、七节 走进门电路 了解集成电路教学案 粤教版选修3-1-粤教版高二选修3-1物理教学案

您可能关注的文档

文章天下+ 关注
实名认证
内容提供者

各种文档应有尽有

确认删除?
VIP
微信客服
  • 扫码咨询
会员Q群
  • 会员专属群点击这里加入QQ群
客服邮箱
回到顶部