电脑桌面
添加小米粒文库到电脑桌面
安装后可以在桌面快捷访问

霉菌试验培训教程VIP免费

霉菌试验培训教程_第1页
1/17
霉菌试验培训教程_第2页
2/17
霉菌试验培训教程_第3页
3/17
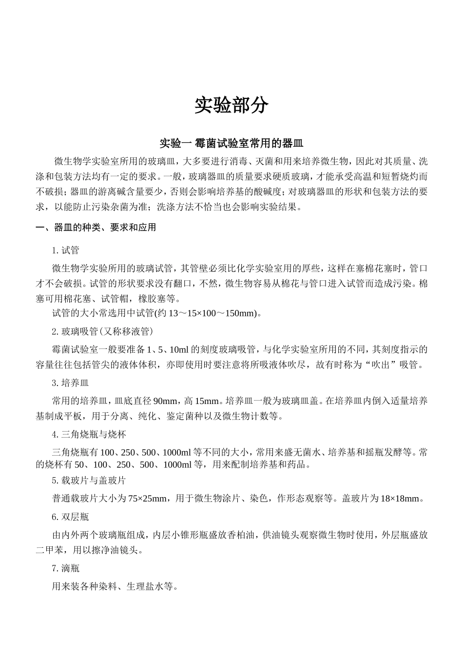
霉菌试验培训教程空军装备环境与可靠性试验中心实验部分实验一霉菌试验室常用的器皿微生物学实验室所用的玻璃皿,大多要进行消毒、灭菌和用来培养微生物,因此对其质量、洗涤和包装方法均有一定的要求。一般,玻璃器皿的质量要求硬质玻璃,才能承受高温和短暂烧灼而不破损;器皿的游离碱含量要少,否则会影响培养基的酸碱度;对玻璃器皿的形状和包装方法的要求,以能防止污染杂菌为准;洗涤方法不恰当也会影响实验结果。一、器皿的种类、要求和应用1.试管微生物学实验所用的玻璃试管,其管壁必须比化学实验室用的厚些,这样在塞棉花塞时,管口才不会破损。试管的形状要求没有翻口,不然,微生物容易从棉花与管口进入试管而造成污染。棉塞可用棉花塞、试管帽,橡胶塞等。试管的大小常选用中试管(约13~15×100~150mm)。2.玻璃吸管(又称移液管)霉菌试验室一般要准备1、5、10ml的刻度玻璃吸管,与化学实验室所用的不同,其刻度指示的容量往往包括管尖的液体体积,亦即使用时要注意将所吸液体吹尽,故有时称为“吹出”吸管。3.培养皿常用的培养皿,皿底直径90mm,高15mm。培养皿一般为玻璃皿盖。在培养皿内倒入适量培养基制成平板,用于分离、纯化、鉴定菌种以及微生物计数等。4.三角烧瓶与烧杯三角烧瓶有100、250、500、1000ml等不同的大小,常用来盛无菌水、培养基和摇瓶发酵等。常的烧杯有50、100、250、500、1000ml等,用来配制培养基和药品。5.载玻片与盖玻片普通载玻片大小为75×25mm,用于微生物涂片、染色,作形态观察等。盖玻片为18×18mm。6.双层瓶由内外两个玻璃瓶组成,内层小锥形瓶盛放香柏油,供油镜头观察微生物时使用,外层瓶盛放二甲苯,用以擦净油镜头。7.滴瓶用来装各种染料、生理盐水等。8.接种工具接种工具有接种环、接种针、接种钩、接种铲、玻璃涂布器等。接种环、针、钩、铲的金属可用铂或镍,原则是软硬适度,能经受火焰反复烧灼,又易冷却。9.容量瓶常见的容量瓶有100、250、500、1000ml等不同的大小,常用来定容溶液体积。二、玻璃器皿的清洗方法清洁的玻璃器皿是实验室得到正确结果的先决条件,因此,玻璃器皿的清洗是实验前的一项重要准备工作。清洗方法根据实验目的、器皿的种类、所盛放的物品、洗涤剂的类别和沾污程度等的不同而有所不同。1.新玻璃器皿的洗涤方法新购置的玻璃器皿含游离碱较多,应在酸溶液内先浸泡数小时。酸溶液一般用2%的盐酸或洗涤液。浸泡后用自来水冲洗干净。2.使用过的玻璃器皿的洗涤方法(1)试管、培养皿、三角烧瓶、烧杯等可用瓶刷或海绵沾上肥皂或洗衣粉或去污粉等洗涤剂刷洗然后用自来水充分冲洗干净。玻璃器皿经洗涤后,内壁的水是均匀分布成一薄层,表示油垢完全冼净,若挂有水珠,则还需要洗涤液浸泡数小时,然后再用自来水充分冲洗。装有固体培养基的器皿应先将其刮去,然后洗涤。长有霉菌的培养物先行高压蒸汽灭菌,然后将培养物倒去,再进行洗涤。(2)玻璃吸管吸过菌体或孢子悬浮液的玻璃吸管使用后应立即投入盛有2%煤酚皂溶液或0.25%新洁尔灭消毒液或巴斯消毒液的量筒或标本瓶内,24小时方可取出冲洗。吸取其它溶液的吸管应立即投入盛有自来水的量筒或标本瓶内,以免干燥后难以洗净。吸管的内壁如果有油垢,同样应先在洗涤液内浸泡数小时,然后再行冲洗。(3)载玻片与盖玻片用过的载玻片与盖玻片如滴有香柏油,要先用皱纹纸擦去或浸在二甲苯内摇晃几次,使油垢溶解,再在肥皂水中煮沸5~10分钟,用软布或脱脂棉花擦轼,立即用自来水冲洗,然后在稀洗涤液中浸泡0.5~2小时,自来水冲去洗涤液,最后用蒸馏水换洗数次,待干后浸于95%酒精中保存备用。使用时在火焰上烧去酒精。用此法洗涤和保存的载玻片和盖玻片清洁透亮,没有水珠。检查过活菌的载玻片和盖玻片应先用2%煤酚皂溶液或0.25%新洁尔灭消毒液浸泡24小时,然后按上述方法洗涤与保存。3.洗涤液的配制与使用(1)洗涤液的配制洗涤液分浓溶液与稀溶液两种,配方如下:浓溶液:重铬酸钠或重铬酸钾(工业用)50g自来水150ml浓硫酸(工业用)800ml稀溶液:重铬酸钠或重铬酸钾(工业用)50g自来水850ml浓硫酸(工业用)100ml配法都是将重铬酸钠或重铬酸钾先溶解于自来水中,可慢...

1、当您付费下载文档后,您只拥有了使用权限,并不意味着购买了版权,文档只能用于自身使用,不得用于其他商业用途(如 [转卖]进行直接盈利或[编辑后售卖]进行间接盈利)。
2、本站所有内容均由合作方或网友上传,本站不对文档的完整性、权威性及其观点立场正确性做任何保证或承诺!文档内容仅供研究参考,付费前请自行鉴别。
3、如文档内容存在违规,或者侵犯商业秘密、侵犯著作权等,请点击“违规举报”。

碎片内容

霉菌试验培训教程

确认删除?
VIP
微信客服
  • 扫码咨询
会员Q群
  • 会员专属群点击这里加入QQ群
客服邮箱
回到顶部