电脑桌面
添加小米粒文库到电脑桌面
安装后可以在桌面快捷访问

2025年三年级下册数学各单元知识归纳知识分享

2025年三年级下册数学各单元知识归纳知识分享_第1页
1/7
2025年三年级下册数学各单元知识归纳知识分享_第2页
2/7
2025年三年级下册数学各单元知识归纳知识分享_第3页
3/7
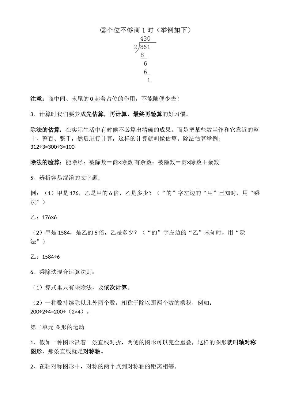
三年级下册数学各单元知识归纳第一单元 除法(笔算)直接上图,除法计算法则都在里面了:1、判断商的位数:① 被除数最高位上的数字≥除数,商的位数跟被除数相似,如 864÷4=(商是 3 位数), 312÷3=(商是 3 位数)② 被除数最高位上的数字<除数时,商的位数比被除数少一位,如 246÷6=(商是 2 位数) 。2、三位数除以一位数,除到哪一位不够商 1 时,则添 0,分为两种状况:注意:商中间、末尾的 0 起着占位的作用,不能随便少去!3、计算时我们要养成先估算,再计算,最终再验算的好习惯。除法的估算:在实际生活中有时候不必算出精确的成果,而是把某些数当作和它靠近的整十、整百、整千,然后进行计算,这样的计算就叫做估算。除法估算举例:312÷3≈300÷3=100除法的验算:能除尽:被除数=商×除数 有余数:被除数=商×除数+余数5、辨析容易混淆的文字题:例:(1)甲是 176,乙是甲的 6 倍,乙是多少?(“的”字左边的“甲”已知时,用“乘法”)乙:176×6(2)甲是 1584,是乙的 6 倍,乙是多少?(“的”字左边的“乙”未知时,用“除法”)乙:1584÷66、乘除法混合运算法则:(1)算式里只有乘除法,要依次计算。(2)一种数持续除以此外两个数,相称于除以那两个数的乘积,例如:200÷2÷4=200÷(2×4)。第二单元 图形的运动1、假如一种图形沿着一条直线对折,两侧的图形可以完全重叠,这样的图形就叫轴对称图形,那条直线就是对称轴。2、在轴对称图形中,对称的两个点到对称轴的距离相等。3、对平移和旋转现象的初步认识:(1)张叔叔在笔直的公路上开车,方向盘的运动是(旋转)现象。(2)升国旗时,国旗的升降运动是(平移)现象。(3)妈妈用拖布擦地,是(平移)现象。(4)自行车的车轮转了一圈又一圈是(旋转)现象。4、镜子内外的左右方向是相反的。第三单元 乘法(两位数乘以两位数)1、复习:乘法算式的读法和表达的意义:① 乘法的读法:如:25×41 读作:“二十五乘以四十一”。② 乘法的意义:如:25×41,“表达 25 个 41 的和是多少,或 25 的 41 倍是多少”。2、两位数乘整十数的计算措施:直接用两位数乘以整十数十位上的数,然后在乘积末尾加 0 即可,例如:23×50=?先用 23×5=115,再在 115 背面添 0,得到 23×50=1150。3、两位数乘两位数的竖式计算措施:43×54=? 4、估算:在实际生活中有时候不必算出精确的成果,而是把某些数当作和它靠近的整十、...

1、当您付费下载文档后,您只拥有了使用权限,并不意味着购买了版权,文档只能用于自身使用,不得用于其他商业用途(如 [转卖]进行直接盈利或[编辑后售卖]进行间接盈利)。
2、本站所有内容均由合作方或网友上传,本站不对文档的完整性、权威性及其观点立场正确性做任何保证或承诺!文档内容仅供研究参考,付费前请自行鉴别。
3、如文档内容存在违规,或者侵犯商业秘密、侵犯著作权等,请点击“违规举报”。

碎片内容

2025年三年级下册数学各单元知识归纳知识分享

您可能关注的文档

确认删除?
VIP
微信客服
  • 扫码咨询
会员Q群
  • 会员专属群点击这里加入QQ群
客服邮箱
回到顶部