电脑桌面
添加小米粒文库到电脑桌面
安装后可以在桌面快捷访问

2025年导游资格考试全真模拟试题科目二

2025年导游资格考试全真模拟试题科目二_第1页
1/11
2025年导游资格考试全真模拟试题科目二_第2页
2/11
2025年导游资格考试全真模拟试题科目二_第3页
3/11
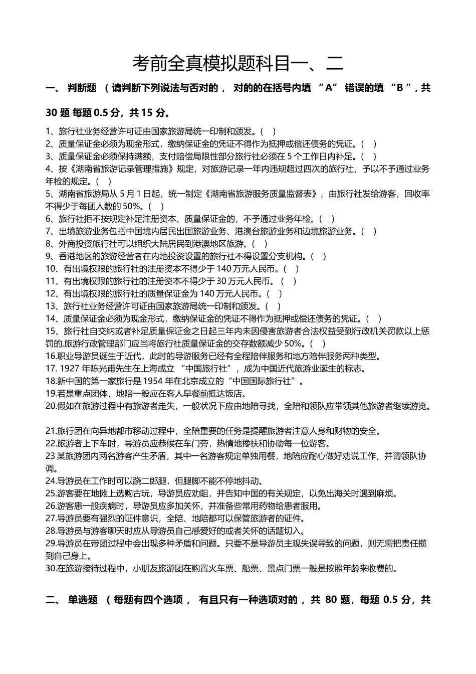
考前全真模拟题科目一、二一、 判断题 ( 请判断下列说法与否对的 , 对的的在括号内填 “ A” 错误的填 “B ”, 共 30 题 每题 0.5 分,共 15 分。 1、旅行社业务经营许可证由国家旅游局统一印制和颁发。( )2、质量保证金必须为现金形式,缴纳保证金的凭证不得作为抵押或偿还债务的凭证。( )3、质量保证金必须保持满额,支付赔偿局限性部分旅行社必须在 5 个工作日内补足。( )4、按《湖南省旅游记录管理措施》规定,对旅游记录一年内违规超过四次的旅行社,予以不予通过业务年检的规定。( )5、湖南省旅游局从 5 月 1 日起,统一制定《湖南省旅游服务质量监督表》,由旅行社发给游客,回收率不得少于每团人数的 50%。( )6、旅行社拒不按规定补足注册资本、质量保证金的,不予通过业务年检。( )7、出境旅游业务包括中国境内居民出国旅游业务、港澳台旅游业务和边境旅游业务。( )8、外商投资旅行社可以组织大陆居民到港澳地区旅游。( )9、香港地区的旅游经营者在内地投资设置的旅行社不得设置分支机构。( )10、有出境权限的旅行社的注册资本不得少于 140 万元人民币。( )11、有出境权限的旅行社的注册资本不得少于 30 万元人民币。 ( )12、有出境权限的旅行社的质量保证金为 140 万元人民币。( )13、旅行社业务经营许可证由国家旅游局统一印制和颁发。( )14、质量保证金必须为现金形式,缴纳保证金的凭证不得作为抵押或偿还债务的凭证。( )15、旅行社自交纳或者补足质量保证金之日起三年内未因侵害旅游者合法权益受到行政机关罚款以上惩罚的,旅游行政管理部门应当将旅行社质量保证金的交存数额减少 50%。( )16.职业导游员诞生于近代,此时的导游服务已经有全程陪伴服务和地方陪伴服务两种类型。 17. 1927 年陈光甫先生在上海成立 “中国旅行社”,成为中国近代旅游业诞生的标志。18.新中国的第一家旅行是 1954 年在北京成立的“中国国际旅行社”。19.若是重点团体,地陪一般应在客人早餐前抵达饭店。 20.假如在旅游过程中有旅游者走失,一般状况下应由地陪寻找,全陪和领队应带领其他旅游者继续游览。 21.旅行团在向异地都市移动过程中,全陪重要的任务是提醒旅游者注意人身和财物的安全。 22.旅游者上下车时,导游员应恭候在车门旁,热情地搀扶和协助每一位游客。23 某旅游团内两名游客产生矛盾,其中一名游客规定单独用餐,地陪应耐心做好劝说工作,并请领队协调。 24.导游员在工作时...

1、当您付费下载文档后,您只拥有了使用权限,并不意味着购买了版权,文档只能用于自身使用,不得用于其他商业用途(如 [转卖]进行直接盈利或[编辑后售卖]进行间接盈利)。
2、本站所有内容均由合作方或网友上传,本站不对文档的完整性、权威性及其观点立场正确性做任何保证或承诺!文档内容仅供研究参考,付费前请自行鉴别。
3、如文档内容存在违规,或者侵犯商业秘密、侵犯著作权等,请点击“违规举报”。

碎片内容

2025年导游资格考试全真模拟试题科目二

您可能关注的文档

确认删除?
VIP
微信客服
  • 扫码咨询
会员Q群
  • 会员专属群点击这里加入QQ群
客服邮箱
回到顶部