电脑桌面
添加小米粒文库到电脑桌面
安装后可以在桌面快捷访问

四川省高等教育自学考试公共关系学课程 试卷VIP免费

四川省高等教育自学考试公共关系学课程  试卷_第1页
1/5
四川省高等教育自学考试公共关系学课程  试卷_第2页
2/5
四川省高等教育自学考试公共关系学课程  试卷_第3页
3/5
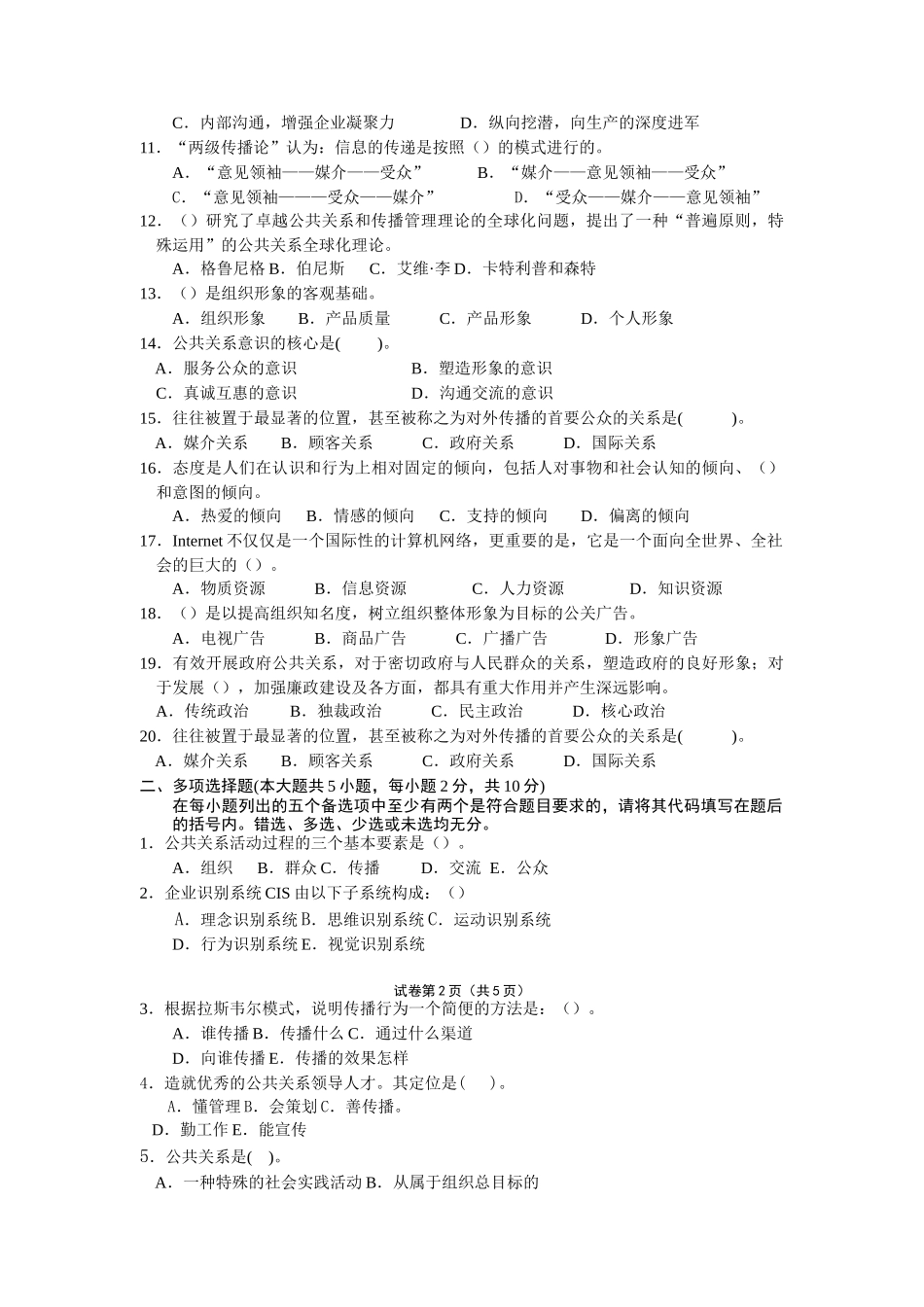
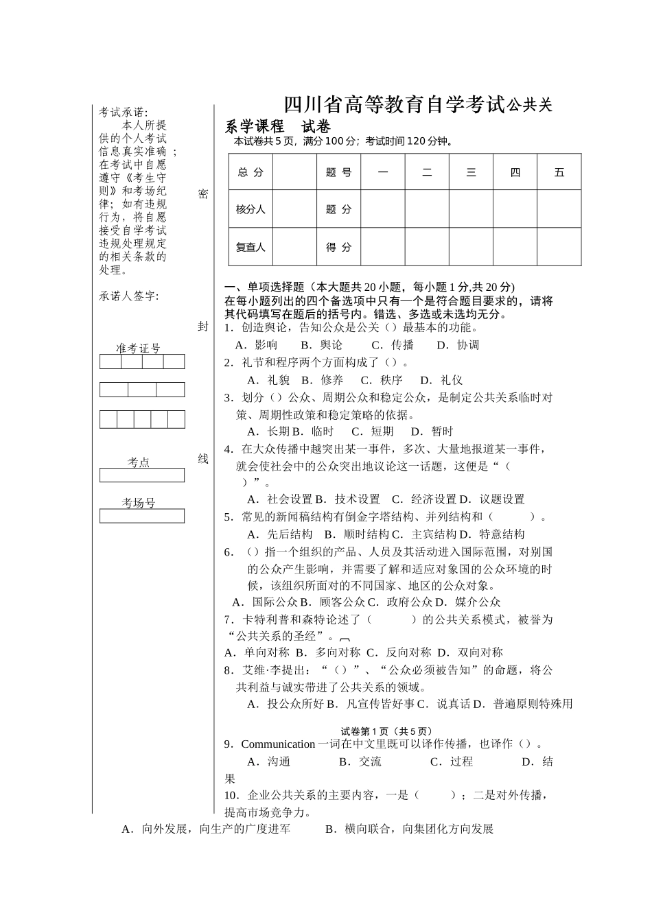
四川省高等教育自学考试公共关系学课程试卷本试卷共5页,满分100分;考试时间120分钟。一、单项选择题(本大题共20小题,每小题1分,共20分)在每小题列出的四个备选项中只有—个是符合题目要求的,请将其代码填写在题后的括号内。错选、多选或未选均无分。1.创造舆论,告知公众是公关()最基本的功能。A.影响B.舆论C.传播D.协调2.礼节和程序两个方面构成了()。A.礼貌B.修养C.秩序D.礼仪3.划分()公众、周期公众和稳定公众,是制定公共关系临时对策、周期性政策和稳定策略的依据。A.长期B.临时C.短期D.暂时4.在大众传播中越突出某一事件,多次、大量地报道某一事件,就会使社会中的公众突出地议论这一话题,这便是“()”。A.社会设置B.技术设置C.经济设置D.议题设置5.常见的新闻稿结构有倒金字塔结构、并列结构和()。A.先后结构B.顺时结构C.主宾结构D.特意结构6.()指一个组织的产品、人员及其活动进入国际范围,对别国的公众产生影响,并需要了解和适应对象国的公众环境的时候,该组织所面对的不同国家、地区的公众对象。A.国际公众B.顾客公众C.政府公众D.媒介公众7.卡特利普和森特论述了()的公共关系模式,被誉为“公共关系的圣经”。A.单向对称B.多向对称C.反向对称D.双向对称8.艾维·李提出:“()”、“公众必须被告知”的命题,将公共利益与诚实带进了公共关系的领域。A.投公众所好B.凡宣传皆好事C.说真话D.普遍原则特殊用试卷第1页(共5页)9.Communication一词在中文里既可以译作传播,也译作()。A.沟通B.交流C.过程D.结果10.企业公共关系的主要内容,一是();二是对外传播,提高市场竞争力。A.向外发展,向生产的广度进军B.横向联合,向集团化方向发展密封线考试承诺:本人所提供的个人考试信息真实准确;在考试中自愿遵守《考生守则》和考场纪律;如有违规行为,将自愿接受自学考试违规处理规定的相关条款的处理。承诺人签字:准考证号考点考场号总分题号一二三四五核分人题分复查人得分C.内部沟通,增强企业凝聚力D.纵向挖潜,向生产的深度进军11.“两级传播论”认为:信息的传递是按照()的模式进行的。A.“意见领袖——媒介——受众”B.“媒介——意见领袖——受众”C.“意见领袖———受众——媒介”D.“受众——媒介——意见领袖”12.()研究了卓越公共关系和传播管理理论的全球化问题,提出了一种“普遍原则,特殊运用”的公共关系全球化理论。A.格鲁尼格B.伯尼斯C.艾维·李D.卡特利普和森特13.()是组织形象的客观基础。A.组织形象B.产品质量C.产品形象D.个人形象14.公共关系意识的核心是()。A.服务公众的意识B.塑造形象的意识C.真诚互惠的意识D.沟通交流的意识15.往往被置于最显著的位置,甚至被称之为对外传播的首要公众的关系是()。A.媒介关系B.顾客关系C.政府关系D.国际关系16.态度是人们在认识和行为上相对固定的倾向,包括人对事物和社会认知的倾向、()和意图的倾向。A.热爱的倾向B.情感的倾向C.支持的倾向D.偏离的倾向17.Internet不仅仅是一个国际性的计算机网络,更重要的是,它是一个面向全世界、全社会的巨大的()。A.物质资源B.信息资源C.人力资源D.知识资源18.()是以提高组织知名度,树立组织整体形象为目标的公关广告。A.电视广告B.商品广告C.广播广告D.形象广告19.有效开展政府公共关系,对于密切政府与人民群众的关系,塑造政府的良好形象;对于发展(),加强廉政建设及各方面,都具有重大作用并产生深远影响。A.传统政治B.独裁政治C.民主政治D.核心政治20.往往被置于最显著的位置,甚至被称之为对外传播的首要公众的关系是()。A.媒介关系B.顾客关系C.政府关系D.国际关系二、多项选择题(本大题共5小题,每小题2分,共10分)在每小题列出的五个备选项中至少有两个是符合题目要求的,请将其代码填写在题后的括号内。错选、多选、少选或未选均无分。1.公共关系活动过程的三个基本要素是()。A.组织B.群众C.传播D.交流E.公众2.企业识别系统CIS由以下子系统构成:()A.理念识别系统B.思维识别系统C.运动识别...

1、当您付费下载文档后,您只拥有了使用权限,并不意味着购买了版权,文档只能用于自身使用,不得用于其他商业用途(如 [转卖]进行直接盈利或[编辑后售卖]进行间接盈利)。
2、本站所有内容均由合作方或网友上传,本站不对文档的完整性、权威性及其观点立场正确性做任何保证或承诺!文档内容仅供研究参考,付费前请自行鉴别。
3、如文档内容存在违规,或者侵犯商业秘密、侵犯著作权等,请点击“违规举报”。

碎片内容

四川省高等教育自学考试公共关系学课程 试卷

确认删除?
VIP
微信客服
  • 扫码咨询
会员Q群
  • 会员专属群点击这里加入QQ群
客服邮箱
回到顶部