电脑桌面
添加小米粒文库到电脑桌面
安装后可以在桌面快捷访问

分包商管理办法[1]VIP专享

分包商管理办法[1]_第1页
1/10
分包商管理办法[1]_第2页
2/10
分包商管理办法[1]_第3页
3/10
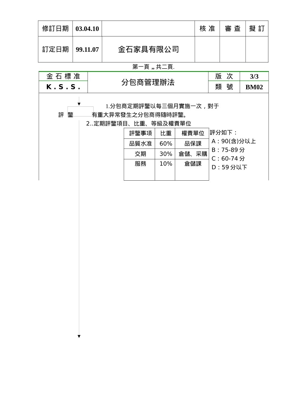
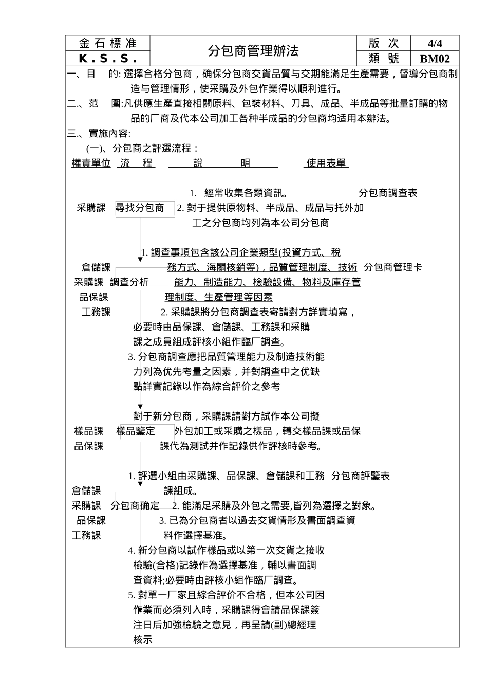
金 石 標 准分包商管理辦法 版 次4/4K . S . S . 類 號BM02 一、目的: 選擇合格分包商,确保分包商交貨品質与交期能滿足生產需要,督導分包商制造与管理情形,使采購及外包作業得以順利進行。二. 、范圍: 凡供應生產直接相關原料、包裝材料、刀具、成品、半成品等批量訂購的物 品的厂商及代本公司加工各种半成品的分包商均适用本辦法。三.、實施內容: (一)、分包商之評選流程: 權責單位 流程 說明 使用表單 1. 經常收集各類資訊。分包商調查表 采購課尋找分包商2. 對于提供原物料、半成品、成品与托外加 工之分包商均列為本公司分包商 1. 調查事項包含該公司企業類型 ( 投資方式、稅 倉儲課務方式、海關核銷等 ) ,品質管理制度、技術 分包商管理卡 采購課 調查分析能力、制造能力、檢驗設備、物料及庫存管 品保課理制度、生產管理等因素 工務課2. 采購課將分包商調查表寄請對方詳實填寫, 必要時由品保課、倉儲課、工務課和采購 課之成員組成評核小組作臨厂調查。 3. 分包商調查應把品質管理能力及制造技術能 力列為优先考量之因素,并對調查中之优缺 點詳實記錄以作為綜合評价之參考 對于新分包商,采購課請對方試作本公司擬 樣品課樣品鑒定外包加工或采購之樣品,轉交樣品課或品保 品保課課代為測試并作記錄供作評核時參考。 1. 評選小組由采購課、品保課、倉儲課和工務 分包商評鑒表 倉儲課課組成。 采購課分包商确定2. 能滿足采購及外包之需要,皆列為選擇之對象。 品保課3. 已為分包商者以過去交貨情形及書面調查資 工務課料作選擇基准。 4. 新分包商以試作樣品或以第一次交貨之接收 檢驗(合格)記錄作為選擇基准,輔以書面調 查資料;必要時由評核小組作臨厂調查。 5. 對單一厂家且綜合評价不合格,但本公司因 作業而必須列入時,采購課得會請品保課簽 注日后加強檢驗之意見,再呈請(副)總經理 核示修訂日期03.04.10 核 准 審 查 擬 訂訂定日期99.11.07金石家具有限公司 第一頁 ,, 共二頁. 金 石 標 准分包商管理辦法 版 次3/3K . S . S . 類 號BM02 1.分包商定期評鑒以每三個月實施一次,對于 評 鑒有重大异常發生之分包商得隨時評鑒。 2..定期評鑒項目、比重、等級及權責單位評鑒事項比重權責單位評分如下:A:90(含)分以上B:75-89 分C:60-74 分D:59 分以下品質水准60%品保課交期30%倉儲、采購服務10%倉儲課評分方式: 合格批數 (1)...

1、当您付费下载文档后,您只拥有了使用权限,并不意味着购买了版权,文档只能用于自身使用,不得用于其他商业用途(如 [转卖]进行直接盈利或[编辑后售卖]进行间接盈利)。
2、本站所有内容均由合作方或网友上传,本站不对文档的完整性、权威性及其观点立场正确性做任何保证或承诺!文档内容仅供研究参考,付费前请自行鉴别。
3、如文档内容存在违规,或者侵犯商业秘密、侵犯著作权等,请点击“违规举报”。

碎片内容

分包商管理办法[1]

您可能关注的文档

确认删除?
VIP
微信客服
  • 扫码咨询
会员Q群
  • 会员专属群点击这里加入QQ群
客服邮箱
回到顶部