电脑桌面
添加小米粒文库到电脑桌面
安装后可以在桌面快捷访问

2024年房屋及土地租赁合同样本word版

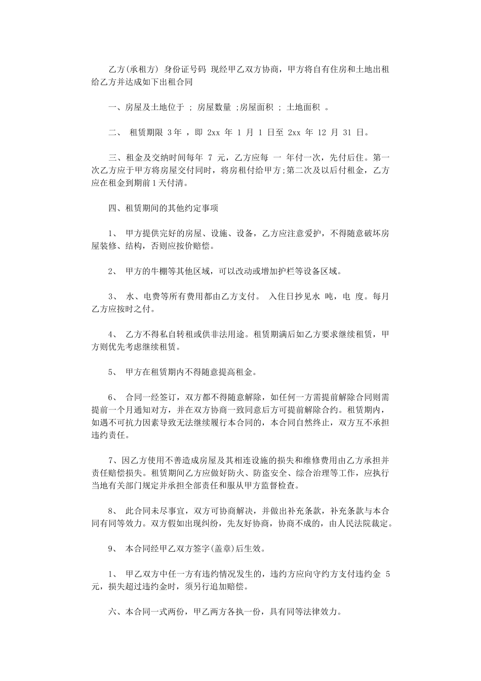
2024年房屋及土地租赁合同样本word版_第1页
1/5
2024年房屋及土地租赁合同样本word版_第2页
2/5
2024年房屋及土地租赁合同样本word版_第3页
3/5
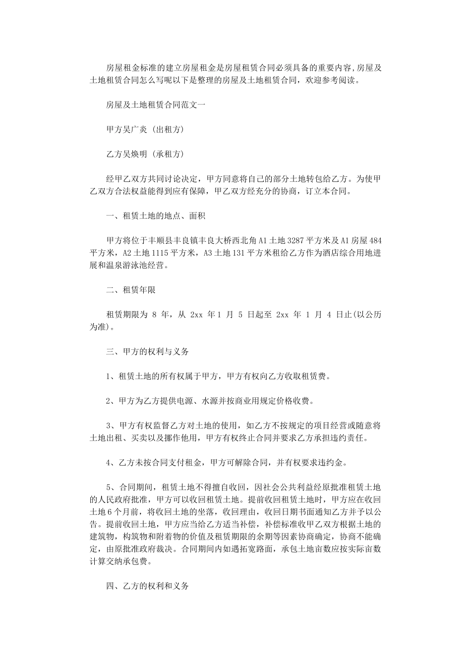
房屋租金标准的建立房屋租金是房屋租赁合同必须具备的重要内容,房屋及土地租赁合同怎么写呢以下是整理的房屋及土地租赁合同,欢迎参考阅读。 房屋及土地租赁合同范文一 甲方吴广炎 (出租方) 乙方吴焕明 (承租方) 经甲乙双方共同讨论决定,甲方同意将自己的部分土地转包给乙方。为使甲乙双方合法权益能得到应有保障,甲乙双方经充分的协商,订立本合同。 一、租赁土地的地点、面积 甲方将位于丰顺县丰良镇丰良大桥西北角 A1 土地 3287 平方米及 A1 房屋 484平方米,A2 土地 1115 平方米,A3 土地 131 平方米租给乙方作为酒店综合用地进展和温泉游泳池经营。 二、租赁年限 租赁期限为 8 年,从 2xx 年 1 月 5 日起至 2xx 年 1 月 4 日止(以公历为准)。 三、甲方的权利与义务 1、租赁土地的所有权属于甲方,甲方有权向乙方收取租赁费。 2、甲方为乙方提供电源、水源并按商业用规定价格收费。 3、甲方有权监督乙方对土地的使用,如乙方不按规定的项目经营或随意将土地出租、买卖以及挪作他用,甲方有权终止合同并要求乙方承担违约责任。 4、乙方未按合同支付租金,甲方可解除合同,并有权要求违约金。 5、合同期间,租赁土地不得擅自收回,因社会公共利益经原批准租赁土地的人民政府批准,甲方可以收回租赁土地。提前收回租赁土地时,甲方应在收回土地 6 个月前,将收回土地的坐落,收回理由,收回日期书面通知乙方并予以公告。提前收回土地,甲方应当给乙方适当补偿,补偿标准收甲乙双方根据土地的建筑物,构筑物和附着物的价值及租赁期限的余期等因素协商确定,协商不能确定,由原批准政府裁决。合同期间内如遇拓宽路面,承包土地亩数应按实际亩数计算交纳承包费。 四、乙方的权利和义务 1、乙方自 2xx 年起,逐年交纳承包费,交纳的时间为当年的 1 月 5 日,承包费为每月 8 元,每年共计 96 元(大写玖拾陆万元整) 2、乙方在土地租赁期间只能从事本合同规定的经营项目,如有变更须经甲方同意。 3、租赁期限届满前,乙方要求终止合同,应当在终止前 6 个月向甲方提出,并承担违约责任。 4、合同期满如甲方土地继续向外租赁,同等条件下,乙方享有优先租赁权。 5、租赁期限内,乙方转让、转租或者抵押租赁土地的,必须经甲方同意。 五、违约责任 1、甲乙双方主不得随意终止合同,如乙方因有特别情况无力经营,须转让他人时,经甲方同意方可办理转让手续。 2、如乙方不按时向甲方交...

1、当您付费下载文档后,您只拥有了使用权限,并不意味着购买了版权,文档只能用于自身使用,不得用于其他商业用途(如 [转卖]进行直接盈利或[编辑后售卖]进行间接盈利)。
2、本站所有内容均由合作方或网友上传,本站不对文档的完整性、权威性及其观点立场正确性做任何保证或承诺!文档内容仅供研究参考,付费前请自行鉴别。
3、如文档内容存在违规,或者侵犯商业秘密、侵犯著作权等,请点击“违规举报”。

碎片内容

2024年房屋及土地租赁合同样本word版

文旅传媒+ 关注
实名认证
内容提供者

传播文化,成就未来

确认删除?
VIP
微信客服
  • 扫码咨询
会员Q群
  • 会员专属群点击这里加入QQ群
客服邮箱
回到顶部