电脑桌面
添加小米粒文库到电脑桌面
安装后可以在桌面快捷访问

人防工程监理实施细则(指南)

人防工程监理实施细则(指南)_第1页
1/13
人防工程监理实施细则(指南)_第2页
2/13
人防工程监理实施细则(指南)_第3页
3/13
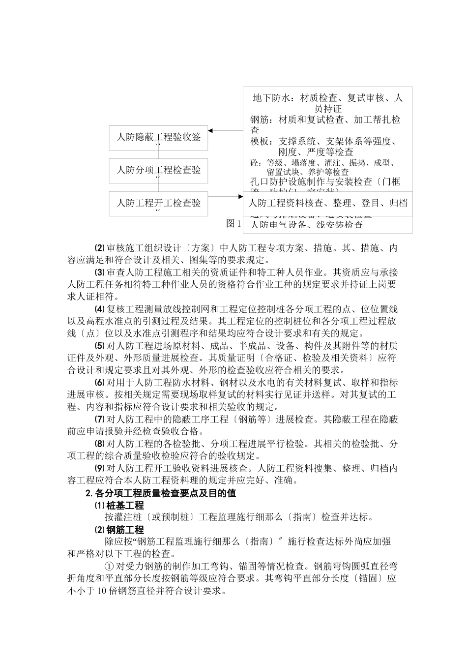
人防工程监理施行细那么〔指南〕一、编制根据 1.已审批的监理规划 2.设计图纸及相关变更、洽商记录和有关规定 3.及地方、行业现行、图集主要有: ?人民防空工程施工及验收?GB50134—2024 ?人民防空地下室设计图示?05SFJ10 ?防空地下室通风设计?FK01-02 ?防空地下室室外出入口部?05SFJ04—05 ?钢构造装配式防倒塌棚架?05SFJ03 ?防空地下室构造设计?FG01-03 ?人防工程防护设备图集?RFJ01-2024二、专业工程特点 按详细工程设计图纸中人防设计专篇的主要内容〔人防等级、人防工程面积、洗消间、滤室、染井、人防闭门、闭窗、防爆观察窗、防爆地漏、战时电缆、防爆翼环等〕编制此部分内容。三、监理工作流程见图 1四、监理工作的检查要点及目的值 1.根本检查的要点及目的值 ⑴ 对人防工程设计的图纸内容和要求及施工验收相关、图集、资料等准备落实情况核查。应对图纸中不清有疑义的问题在设计交底提出澄清且指导人防工程施工的有关、应齐全、有效。熟悉图纸及要求审核施工组织设计〔方案〕审查特工种人员件原材料、设备、配件检验钢筋材质、复试闭门、窗合格证防爆门、窗证件设备、道及附件电缆、电线等技术复核工程定位控制网建筑物放线控制桩高程水准引测标点桩基施工及验收人防施工过程监控图 1⑵ 审核施工组织设计〔方案〕中人防工程专项方案、措施。其、措施、内容应满足和符合设计及相关、图集等的要求规定。 ⑶ 审查人防工程施工相关的资质证件和特工种人员作业。其资质应与承接人防工程任务相符特工种作业人员的资格符合作业工种的规定要求并持证上岗要求人证相符。⑷ 复核工程测量放线控制网和工程定位控制桩各分项工程的点、位位置线以及高程水准点的引测过程及结果。其工程定位的控制桩位和各分项工程过程放线〔点〕位以及水准点引测程序和结果均应符合设计要求和有关的规定。⑸ 对人防工程进场原材料、成品、半成品、设备、构件及其附件等的材质证件及外观、外形质量进展检查。其质量证明〔合格证、检验及相关资料〕应符合设计和规定要求且对其外观、外形的检查验收应符合相关的要求。⑹ 对用于人防工程防水材料、钢材以及水电的有关材料复试、取样和指标进展审核。按相关规定需要现场取样复试的材料实行见证并送样。对其复试的工程、内容和指标应符合设计要求和相关验收的规定。⑺ 对人防工程中的隐蔽工序工程〔钢筋等〕进展检查。其隐蔽工程在隐蔽前应申请报验并经检查验收合格。⑻ 对人防工程的各检验批、分项...

1、当您付费下载文档后,您只拥有了使用权限,并不意味着购买了版权,文档只能用于自身使用,不得用于其他商业用途(如 [转卖]进行直接盈利或[编辑后售卖]进行间接盈利)。
2、本站所有内容均由合作方或网友上传,本站不对文档的完整性、权威性及其观点立场正确性做任何保证或承诺!文档内容仅供研究参考,付费前请自行鉴别。
3、如文档内容存在违规,或者侵犯商业秘密、侵犯著作权等,请点击“违规举报”。

碎片内容

人防工程监理实施细则(指南)

您可能关注的文档

确认删除?
VIP
微信客服
  • 扫码咨询
会员Q群
  • 会员专属群点击这里加入QQ群
客服邮箱
回到顶部