电脑桌面
添加小米粒文库到电脑桌面
安装后可以在桌面快捷访问

【高考零距离】(江苏专用)2014高考物理一轮总复习 第三章 第33讲 磁场 磁感应强度 磁感线 磁通量教案 新人教版选修3-1

【高考零距离】(江苏专用)2014高考物理一轮总复习 第三章 第33讲 磁场 磁感应强度 磁感线 磁通量教案 新人教版选修3-1_第1页
1/12
【高考零距离】(江苏专用)2014高考物理一轮总复习 第三章 第33讲 磁场 磁感应强度 磁感线 磁通量教案 新人教版选修3-1_第2页
2/12
【高考零距离】(江苏专用)2014高考物理一轮总复习 第三章 第33讲 磁场 磁感应强度 磁感线 磁通量教案 新人教版选修3-1_第3页
3/12
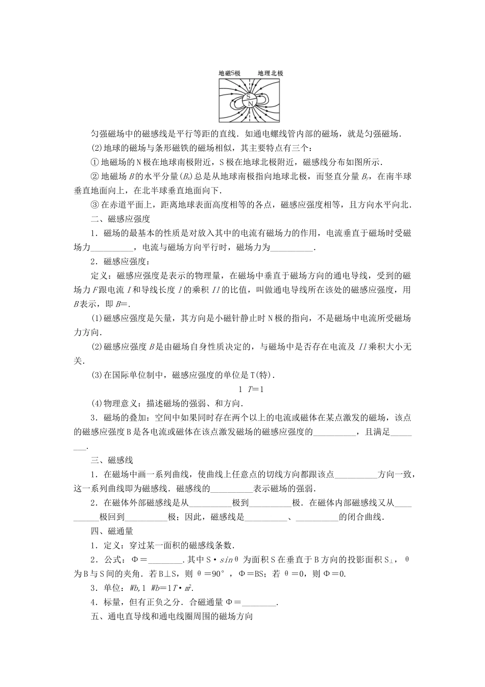
第 33 讲 磁场 磁感应强度 磁感线 磁通量 考情 剖析 (注:①考纲要求及变化中Ⅰ代表了解和认识,Ⅱ代表理解和应用;②命题难度中的A 代表容易,B 代表中等,C 代表难)考查内容考纲要求及变化考查年份考查形式考查详情考试层级命题难度磁场 磁感应强度磁感线磁通量Ⅰ11单选考查通电直导线产生的磁场及线圈中磁通量的变化情况12多选以家庭保护电路装置为背景,考查磁通量的判断次重点B小结及预测1.小结:磁场 磁感应强度 磁感线 磁通量以选择题的形式进行考查,侧重考查判断磁通量的变化情况.2.预测:11、12 年都有所考查预测 14年考查的可能性大.3.复习建议:建议复习时重点理解磁场、磁感应强度、磁感线和磁通量的定义和磁通量的计算. 知识 整合 一、磁场1.磁体和电流周围、运动电荷周围存在的一种 ,叫磁场. 2.磁场的方向:规定在磁场中任一点小磁针 受力方向,就是该点磁场的方向(或者说自由小磁针静止时,__________的指向即为该处磁场的方向).3.磁现象的本质:磁铁的磁场和电流的磁场一样,都是由__________的运动产生的.4.安培分子电流假说:在原子、分子等物质微粒内部存在着微小的分子环流,它使每个物质微粒都能独立地成为一个微小的磁体,安培假说能解释磁化、失磁等磁现象.(分子电流实际上是由核外电子绕核运动形成的)5.匀强磁场和地磁场(1)若某个区域里磁感应强度大小处处相等,方向相同,那么该区域的磁场叫匀强磁场,匀强磁场中的磁感线是平行等距的直线.如通电螺线管内部的磁场,就是匀强磁场.(2)地球的磁场与条形磁铁的磁场相似,其主要特点有三个:① 地磁场的 N 极在地球南极附近,S 极在地球北极附近,磁感线分布如图所示.② 地磁场 B 的水平分量(Bx)总是从地球南极指向地球北极,而竖直分量 By,在南半球垂直地面向上,在北半球垂直地面向下.③ 在赤道平面上,距离地球表面高度相等的各点,磁感应强度相等,且方向水平向北.二、磁感应强度1.磁场的最基本的性质是对放入其中的电流有磁场力的作用,电流垂直于磁场时受磁场力__________,电流与磁场方向平行时,磁场力为__________.2.磁感应强度:定义:磁感应强度是表示的物理量,在磁场中垂直于磁场方向的通电导线,受到的磁场力 F 跟电流 I 和导线长度 l 的乘积 Il 的比值,叫做通电导线所在该处的磁感应强度,用B 表示,即 B=.(1)磁感应强度是矢量,其方向是小磁针静止时 N 极的指向,不是磁场中电流所受...

1、当您付费下载文档后,您只拥有了使用权限,并不意味着购买了版权,文档只能用于自身使用,不得用于其他商业用途(如 [转卖]进行直接盈利或[编辑后售卖]进行间接盈利)。
2、本站所有内容均由合作方或网友上传,本站不对文档的完整性、权威性及其观点立场正确性做任何保证或承诺!文档内容仅供研究参考,付费前请自行鉴别。
3、如文档内容存在违规,或者侵犯商业秘密、侵犯著作权等,请点击“违规举报”。

碎片内容

【高考零距离】(江苏专用)2014高考物理一轮总复习 第三章 第33讲 磁场 磁感应强度 磁感线 磁通量教案 新人教版选修3-1

您可能关注的文档

确认删除?
VIP
微信客服
  • 扫码咨询
会员Q群
  • 会员专属群点击这里加入QQ群
客服邮箱
回到顶部