电脑桌面
添加小米粒文库到电脑桌面
安装后可以在桌面快捷访问

开盘前销售执行方案

开盘前销售执行方案_第1页
1/3
开盘前销售执行方案_第2页
2/3
开盘前销售执行方案_第3页
3/3
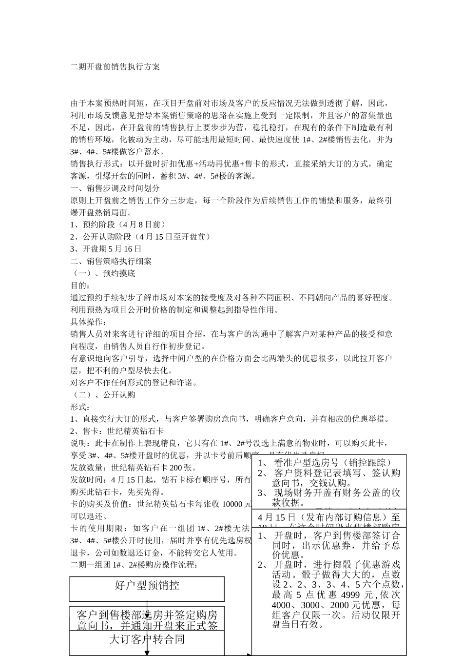
二期开盘前销售执行方案由于本案预热时间短,在项目开盘前对市场及客户的反应情况无法做到透彻了解,因此,利用市场反馈意见指导本案销售策略的思路在实施上受到一定限制,并且客户的蓄集量也不足,因此,在开盘前的销售执行上要步步为营,稳扎稳打,在现有的条件下制造最有利的销售环境,化被动为主动,尽可能地用最短时间、最快速度使 1#、2#楼销售去化,并为3#、4#、5#楼做客户蓄水。销售执行形式:以开盘时折扣优惠+活动再优惠+售卡的形式,直接采纳大订的方式,确定客源,引爆开盘的同时,蓄积 3#、4#、5#楼的客源。一、销售步调及时间划分原则上开盘前之销售工作分三步走,每一个阶段作为后续销售工作的铺垫和服务,最终引爆开盘热销局面。1、预约阶段(4 月 8 日前)2、公开认购阶段(4 月 15 日至开盘前)3、开盘期 5 月 16 日二、销售策略执行细案 (一)、预约摸底目的:通过预约手续初步了解市场对本案的接受度及对各种不同面积、不同朝向产品的喜好程度。利用预热为项目公开时价格的制定和调整起到指导性作用。具体操作:销售人员对来客进行详细的项目介绍,在与客户的沟通中了解客户对某种产品的接受和意向程度,由销售人员自行作初步登记。有意识地向客户引导,选择中间户型的在价格方面会比两端头的优惠很多,以此拉开客户层,把不利的户型尽快去化。对客户不作任何形式的登记和许诺。(二)、公开认购形式:1、直接实行大订的形式,与客户签署购房意向书,明确客户意向,并有相应的优惠举措。2、售卡:世纪精英钻石卡说明:此卡在制作上表现精良,它只有在 1#、2#号没选上满意的物业时,可以购买此卡,享受 3#、4#、5#楼开盘时的优惠,并以卡号前后顺序,具有优先选房权。发放数量:世纪精英钻石卡 200 张。发放时间:4 月 15 日起,钻石卡标有顺序号,所有在 1#、2#楼无法购买到心怡物业时,可购买此钻石卡,先买先得。卡的购买及价值:世纪精英钻石卡每张收 10000 元订金,开盘购房时可抵 20000 元,订金可以退还。卡的使用期限:如客户在一组团 1#、2#楼无法买到心仪的产品,则可以买卡保留至3#、4#、5#楼公开时使用,届时并享有优先选房权,对于没有买到所认购房型的客户,可退卡,公司如数退还订金,不能转交它人使用。二期一组团 1#、2#楼购房操作流程:好户型预销控内部关系户购买优先安排元宵节登记客户率先通知摸底,找出钉子户钉子户优先通知选房签购房意向书售楼部正式对外发布公开认购信息...

1、当您付费下载文档后,您只拥有了使用权限,并不意味着购买了版权,文档只能用于自身使用,不得用于其他商业用途(如 [转卖]进行直接盈利或[编辑后售卖]进行间接盈利)。
2、本站所有内容均由合作方或网友上传,本站不对文档的完整性、权威性及其观点立场正确性做任何保证或承诺!文档内容仅供研究参考,付费前请自行鉴别。
3、如文档内容存在违规,或者侵犯商业秘密、侵犯著作权等,请点击“违规举报”。

碎片内容

开盘前销售执行方案

您可能关注的文档

确认删除?
VIP
微信客服
  • 扫码咨询
会员Q群
  • 会员专属群点击这里加入QQ群
客服邮箱
回到顶部