电脑桌面
添加小米粒文库到电脑桌面
安装后可以在桌面快捷访问

通风空调施工方案

通风空调施工方案_第1页
1/13
通风空调施工方案_第2页
2/13
通风空调施工方案_第3页
3/13
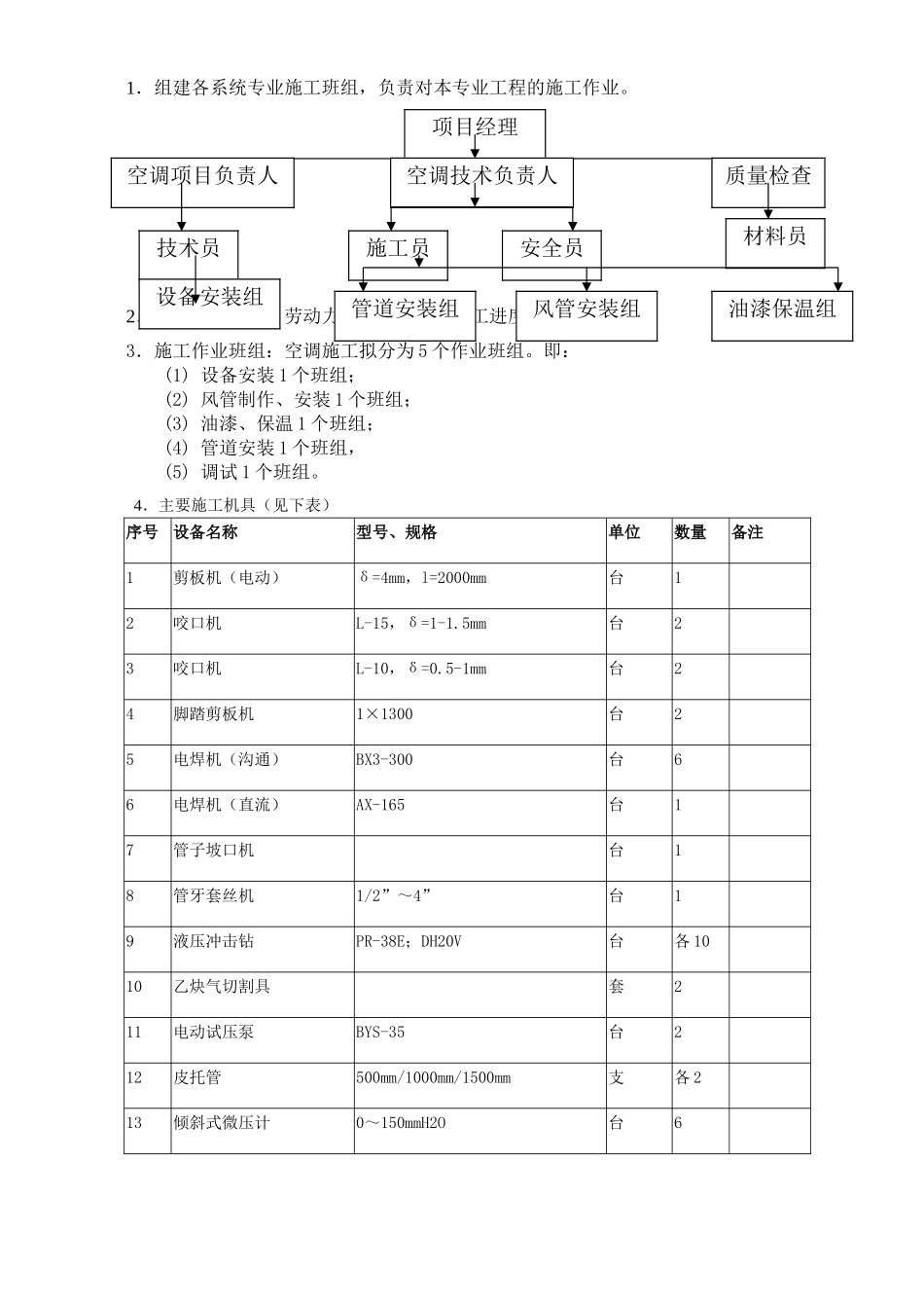
广州大学理工北楼通风空调工程施工措施方案 一 .工程概况广州大学工程楼位于广州大学教学区的西面,;本建筑物为广州大学新校园二期理工科教学楼(北楼)为框架结构.总层数为七层,建筑总高度为 27.9m,建筑总面积 20258㎡,其中空调总面积约 9686㎡,空调面积占总建筑面积约 48%.1. 通风空调系包括空调送.排风系统.风机盘管加新风系统,冷冻水.冷却水和冷凝水系统.建筑夏季设集中空调,冷源由大学城区域供冷系统提供,经由二次泵冷冻水系统管送至单体建筑的换热时间(阀门室)内,阀门室设板式热交换器为末端设备提供二次水.建筑空调系统末端采纳风柜或盘管加(排)新风方式经处理送入室内。新风利用门窗或独立的新风系统引进;所有可采纳自然通风防烟的房间均利用自然排烟,不具备自然排烟条件或排烟量不足的房间采纳机械排风。2. 空调水系统分为立管及各层水平管为异程式和水平同程竖向异程两种系统。3. 空调送回风管选用镀锌钢风管。风管保温选用铝箔贴面和玻璃棉毡。4. 风机备用管连接管采纳橡胶软接头,管螺纹连接,或采纳紫铜管;冷冻水和冷却水管采纳无缝钢管和螺旋电焊管,根据管径不同采纳焊接和管螺纹连接。风与设备或阀件等连接的管道均采纳法兰或管螺纹连接。冷凝水管全部采纳镀锌钢管,管螺纹连接,并要实行保温打措施。5. 无缝钢管和螺旋电焊钢管的外壁、镀锌钢管焊接处及吊支架均刷红丹防锈漆二道。二.编制依据1. 广州市城市规划勘测设计讨论院施工图纸及初步设计图纸;2. 中铁十二局集团建安公司《质量.环境.职业安全健康管理手册》及《质量手册.程序文件.作业指导书》;3. 国家有行业现行法律规范.规程及标准;1). 《通风与空调工程施工质量验收法律规范》(GB50243-2025)《建筑给水排水及采暖工程施工质量验收法律规范》(GB50242-2025)《制冷设备安装工程施工及验收法律规范》(GBJ66-84)《通风与空调工程质量检验评定标准》(GBJ304-88)《建筑安装工程质量检验评定标准》(TJ305-84)《质量安全体系》(GB/T11000)4. 中铁十二局集团建安公司编制的《施工技术管理办法》; 三、施工部署1.组建各系统专业施工班组,负责对本专业工程的施工作业。 2.工期进度计划、劳动力计划表(详见施工进度横道图附表一)3.施工作业班组:空调施工拟分为 5 个作业班组。即:(1) 设备安装 1 个班组;(2) 风管制作、安装 1 个班组;(3) 油漆、保温 1 个班组;(4) 管道安装 1 个班组,(5) 调试 1 个班组。4.主要施工机...

1、当您付费下载文档后,您只拥有了使用权限,并不意味着购买了版权,文档只能用于自身使用,不得用于其他商业用途(如 [转卖]进行直接盈利或[编辑后售卖]进行间接盈利)。
2、本站所有内容均由合作方或网友上传,本站不对文档的完整性、权威性及其观点立场正确性做任何保证或承诺!文档内容仅供研究参考,付费前请自行鉴别。
3、如文档内容存在违规,或者侵犯商业秘密、侵犯著作权等,请点击“违规举报”。

碎片内容

通风空调施工方案

确认删除?
VIP
微信客服
  • 扫码咨询
会员Q群
  • 会员专属群点击这里加入QQ群
客服邮箱
回到顶部