电脑桌面
添加小米粒文库到电脑桌面
安装后可以在桌面快捷访问

九年级化学下学期阶段考试七无答案

九年级化学下学期阶段考试七无答案_第1页
1/5
九年级化学下学期阶段考试七无答案_第2页
2/5
九年级化学下学期阶段考试七无答案_第3页
3/5
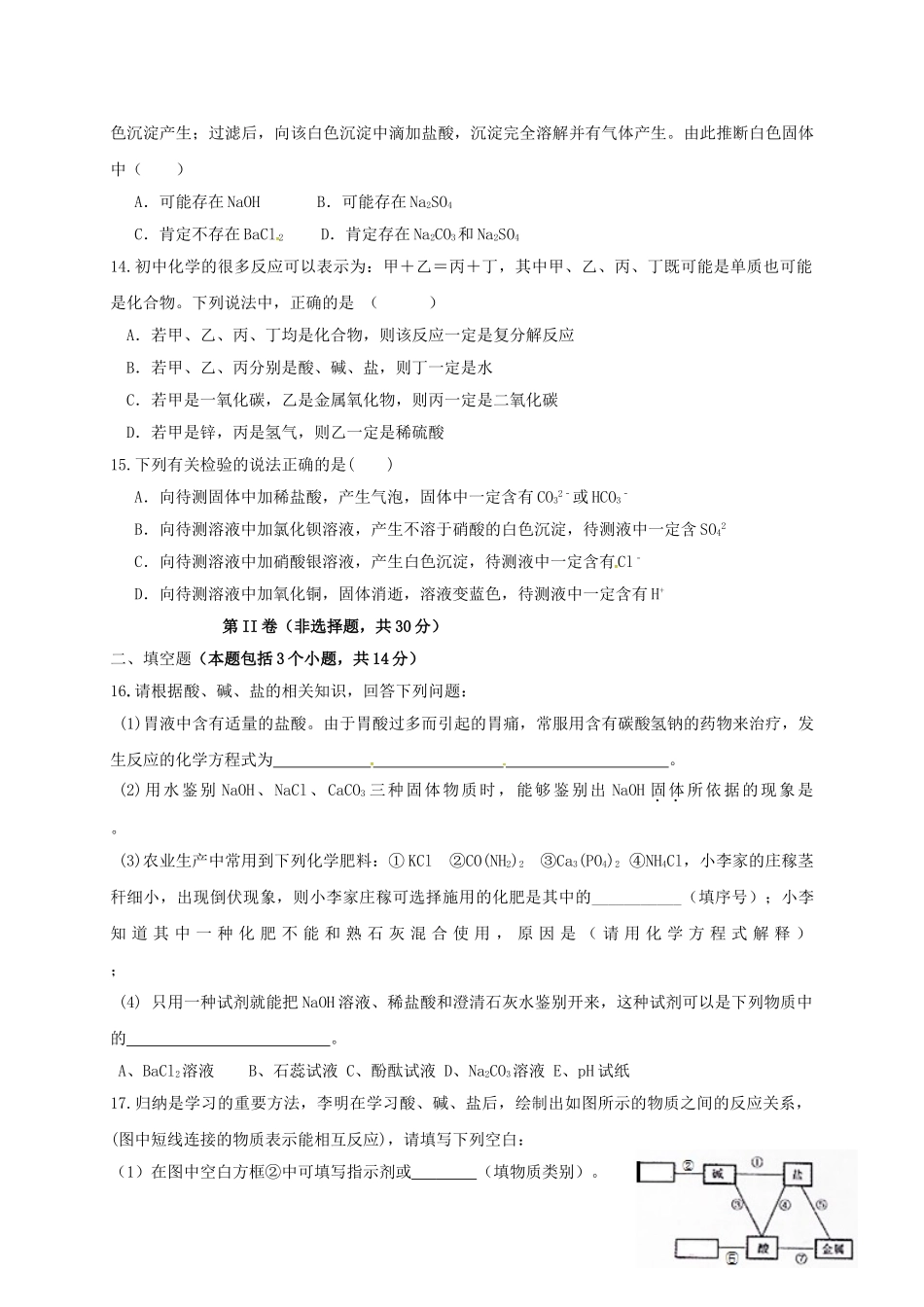
山东省日照市 2025 届九年级化学下学期阶段考试(七)第Ⅰ卷 (选择题 共 20 分)相对原子质量: O 16 Na 23 S 32 Cl 35.5 Ba 137一、选择题(在下列各题的四个选项中,只有一个选项最符合题目要求)1.“分类”是化学学习和讨论的重要方法之一,下列分类中正确的是( ) A.硫酸铜、食盐、纯碱 — 盐 B.硫酸铵、硝酸钾、尿素 —氮肥 C.空气、消石灰、碘酒 —混合物 D.氨气、小苏打、苛性钠 —碱2.如图是碳和碳的化合物的转化关系:C CO2 → H2CO3 CaCO3 CO2其各步转化的基本反应类型从左到右依次是( )A.化合、分解、置换、复分解 B.置换、化合、复分解、分解C.复分解、化合、分解、置换 D.分解、置换、化合、复分解3.随着世界人口的增长,人类对农产品的需求量增大,化肥对农作物的增产已成为最有力的措施。现有一包化肥,可能是碳酸氢铵、硫酸铵、磷矿粉、氯化钾中的一种,取少量样品,观察到外观为白色固体,加水后能全部溶解;另取少量样品与熟石灰混合研磨,没有刺激性气体放出,这包化肥是( )A. 碳酸氢铵 B. 氯化钾 C. 硫酸铵 D.磷矿粉4.为除去粗盐中的泥沙、 CaCl2、MgCl2、Na2SO4 得到 NaCl,可将粗盐溶解于水,然后进行下列操作:①过滤 ②加适量盐酸 ③加过量 Na2CO3 溶液 ④加过量 NaOH 溶液 ⑤加过量 BaCl2溶液 ⑥蒸发,正确的操作顺序是( )A.①④⑤③②⑥ B.④①③⑤②⑥ C.⑤④③②①⑥ D.⑤④③①②⑥5.铁、氯化铜、石灰水、稀盐酸、石灰石之间的反应关系如右图所示,图中两圆相交部分(a、b、c、d)表示物质间反应的类型或主要实验现象。下列说法中错误的是( )A.a 处产生黑色物质 B.b 处生成蓝色沉淀 C.c 处发生复分解反应D.d 处产生气泡6.现有脱落标签的五瓶试剂,已知它们分别是下列五种物质的溶液:① Ba(OH)2 ②Na2 SO4 ③FeCl3 ④KCl ⑤Ba( NO3)2,不另用其他试剂,以最简便的方法鉴别出上述各物质。鉴别出上述各物质的先后顺序可能是 ( )abcdCa(OH)2FeCuCl2HClCaCO3 A.③①②⑤④ B.⑤①③②④ C.④③①②⑤ D.⑤①④③②7.能在 pH=1 的溶液中大量共存,且溶液为无色透明的一组物质是 ( )A.FeCl3、CuSO4、NaCl B.BaCl2、Na2SO4、NaOHC.CaCl2、Na2CO3、AgNO3 D.K2SO4、NaNO3、NH4Cl8.下列实验操作能达到实验目的是( )选项实验目的实验操作AH2(HCl)通过足量的碳酸钠溶液,干燥BBaCl2溶液(H...

1、当您付费下载文档后,您只拥有了使用权限,并不意味着购买了版权,文档只能用于自身使用,不得用于其他商业用途(如 [转卖]进行直接盈利或[编辑后售卖]进行间接盈利)。
2、本站所有内容均由合作方或网友上传,本站不对文档的完整性、权威性及其观点立场正确性做任何保证或承诺!文档内容仅供研究参考,付费前请自行鉴别。
3、如文档内容存在违规,或者侵犯商业秘密、侵犯著作权等,请点击“违规举报”。

碎片内容

九年级化学下学期阶段考试七无答案

一帆文传+ 关注
实名认证
内容提供者

欢迎光临店铺,各类公文供您挑选。

确认删除?
VIP
微信客服
  • 扫码咨询
会员Q群
  • 会员专属群点击这里加入QQ群
客服邮箱
回到顶部