电脑桌面
添加小米粒文库到电脑桌面
安装后可以在桌面快捷访问

高考数学一轮复习 第六章 不等式、推理与证明 第三节 二元一次不等式(组)与简单的线性规划学案 文(含解析)新人教A版-新人教A版高三全册数学学案

高考数学一轮复习 第六章 不等式、推理与证明 第三节 二元一次不等式(组)与简单的线性规划学案 文(含解析)新人教A版-新人教A版高三全册数学学案_第1页
1/14
高考数学一轮复习 第六章 不等式、推理与证明 第三节 二元一次不等式(组)与简单的线性规划学案 文(含解析)新人教A版-新人教A版高三全册数学学案_第2页
2/14
高考数学一轮复习 第六章 不等式、推理与证明 第三节 二元一次不等式(组)与简单的线性规划学案 文(含解析)新人教A版-新人教A版高三全册数学学案_第3页
3/14
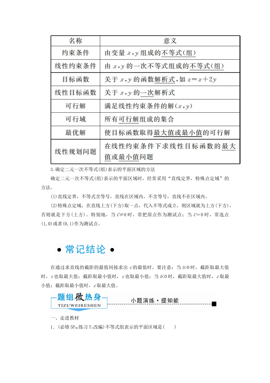
第三节 二元一次不等式(组)与简单的线性规划2019 考纲考题考情1.二元一次不等式(组)表示的平面区域2.线性规划中的有关概念3.确定二元一次不等式(组)表示的平面区域的方法确定二元一次不等式(组)表示的平面区域时,经常采用“直线定界,特殊点定域”的方法。(1)直线定界,不等式含等号,直线在区域内,不含等号,直线不在区域内。(2)特殊点定域,在直线上方(下方)取一点,代入不等式成立,则区域就为上方(下方),否则就是下方(上方)。特别地,当 C≠0 时,常把原点作为测试点;当 C=0 时,常选点(1,0)或者(0,1)作为测试点。 在通过求直线的截距的最值间接求出 z 的最值时,要注意:当 b>0 时,截距取最大值时,z 也取最大值;截距取最小值时,z 也取最小值;当 b<0 时,截距取最大值时,z 取最小值;截距取最小值时,z 取最大值。一、走进教材1.(必修 5P86练习 T3改编)不等式组表示的平面区域是( )解析 x-3y+6≥0 表示直线 x-3y+6=0 及其右下方部分,x-y+2<0 表示直线 x-y+2=0 左上方部分,故不等式表示的平面区域为选项 B。答案 B2.(必修 5P91练习 T1(1)改编)已知 x,y 满足约束条件则 z=2x+y+1 的最大值、最小值分别是( )A.3,-3 B.2,-4C.4,-2 D.4,-4解析 不等式组所表示的平面区域如图所示,其中 A(-1,-1),B(2,-1),C,画直线 l0:y=-2x,平移 l0过点 B 时,zmax=4,平移 l0过点 A 时,zmin=-2。故选 C。答案 C二、走近高考3.(2018·全国卷Ⅰ)若 x,y 满足约束条件则 z=3x+2y 的最大值为________。解析 作出可行域为如图所示的△ABC 所表示的阴影区域,作出直线 3x+2y=0,并平移该直线,当直线过点 A(2,0)时,目标函数 z=3x+2y 取得最大值,且 zmax=3×2+2×0=6。答案 64.(2018·北京高考)若 x,y 满足 x+1≤y≤2x,则 2y-x 的最小值是________。解析 作出不等式组所表示的平面区域如图中阴影部分所示,令 z=2y-x,作出直线2y-x=0,平移该直线,当直线过点 A(1,2)时,2y-x 取得最小值,最小值为 2×2-1=3。答案 3三、走出误区微提醒:①不会用代点法判断平面区域;②不明确目标函数的最值与等值线截距的关系;③不理解目标函数的几何意义。5.下列命题中正确的是( )A.点(0,1)在区域 x-y+1>0 内B.点(0,0)在区域 x+y+1<0 内C.点(1,0)在区域 y≥2x 内D.点(0,0)在区域 x+y≥0 内解析 将(0...

1、当您付费下载文档后,您只拥有了使用权限,并不意味着购买了版权,文档只能用于自身使用,不得用于其他商业用途(如 [转卖]进行直接盈利或[编辑后售卖]进行间接盈利)。
2、本站所有内容均由合作方或网友上传,本站不对文档的完整性、权威性及其观点立场正确性做任何保证或承诺!文档内容仅供研究参考,付费前请自行鉴别。
3、如文档内容存在违规,或者侵犯商业秘密、侵犯著作权等,请点击“违规举报”。

碎片内容

高考数学一轮复习 第六章 不等式、推理与证明 第三节 二元一次不等式(组)与简单的线性规划学案 文(含解析)新人教A版-新人教A版高三全册数学学案

您可能关注的文档

确认删除?
VIP
微信客服
  • 扫码咨询
会员Q群
  • 会员专属群点击这里加入QQ群
客服邮箱
回到顶部