电脑桌面
添加小米粒文库到电脑桌面
安装后可以在桌面快捷访问

高三物理一轮复习 第四章 曲线运动 万有引力与航天试题VIP免费

高三物理一轮复习 第四章 曲线运动 万有引力与航天试题_第1页
1/79
高三物理一轮复习 第四章 曲线运动 万有引力与航天试题_第2页
2/79
高三物理一轮复习 第四章 曲线运动 万有引力与航天试题_第3页
3/79
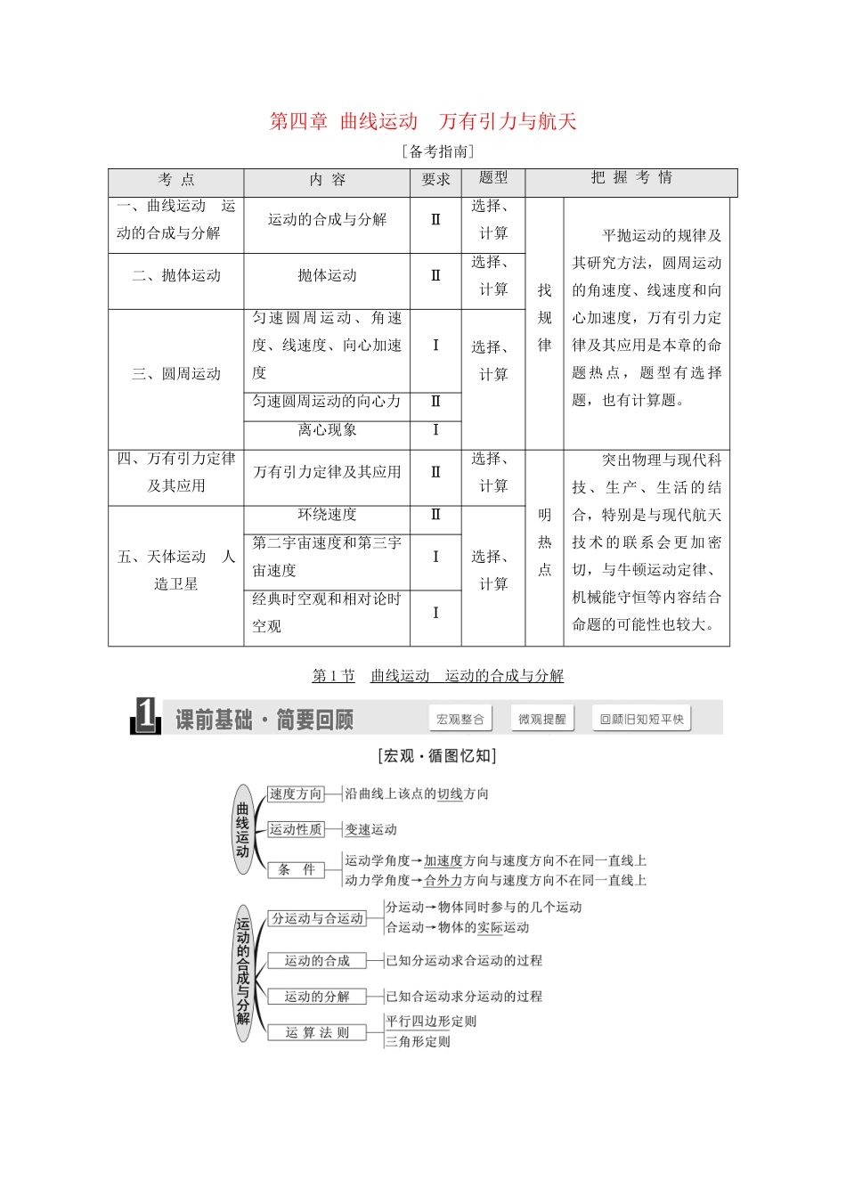
第四章曲线运动万有引力与航天[备考指南]考点内容要求题型把握考情一、曲线运动运动的合成与分解运动的合成与分解Ⅱ选择、计算找规律平抛运动的规律及其研究方法,圆周运动的角速度、线速度和向心加速度,万有引力定律及其应用是本章的命题热点,题型有选择题,也有计算题。二、抛体运动抛体运动Ⅱ选择、计算三、圆周运动匀速圆周运动、角速度、线速度、向心加速度Ⅰ选择、计算匀速圆周运动的向心力Ⅱ离心现象Ⅰ四、万有引力定律及其应用万有引力定律及其应用Ⅱ选择、计算明热点突出物理与现代科技、生产、生活的结合,特别是与现代航天技术的联系会更加密切,与牛顿运动定律、机械能守恒等内容结合命题的可能性也较大。五、天体运动人造卫星环绕速度Ⅱ选择、计算第二宇宙速度和第三宇宙速度Ⅰ经典时空观和相对论时空观Ⅰ第1节曲线运动运动的合成与分解(1)速度发生变化的运动,一定是曲线运动。(×)(2)做曲线运动的物体加速度一定是变化的。(×)(3)做曲线运动的物体速度大小一定发生变化。(×)(4)曲线运动可能是匀变速运动。(√)(5)两个分运动的时间一定与它们的合运动的时间相等。(√)(6)合运动的速度一定比分运动的速度大。(×)(7)只要两个分运动为直线运动,合运动一定是直线运动。(×)(8)分运动的位移、速度、加速度与合运动的位移、速度、加速度间满足平行四边形定则。(√)要点一物体做曲线运动的条件与轨迹分析曲线运动的特点曲线运动的条件内容物体在某一点的速度沿曲线上该点的切线方向物体所受合力的方向与它的速度方向不在同一直线上深入理解①速度方向时刻在变化,所以曲线运动一定是变速运动②速度大小可以不变,相应的动能就不变,如匀速圆周运动③加速度可以是不变的,即物体做匀变速曲线运动,如平抛运动④加速度可以是变化的,即物体做非匀变速曲线运动,如匀速圆周运动①合力指向曲线的凹侧,所以合力与速度分居曲线两侧②合力可以是不变的,如平抛运动中物体的合力为重力,大小、方向都不变③合力可以是变化的,如匀速圆周运动中物体的合力为向心力,方向时刻在变化[多角练通]1.(多选)(2016·广州模拟)关于做曲线运动的物体,下列说法中正确的是()A.它所受的合外力一定不为零B.它所受的合外力一定是变力C.其速度可以保持不变D.其动能可以保持不变解析:选AD物体做曲线运动,其速度方向一定改变,故物体的加速度一定不为零,合外力也一定不为零,合外力若与速度始终垂直,动能可以保持不变,故A、D正确,B、C错误。2.若已知物体运动的初速度v0的方向及它受到的恒定的合外力F的方向,图中M、N、P、Q表示物体运动的轨迹,其中正确的是()解析:选B物体运动的速度方向与运动轨迹一定相切,而且合外力F的方向一定指向轨迹的凹侧,故只有B正确。3.如图411所示为质点做匀变速曲线运动轨迹的示意图,且质点运动到D点时速度方向与加速度方向恰好互相垂直,则质点从A点运动到E点的过程中,下列说法中正确的是()图411A.质点经过C点的速率比D点的大B.质点经过A点时的加速度方向与速度方向的夹角小于90°C.质点经过D点时的加速度比B点的大D.质点从B到E的过程中加速度方向与速度方向的夹角先增大后减小解析:选A质点做匀变速曲线运动,所以加速度不变;由于在D点速度方向与加速度方向垂直,则在C点时速度方向与加速度方向的夹角为钝角,所以质点由C到D速率减小,所以C点速率比D点大。要点二运动的合成与分解的应用1.合运动与分运动的关系(1)等时性:各个分运动与合运动总是同时开始,同时结束,经历时间相等(不同时的运动不能合成)。(2)等效性:各分运动叠加起来与合运动有相同的效果。(3)独立性:一个物体同时参与几个运动,其中的任何一个都会保持其运动性质不变,并不会受其他分运动的干扰。虽然各分运动互相独立,但是它们共同决定合运动的性质和轨迹。2.运动的合成与分解的运算法则运动的合成与分解是指描述运动的各物理量,即位移、速度、加速度的合成与分解,由于它们均是矢量,故合成与分解都遵守平行四边形定则。3.合运动性质的判断[典例](多选)在一光滑水平面内建立平面直角坐标系,一物体从t=0时刻起,由坐标原点O(0,0)开始运动,其沿x轴和y—轴方向...

1、当您付费下载文档后,您只拥有了使用权限,并不意味着购买了版权,文档只能用于自身使用,不得用于其他商业用途(如 [转卖]进行直接盈利或[编辑后售卖]进行间接盈利)。
2、本站所有内容均由合作方或网友上传,本站不对文档的完整性、权威性及其观点立场正确性做任何保证或承诺!文档内容仅供研究参考,付费前请自行鉴别。
3、如文档内容存在违规,或者侵犯商业秘密、侵犯著作权等,请点击“违规举报”。

碎片内容

高三物理一轮复习 第四章 曲线运动 万有引力与航天试题

您可能关注的文档

文章天下+ 关注
实名认证
内容提供者

各种文档应有尽有

相关文档

确认删除?
VIP
微信客服
  • 扫码咨询
会员Q群
  • 会员专属群点击这里加入QQ群
客服邮箱
回到顶部