电脑桌面
添加小米粒文库到电脑桌面
安装后可以在桌面快捷访问

各星级酒店造价估算指标VIP专享

各星级酒店造价估算指标_第1页
1/18
各星级酒店造价估算指标_第2页
2/18
各星级酒店造价估算指标_第3页
3/18
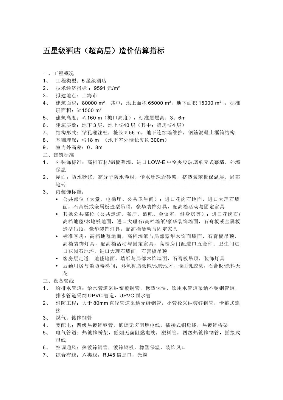
五星级酒店(超高层)造价估算指标一、工程概况1、工程类型:5 星级酒店2、技术经济指标 :9591 元/m23、拟建地点:上海市4、建筑面积:80000 m2,其中:地上面积 65000 m2,地下面积 15000 m2,,标准层面积:≥1500 m25、建筑高度:≤160 m(檐口高度),标准层层高:3、6m6、建筑层数:地下 3 层,地上≤40 层(其中:裙房≤4 层)7、结构形式:钻孔灌注桩,桩长≤56 m,地下连续墙维护,钢筋混凝土框筒结构8、基础埋深:≤18 m (地下室外墙长度约 300m)9、室内外高差:0、8m二、建筑标准1、外装饰标准:高档石材/铝板幕墙,进口 LOW-E 中空夹胶玻璃单元式幕墙,外墙保温2、屋面:防水砂浆,高分子防水卷材,憎水珍珠岩砂浆,挤塑聚苯板保温层,局部地砖3、内装饰标准:公共部位(大堂、电梯厅、公共卫生间):进口花岗石地面,进口大理石墙面,石膏板或金属板造型吊顶,豪华装饰灯具,配高档活动与固定家具其她公共部位(公共走道、餐厅、酒吧、会议室、健身房等):进口花岗石 /高档地毯/木地板地面,进口大理石/高档墙纸/豪华装饰墙面,石膏板或金属板造型吊顶,豪华装饰灯具,配高档活动与固定家具标准客房:高档地毯地面,高档墙纸与局部豪华木饰面墙面,石膏板吊顶,高档装饰灯具,配高档活动与固定家具,高档房门配进口五金件;卫生间进口花岗石地坪,进口大理石墙面,石膏板吊顶客房层走道:地毯地面,墙纸与局部木饰墙面,石膏板吊顶,装饰灯具后勤用房与消防楼梯间:环氧树脂涂料/地砖地坪,墙面乳胶漆,石膏板/涂料天花三、设备管线1、给排水管道:给水管道采纳塑覆铜管,橡塑保温,饮用水管道采纳不锈钢管道,排水管道采纳 UPVC 管道,UPVC 雨水管2、消防工程:大于 80mm 直径管道采纳无缝钢管,小管径采纳镀锌钢管,卡箍式连接3、煤气:镀锌钢管4、变配电:四级热镀锌钢管,低烟无卤阻燃电线,插接式铜母线,热镀锌桥架5、电气管道:热镀锌桥架,低烟无卤阻燃电线,塑料管,四级热镀锌钢管,插接式母线6、空调通风:热镀锌钢管,镀锌钢板,橡塑保温,装饰风口7、综合布线:六类线,RJ45 信息口,光缆8、BA 系统:控制线,信号线9、消防报警:低烟无卤阻燃电线,阻燃控制线10、 安防系统:控制线,视频线,电源线11、 卫星天线及有线电视:视频线,信号线,同轴电缆四、设备配置1、给排水工程:拼装式不锈钢水箱,中继水箱,进口变频水泵,进口高档卫生洁具及配套五金件,进口饮用水净化...

1、当您付费下载文档后,您只拥有了使用权限,并不意味着购买了版权,文档只能用于自身使用,不得用于其他商业用途(如 [转卖]进行直接盈利或[编辑后售卖]进行间接盈利)。
2、本站所有内容均由合作方或网友上传,本站不对文档的完整性、权威性及其观点立场正确性做任何保证或承诺!文档内容仅供研究参考,付费前请自行鉴别。
3、如文档内容存在违规,或者侵犯商业秘密、侵犯著作权等,请点击“违规举报”。

碎片内容

各星级酒店造价估算指标

确认删除?
VIP
微信客服
  • 扫码咨询
会员Q群
  • 会员专属群点击这里加入QQ群
客服邮箱
回到顶部