电脑桌面
添加小米粒文库到电脑桌面
安装后可以在桌面快捷访问

工程量清单计价中措施费计算

工程量清单计价中措施费计算_第1页
1/11
工程量清单计价中措施费计算_第2页
2/11
工程量清单计价中措施费计算_第3页
3/11
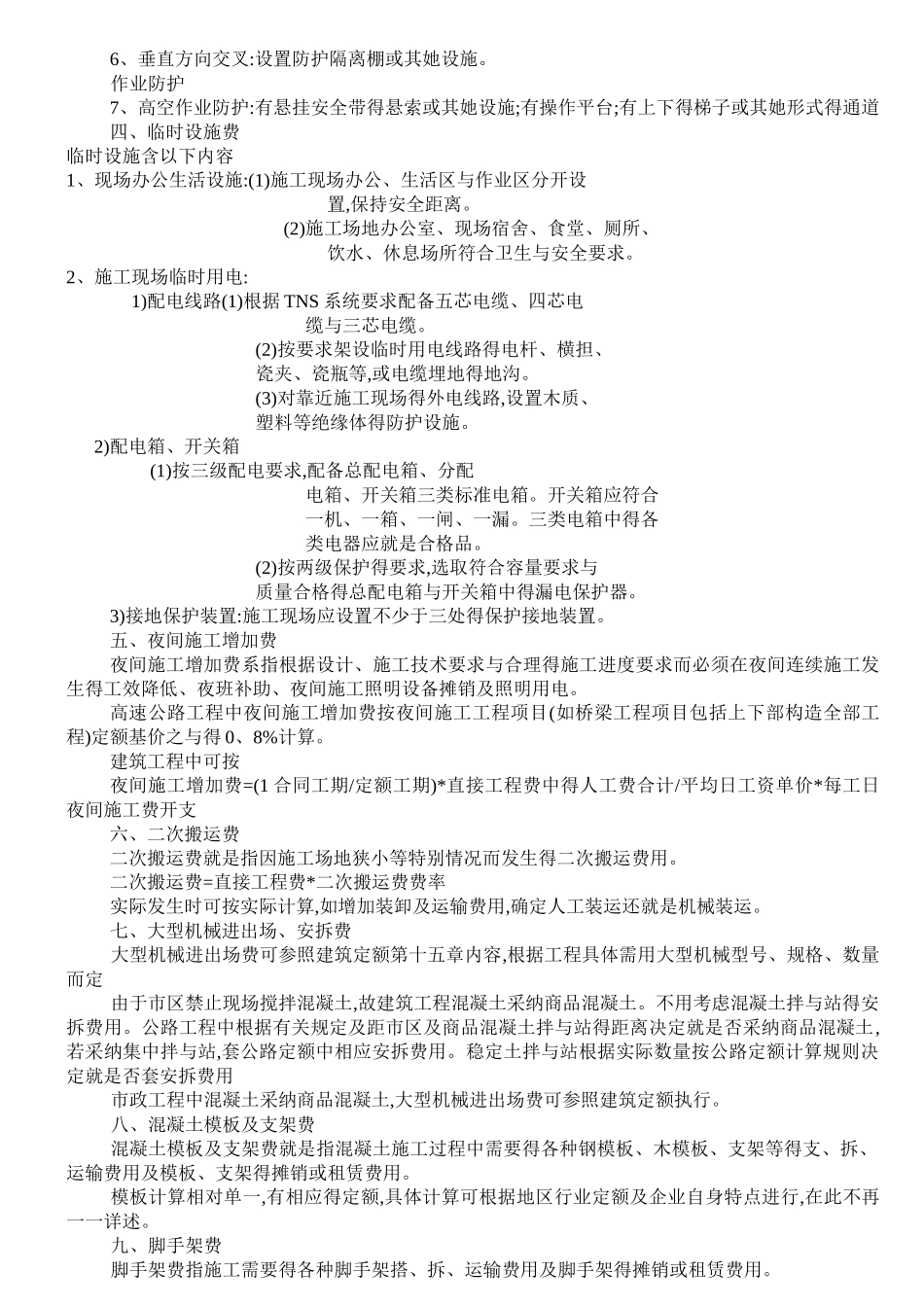
工程量清单计价中措施费计算工程量清单计价就是一种新得计价方法。它改变了传统得预算定额计价,使招标、投标、预算、决算、合同面临着全新得改变。我们已经有了各地区、各行业得传统定额,分部分项工程量清单单价可以结合现行地区、行业定额子目与施工方案进行,但传统得预算定额措施费就是在定额直接费或人工直接费得基础上计算得,清单计价法律规范中措施费要单独计算,与以往有很大得不同,而与施工方案紧密结合。这里就清单计价中得措施项目费得计算谈一些个人得经验与瞧法。措施费通用项目序号项目名称传统预算定额计价工程量清单计价1环境保护费定额直接费*环境保护费费率参照施工方案及有关规定计算2文明施工费定额直接费*文明施工费费率参照施工方案及有关规定计算3安全施工费定额直接费*安全施工费费率参照施工方案及有关规定计算4临时设施费定额直接费*相关费率参照施工方案及有关规定计算5夜间施工增加费定额直接费*相关费率赶工用工*每工日夜间施工费开支6二次搬运费定额直接费*相关费率参照施工方案及有关规定计算7大型机械进出场及安拆费房建工程中有固定项目,按施工方案计算;市政工程中定额直接费*费率参照施工方案及有关规定计算8混凝土模板及支架费按相应定额子目及计算规则计算,含在定额直接费中按相应定额子目及计算规则计算,放入措施费中9脚手架费用按相应定额子目及计算规则计算,含在定额直接费中按相应定额子目及计算规则计算,放入措施费中10已完工程及设备保护费定额直接费*相关费率参照施工方案及有关规定计算11施工排水降水费定额直接费*相关费率参照施工方案及有关规定计算建筑工程1垂直运输机械费按相应定额子目及计算规则计算,含在定额直接费中按相应定额子目及计算规则计算,放入措施费中装饰装修工程1垂直运输机械费按相应定额子目及计算规则计算,含在定额直接费中按相应定额子目及计算规则计算,放入措施费中2室内空气污染测试费定额直接费*相关费率参照施工方案及有关规定计算市政工程1围堰按相应定额子目及计算规则计算,含在定额直接费中按相应定额子目及计算规则计算,放入措施费中2筑岛按相应定额子目及计算规则计算,含在定额直接费中按相应定额子目及计算规则计算,放入措施费中3现场施工围栏按相应定额子目及计算规则计算,含在定额直接费中按相应定额子目及计算规则计算,放入措施费中4便道按相应定额子目及计算规则计算,含在定额直接费中按相应定额子目及计算规则计算,放入措施费中5便桥按相应定额子目及计算规则计算,...

1、当您付费下载文档后,您只拥有了使用权限,并不意味着购买了版权,文档只能用于自身使用,不得用于其他商业用途(如 [转卖]进行直接盈利或[编辑后售卖]进行间接盈利)。
2、本站所有内容均由合作方或网友上传,本站不对文档的完整性、权威性及其观点立场正确性做任何保证或承诺!文档内容仅供研究参考,付费前请自行鉴别。
3、如文档内容存在违规,或者侵犯商业秘密、侵犯著作权等,请点击“违规举报”。

碎片内容

工程量清单计价中措施费计算

您可能关注的文档

MY shop+ 关注
实名认证
内容提供者

欢迎挑选适合自己的材料。

相关文档

确认删除?
VIP
微信客服
  • 扫码咨询
会员Q群
  • 会员专属群点击这里加入QQ群
客服邮箱
回到顶部