电脑桌面
添加小米粒文库到电脑桌面
安装后可以在桌面快捷访问

代谢组学小常识

代谢组学小常识_第1页
1/12
代谢组学小常识_第2页
2/12
代谢组学小常识_第3页
3/12
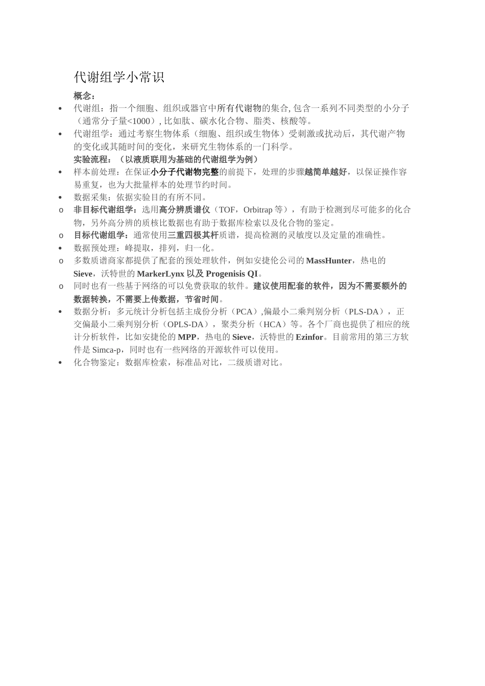
代谢组学小常识概念:代谢组:指一个细胞、组织或器官中所有代谢物的集合, 包含一系列不同类型的小分子(通常分子量<1000), 比如肽、碳水化合物、脂类、核酸等。代谢组学:通过考察生物体系(细胞、组织或生物体)受刺激或扰动后,其代谢产物的变化或其随时间的变化,来研究生物体系的一门科学。实验流程:(以液质联用为基础的代谢组学为例)样本前处理:在保证小分子代谢物完整的前提下,处理的步骤越简单越好,以保证操作容易重复,也为大批量样本的处理节约时间。数据采集:依据实验目的有所不同。o非目标代谢组学:选用高分辨质谱仪(TOF,Orbitrap 等),有助于检测到尽可能多的化合物,另外高分辨的质核比数据也有助于数据库检索以及化合物的鉴定。o目标代谢组学:通常使用三重四极其杆质谱,提高检测的灵敏度以及定量的准确性。数据预处理:峰提取,排列,归一化。o多数质谱商家都提供了配套的预处理软件,例如安捷伦公司的 MassHunter,热电的Sieve,沃特世的 MarkerLynx 以及 Progenisis QI。o同时也有一些基于网络的可以免费获取的软件。建议使用配套的软件,因为不需要额外的数据转换,不需要上传数据,节省时间。数据分析:多元统计分析包括主成份分析(PCA),偏最小二乘判别分析(PLS-DA),正交偏最小二乘判别分析(OPLS-DA),聚类分析(HCA)等。各个厂商也提供了相应的统计分析软件,比如安捷伦的 MPP,热电的 Sieve,沃特世的 Ezinfor。目前常用的第三方软件是 Simca-p,同时也有一些网络的开源软件可以使用。化合物鉴定:数据库检索,标准品对比,二级质谱对比。代谢组学文章中常见的统计图(一)主成分分析(PCA)PCA 得分图(score plot),用来看样本天然的分组情况,在分析时不加任何分组信息。图中每一个点代表一个样本,样本在空间中所处的位置由其中所含有的代谢物的差异决定。PCA 载荷图(loading plot),用来寻找差异变量。同种的每一个点代表样本中还有的一个代谢物物,距离原点越远的代谢物被认为对样本的分类贡献越大。偏最小二乘判别分析(PLS-DA)得分图和载荷图的解释同 PCA。区别在于,PLS-DA 在分析时提前赋予每个样本分组信息,简单说,就是在分析时扩大组间差异,减少组内差异,多用来寻找标记物。正交偏最小二乘判别分析(OPLS-DA)在 OPLS-DA 分析中,寻找标记物通常使用 S-plot。如图中所示,得分图中,两组样本分布在 y 轴两侧,通过 S-plot 可以获得标记物...

1、当您付费下载文档后,您只拥有了使用权限,并不意味着购买了版权,文档只能用于自身使用,不得用于其他商业用途(如 [转卖]进行直接盈利或[编辑后售卖]进行间接盈利)。
2、本站所有内容均由合作方或网友上传,本站不对文档的完整性、权威性及其观点立场正确性做任何保证或承诺!文档内容仅供研究参考,付费前请自行鉴别。
3、如文档内容存在违规,或者侵犯商业秘密、侵犯著作权等,请点击“违规举报”。

碎片内容

代谢组学小常识

您可能关注的文档

文章天下+ 关注
实名认证
内容提供者

各种文档应有尽有

确认删除?
VIP
微信客服
  • 扫码咨询
会员Q群
  • 会员专属群点击这里加入QQ群
客服邮箱
回到顶部