电脑桌面
添加小米粒文库到电脑桌面
安装后可以在桌面快捷访问

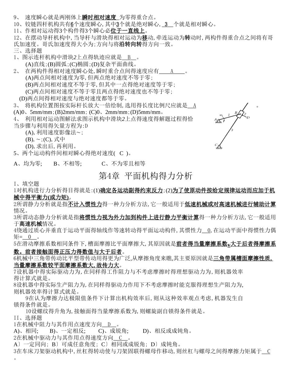
机械原理题库

机械原理题库_第1页
1/14
机械原理题库_第2页
2/14
机械原理题库_第3页
3/14
第2章 机构得结构分析一、填空题1、组成机构得要素就是构件与运动副;构件就是机构中得运动单元体。2、具有若干个构件得入为组合体、各构件间具有确定得相对运动、完成有用功或实现能量转换等三个特征得构件组合体称为机器。3、机器就是由原动机、传动部分、工作机所组成得。4、机器与机构得主要区别在于就是否完成有用机械功或实现能量转换。5、从机构结构观点来瞧,任何机构就是由机架 , 杆组 , 原动件 三部分组成。6、运动副元素就是指构成运动副得点、面、线。7、构件得自由度就是指构件具有独立运动得数目; 机构得自由度就是指机构具有确定运动时必须给定得独立运动数目。8、两构件之间以线接触所组成得平面运动副称为高副,它产生一个约束,而保留了两个自由度。9、机构中得运动副就是指两构件直接接触而又能产生相对运动得联接。10、机构具有确定得相对运动条件就是原动件数等于机构得自由度。11、在平面机构中若引入一个高副将引入1个约束,而引入一个低副将引入2个约束,构件数、约束数与机构自由度得关系就是F=3n-2pl-ph。12、平面运动副得最大约束数为2,最小约束数为1。13、当两构件构成运动副后,仍需保证能产生一定得相对运动,故在平面机构中,每个运动副引入得约束至多为2,至少为1。14、计算机机构自由度得目得就是推断该机构运动得可能性 ( 能否运动〕及在什么条件下才具有确定得运 动 , 即确定应具有得原动件数 。15、在平面机构中,具有两个约束得运动副就是低副,具有一个约束得运动副就是高副。16、计算平面机构自由度得公式为,应用此公式时应注意推断:(A) 复合铰链,(B) 局部自由度,(C)虚约束。17、机构中得复合铰链就是指由三个或三个以上构件组成同一回转轴线得转动副;局部自由度就是指不影响输入与输出件运动关系得自由度;虚约束就是指在特定得几何条件下 , 机构中不能起独立限制运动作用得 约束。18、划分机构杆组时应先按低得杆组级别考虑,机构级别按杆组中得最高级别确定。19、机构运动简图就是用简单得线条与规定得符号代表构件与运动副 , 并按一定比例绘制各运动副得相对 位置 , 因而能说明机构各构件间相对运动关系 得简单图形。20、在图示平面运动链中,若构件1为机架,构件5为原动件,则成为Ⅲ级机构;若以构件2为机架,3为原动件,则成为Ⅱ级机构;若以构件4为机架,5为原动件,则成为Ⅳ级机构。三、选择题1、一种相同得机构组成不同得机器。A (A)可以; (B)不能2、机构中得构件就是由一个或多个零件所组成,...

1、当您付费下载文档后,您只拥有了使用权限,并不意味着购买了版权,文档只能用于自身使用,不得用于其他商业用途(如 [转卖]进行直接盈利或[编辑后售卖]进行间接盈利)。
2、本站所有内容均由合作方或网友上传,本站不对文档的完整性、权威性及其观点立场正确性做任何保证或承诺!文档内容仅供研究参考,付费前请自行鉴别。
3、如文档内容存在违规,或者侵犯商业秘密、侵犯著作权等,请点击“违规举报”。

碎片内容

机械原理题库

您可能关注的文档

确认删除?
VIP
微信客服
  • 扫码咨询
会员Q群
  • 会员专属群点击这里加入QQ群
客服邮箱
回到顶部