电脑桌面
添加小米粒文库到电脑桌面
安装后可以在桌面快捷访问

试题题库-—网页设计制作员试题及答案-全案

试题题库-—网页设计制作员试题及答案-全案_第1页
1/127
试题题库-—网页设计制作员试题及答案-全案_第2页
2/127
试题题库-—网页设计制作员试题及答案-全案_第3页
3/127
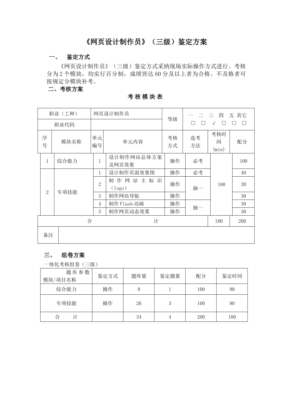
《网页设计制作员》(三级)鉴定方案一、鉴定方式《网页设计制作员》(三级)鉴定方式采纳现场实际操作方式进行。考核分为 2 个模块,均实行百分制,成绩皆达 60 分及以上者为合格。不及格者可按规定分模块补考。二、考核方案考 核 模 块 表职业(工种)网页设计制作员等级一 二 三 四 五 其它□ □ √ □ □ □职业代码序号模块名称单元编号单元内容考核方式选考方法考核时间(min)配分1综合能力1设计制作网站总体方案及网页效果操作必考1801002专项技能1设计制作页面效果图操作必考402制 作 网 站 主 标 识(logo)操作抽一303制作网站导航操作304制作 Flash 动画操作抽一305制作网页动态效果操作30合 计180200备注三、组卷方案一体化考核组卷(三级)题 库 参 数模块/项目名称鉴定方式题库量鉴定题量配分鉴定时间综合能力操作8110090专项技能操作26310090合 计344200180《网页设计制作员》高级模块一注意事项:1、在 R 盘新建一个考生文件夹,其文件夹名为:机号+网页设计制作员+考生准考证号(例:01 网页设计制作员 B02),考生所做的结果必须保存在该考生文件夹内。建立的站点根文件夹必须是考生文件夹下的一级目录。考试过程中应注意常常保存文件。2、考试所需素材在 S 盘:\网页设计制作员素材文件夹内。3、答题以试题文字要求为准,样张仅供参考。4、试卷不得带走,否则考试成绩做无效处理。1.1 设计制作网站总体方案及网页效果(1)按要求,结合素材 1.1.1.doc 中给定的信息,完成网站设计方案;(2)按要求,结合素材文件夹中提供的内容,设计并制作综合网页。操作要求:(1)考生务必在指定位置建立考生文件夹,并在其下建立“1.1”子目录,将所有操作结果保存至该文件夹下。(2)打开素材“1.1.1.doc”,在设计方案模板提供的选项中,选择正确项匹配( )中内容,在文档最后部分的答题卷(表格)的每个空格内填上正确选项编号,最后将文件保存在考生文件夹下。(3)按以下要求,设计并制作综合网页。a在考生文件夹下,建立“MATLOCK”站点,并将“1.1.2”文件夹中的内容,复制到站点下相应的文件夹内。b根据“风格设计”中对版式的设计,在“1.1.3.jpg”与“1.1.4.jpg”中选择相应的页面效果图为模板,制作“首页”、“职位招聘”页面(“invite.html”)。c根据信息的重要性、信息量等要素,合理设置“1.1.5.txt”中的文本在“首页”中的位置与字体属性(包括字体、大小、颜色、加粗、倾斜等...

1、当您付费下载文档后,您只拥有了使用权限,并不意味着购买了版权,文档只能用于自身使用,不得用于其他商业用途(如 [转卖]进行直接盈利或[编辑后售卖]进行间接盈利)。
2、本站所有内容均由合作方或网友上传,本站不对文档的完整性、权威性及其观点立场正确性做任何保证或承诺!文档内容仅供研究参考,付费前请自行鉴别。
3、如文档内容存在违规,或者侵犯商业秘密、侵犯著作权等,请点击“违规举报”。

碎片内容

试题题库-—网页设计制作员试题及答案-全案

确认删除?
VIP
微信客服
  • 扫码咨询
会员Q群
  • 会员专属群点击这里加入QQ群
客服邮箱
回到顶部