电脑桌面
添加小米粒文库到电脑桌面
安装后可以在桌面快捷访问

2025年妊娠期缺铁性贫血的诊断和治疗指南要点解读

2025年妊娠期缺铁性贫血的诊断和治疗指南要点解读_第1页
1/4
2025年妊娠期缺铁性贫血的诊断和治疗指南要点解读_第2页
2/4
2025年妊娠期缺铁性贫血的诊断和治疗指南要点解读_第3页
3/4
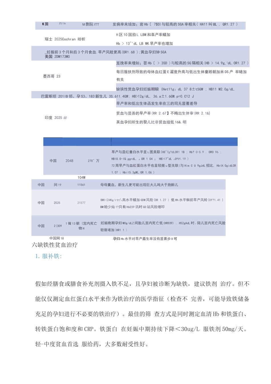
2025 年妊娠期缺铁性贫血的诊断和治疗指南要点解读(全文)2025 年 4 月,OEGGG (奥地利妇产科学会)发布了妊娠期缺铁性贫血 的诊断和治疗,该指南分析了孕期铁替代治疗有争议的地方、缺铁性贫 血的诊断及治疗。现对该指南解读如下:一、发病率及铁剂治疗现状贫血是妊娠期常见疾病,妊娠期贫血以缺铁性贫血为主。贫血的患病率 在世界各地差异很大,取决于种族、地域和社会经济因素。根据 WHO 的数据,在奥地利与妊娠相关贫血的患病率约 15.5%,而实际可能低于 10%。而在我国,根据中华医学会围产医学分会《妊娠期铁缺乏和缺铁 性贫血诊治指南》,我国缺铁性贫血早妊娠时期的发病率分别为:早孕 期 9.6%、中孕期 19.8%、晚孕期 33.8%。铁剂是妊娠期常见的药 物 干 预 之 一 , 在 奥 地 利 , 有 28.1% 的 孕 妇 在 确 认 妊 娠 之 前 就 开 始 补 充 铁 剂,46.5%的孕妇在产前检查确定血红蛋白水平之间开始铁剂补充,这 些治疗是不是是否具有医学指征并且是否都能获益呢,值得我们进一步 思考。二、诊断标准关于妊娠期贫血的诊断标准,目前越来越多的国家不建议以一刀切的标 准来进行定义,而是更推举以时间依赖性的血红蛋白水平来进行定义,无论是 WHO 还是 ACOG ,目前贫血的诊断标准为:妊娠早期血红蛋白<11g/dL,妊娠中期血红蛋白<10.5g/dL,妊娠晚期血红蛋<11g/dL 本指南也是建议采纳这个标准。三、妊娠期贫血发生原因在妊娠期发生缺铁性贫血的原因主要有:1.生理性血液稀释:在妊娠期,循环系统血容量增加,由于血浆的增加 大于红细胞的增加,因此出现了生理性血液稀释;2. 第二个原因是胎儿、胎盘需大量的铁,尤其是在妊娠后三个月,胎儿 利用和消耗母体铁储备,进而减少母体红细胞生成而导致贫血。四、贫血临床表现缺铁几乎可影响所有细胞,根据铁缺乏严重程度和进展速度表现不一,轻者无明显症状,典型表现:头晕、疲劳、脸色苍白、注意力难以集中、 头发及指甲脆性增加、抑郁情绪等;婴幼儿慢性严重缺铁可导致神经功 能缺损和生长障碍五母体血红蛋白水平与围产期结局的关系目前,有关于母体贫血对胎儿和新生儿的影响有许多讨论,大多数讨论 都是回顾性分析,目前的数据参差不齐,结论并不一致。讨论表面,血 红蛋白水平过高、过低均与不良产前和围产结局相关,因此应避开无医 学指征的铁剂补充。妊娠前 3 个月和后三个月贫血 r早产风腕吏高(OR1.SS ):贫血孕妇中...

1、当您付费下载文档后,您只拥有了使用权限,并不意味着购买了版权,文档只能用于自身使用,不得用于其他商业用途(如 [转卖]进行直接盈利或[编辑后售卖]进行间接盈利)。
2、本站所有内容均由合作方或网友上传,本站不对文档的完整性、权威性及其观点立场正确性做任何保证或承诺!文档内容仅供研究参考,付费前请自行鉴别。
3、如文档内容存在违规,或者侵犯商业秘密、侵犯著作权等,请点击“违规举报”。

碎片内容

2025年妊娠期缺铁性贫血的诊断和治疗指南要点解读

确认删除?
VIP
微信客服
  • 扫码咨询
会员Q群
  • 会员专属群点击这里加入QQ群
客服邮箱
回到顶部