电脑桌面
添加小米粒文库到电脑桌面
安装后可以在桌面快捷访问

《数控原理与数控机床》填空-判断-多选

《数控原理与数控机床》填空-判断-多选_第1页
1/10
《数控原理与数控机床》填空-判断-多选_第2页
2/10
《数控原理与数控机床》填空-判断-多选_第3页
3/10
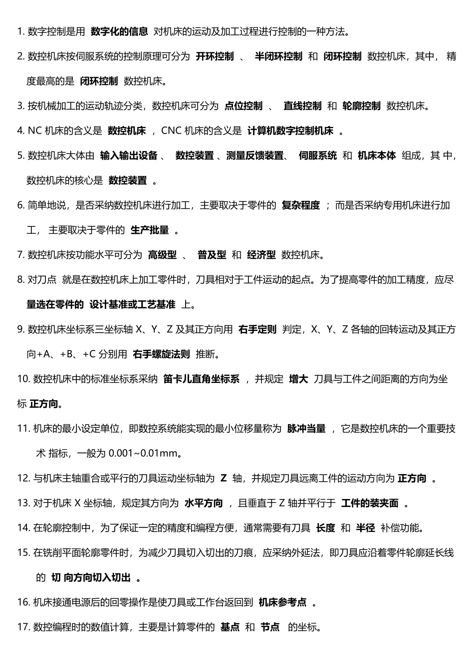
《数控原理与数控机床》填空 推断 多选(5 页)Good is good, but better carries it.精益求精,善益求善。1. 数字控制是用 数字化的信息 对机床的运动及加工过程进行控制的一种方法。 2. 数控机床按伺服系统的控制原理可分为 开环控制 、 半闭环控制 和 闭环控制 数控机床,其中, 精度最高的是 闭环控制 数控机床。 3. 按机械加工的运动轨迹分类,数控机床可分为 点位控制 、 直线控制 和 轮廓控制 数控机床。 4. NC 机床的含义是 数控机床 ,CNC 机床的含义是 计算机数字控制机床 。 5. 数控机床大体由 输入输出设备 、 数控装置 、测量反馈装置、 伺服系统 和 机床本体 组成,其 中,数控机床的核心是 数控装置 。 6. 简单地说,是否采纳数控机床进行加工,主要取决于零件的 复杂程度 ;而是否采纳专用机床进行加工, 主要取决于零件的 生产批量 。 7. 数控机床按功能水平可分为 高级型 、 普及型 和 经济型 数控机床。 8. 对刀点 就是在数控机床上加工零件时,刀具相对于工件运动的起点。为了提高零件的加工精度,应尽 量选在零件的 设计基准或工艺基准 上。 9. 数控机床坐标系三坐标轴 X、Y、Z 及其正方向用 右手定则 判定,X、Y、Z 各轴的回转运动及其正方 向+A、+B、+C 分别用 右手螺旋法则 推断。 10. 数控机床中的标准坐标系采纳 笛卡儿直角坐标系 ,并规定 增大 刀具与工件之间距离的方向为坐标 正方向。 11. 机床的最小设定单位,即数控系统能实现的最小位移量称为 脉冲当量 ,它是数控机床的一个重要技术 指标,一般为 0.001~0.01mm。 12. 与机床主轴重合或平行的刀具运动坐标轴为 Z 轴,并规定刀具远离工件的运动方向为 正方向 。 13. 对于机床 X 坐标轴,规定其方向为 水平方向 ,且垂直于 Z 轴并平行于 工件的装夹面 。 14. 在轮廓控制中,为了保证一定的精度和编程方便,通常需要有刀具 长度 和 半径 补偿功能。 15. 在铣削平面轮廓零件时,为减少刀具切入切出的刀痕,应采纳外延法,即刀具应沿着零件轮廓延长线的 切 向方向切入切出 。 16. 机床接通电源后的回零操作是使刀具或工作台返回到 机床参考点 。 17. 数控编程时的数值计算,主要是计算零件的 基点 和 节点 的坐标。 18. 数控编程时可将重复出现的程序编成 子程序 ,使用时可以由 主程序 多次重复调用。 19. 数控机床程...

1、当您付费下载文档后,您只拥有了使用权限,并不意味着购买了版权,文档只能用于自身使用,不得用于其他商业用途(如 [转卖]进行直接盈利或[编辑后售卖]进行间接盈利)。
2、本站所有内容均由合作方或网友上传,本站不对文档的完整性、权威性及其观点立场正确性做任何保证或承诺!文档内容仅供研究参考,付费前请自行鉴别。
3、如文档内容存在违规,或者侵犯商业秘密、侵犯著作权等,请点击“违规举报”。

碎片内容

《数控原理与数控机床》填空-判断-多选

您可能关注的文档

确认删除?
VIP
微信客服
  • 扫码咨询
会员Q群
  • 会员专属群点击这里加入QQ群
客服邮箱
回到顶部