电脑桌面
添加小米粒文库到电脑桌面
安装后可以在桌面快捷访问

企业员工聘用劳动合同书

企业员工聘用劳动合同书_第1页
1/4
企业员工聘用劳动合同书_第2页
2/4
企业员工聘用劳动合同书_第3页
3/4
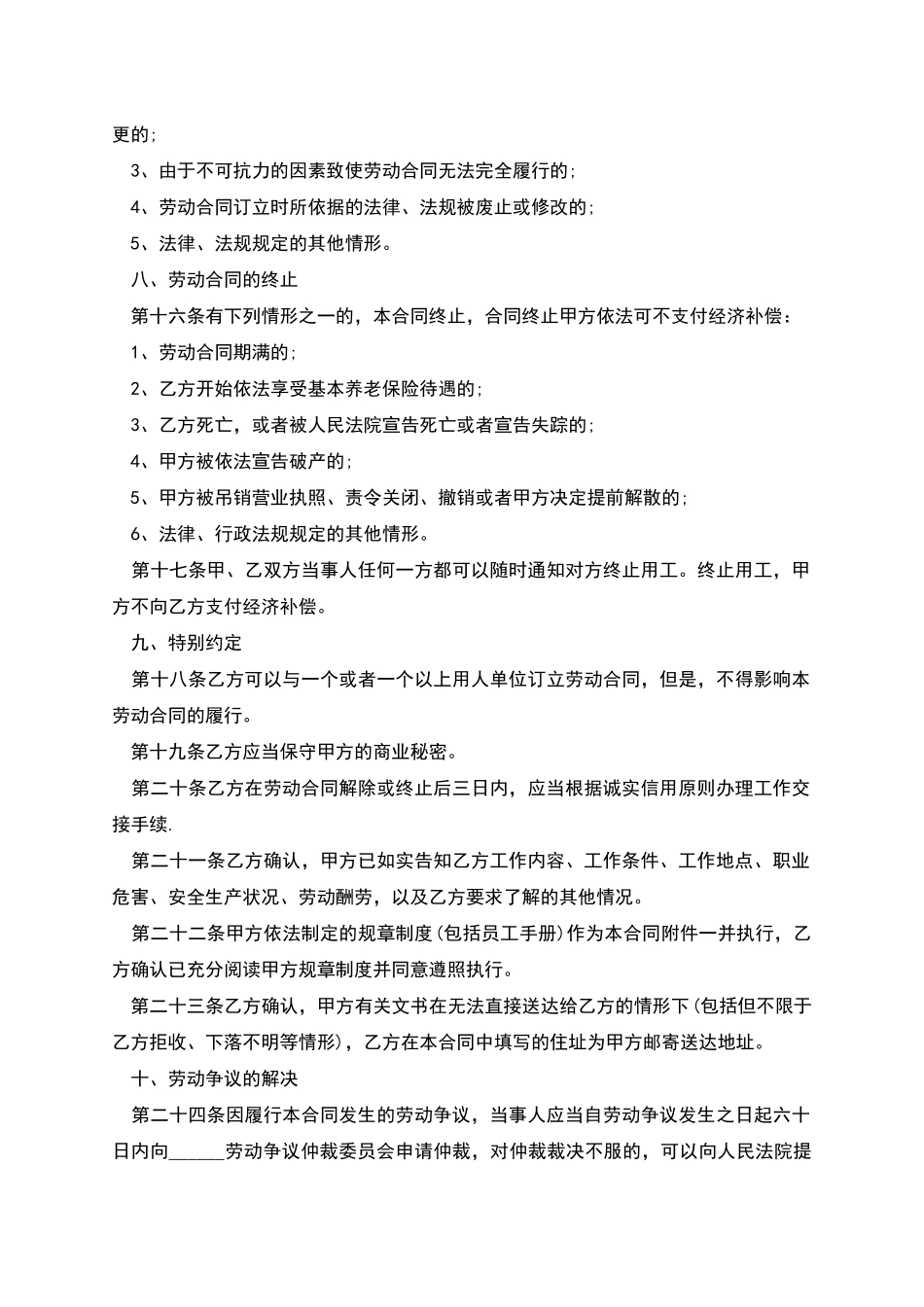
企业员工聘用劳动合同书 甲方:_____________________________________________ 法定代表人或主要负责人:____________________________ 委托代理人:________________________________________ 住所地:____________________________________________ 联系电话:__________________________________________ 乙方:_____________________________________________ 证件类型:____________证件号码:____________________ 住址:______________________________________________ 联系电话:__________电子邮箱:______________________ 甲、乙双方本着平等自愿、协商一致、公正公平、诚实信用的原则,签订本合同,建立劳动关系,并承诺共同遵守。 一、劳动合同期限 第一条合同期限 双方同意按以下第___________种方式确定本合同期限: 1、有固定期限:从_____年______月______日起至______年______月______日止 2、以完成一定工作任务为期限:从_____年______月______日起至_________________________________工作任务完成时止。 二、工作内容和工作地点 第二条乙方同意根据甲方工作需要,担任___________岗位(工种)工作,乙方的工作任务或职责是_____________________________。 第三条甲、乙双方确认工作地点在___________,根据甲方的工作需要,经甲、乙双方协商一致,可以变更工作地点。 第四条甲方因生产经营需要调整乙方的工作岗位,经甲、乙双方协商一致,可变更本合同。 第五条乙方应根据甲方的要求,根据甲方制定的岗位职责履行职务,按时、按质、按量完成规定的工作。 三、工作时间和休息休假 第六条甲、乙双方同意按以下第___________种方式确定乙方的工作时间: 1、每周工作______日,每日工作___________小时; 2、以完成_________________________工作任务为工作时间,折算平均每日工作______小时,累计每周不超过二十四小时。 第七条甲方因生产(工作)需要,经与乙方协商后可以延长工作时间,但应当根据法律规定支付延长工作时间的劳动酬劳。 第八条甲方应按规定给予乙方享受国家规定的假期。 四、劳动酬劳 第九条甲方按下列第______方式,以货币形式支付乙方工资: 1、按小时计酬,不得低于当地政府规定的最低小时工资标准,标准为每小时______元; 2、按完成一定工作任务计酬,标准为______元/(日/项)。 第十条甲方按______(日/周/)支付乙方工资,工资结算支付周期最长不得超过十五日。 五、社会保险...

1、当您付费下载文档后,您只拥有了使用权限,并不意味着购买了版权,文档只能用于自身使用,不得用于其他商业用途(如 [转卖]进行直接盈利或[编辑后售卖]进行间接盈利)。
2、本站所有内容均由合作方或网友上传,本站不对文档的完整性、权威性及其观点立场正确性做任何保证或承诺!文档内容仅供研究参考,付费前请自行鉴别。
3、如文档内容存在违规,或者侵犯商业秘密、侵犯著作权等,请点击“违规举报”。

碎片内容

企业员工聘用劳动合同书

您可能关注的文档

确认删除?
VIP
微信客服
  • 扫码咨询
会员Q群
  • 会员专属群点击这里加入QQ群
客服邮箱
回到顶部