电脑桌面
添加小米粒文库到电脑桌面
安装后可以在桌面快捷访问

促销员管理流程

促销员管理流程_第1页
1/4
促销员管理流程_第2页
2/4
促销员管理流程_第3页
3/4
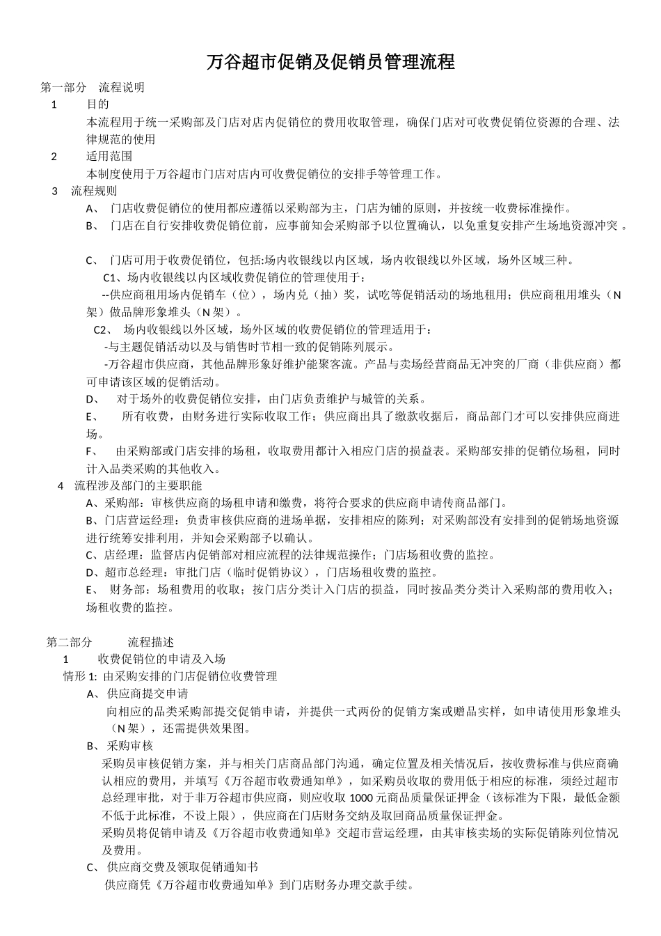
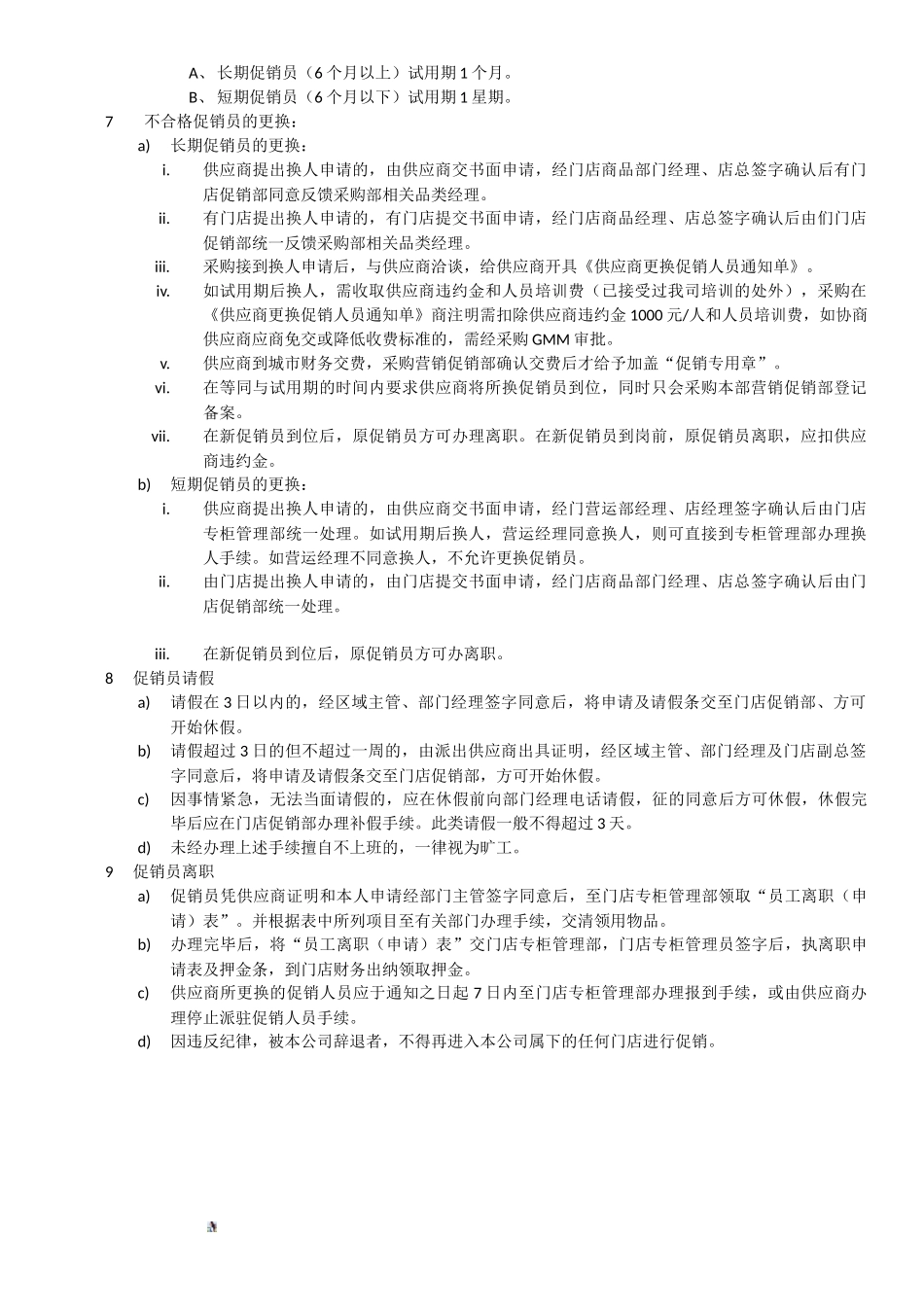
万谷超市促销及促销员管理流程第一部分 流程说明1目的本流程用于统一采购部及门店对店内促销位的费用收取管理,确保门店对可收费促销位资源的合理、法律规范的使用2适用范围本制度使用于万谷超市门店对店内可收费促销位的安排手等管理工作。3 流程规则A、 门店收费促销位的使用都应遵循以采购部为主,门店为铺的原则,并按统一收费标准操作。B、 门店在自行安排收费促销位前,应事前知会采购部予以位置确认,以免重复安排产生场地资源冲突 。 C、 门店可用于收费促销位,包括:场内收银线以内区域,场内收银线以外区域,场外区域三种。C1、场内收银线以内区域收费促销位的管理使用于: --供应商租用场内促销车(位),场内兑(抽)奖,试吃等促销活动的场地租用;供应商租用堆头(N架)做品牌形象堆头(N 架)。 C2、 场内收银线以外区域,场外区域的收费促销位的管理适用于: -与主题促销活动以及与销售时节相一致的促销陈列展示。 -万谷超市供应商,其他品牌形象好维护能聚客流。产品与卖场经营商品无冲突的厂商(非供应商)都可申请该区域的促销活动。D、 对于场外的收费促销位安排,由门店负责维护与城管的关系。E、 所有收费,由财务进行实际收取工作;供应商出具了缴款收据后,商品部门才可以安排供应商进场。F、 由采购部或门店安排的场租,收取费用都计入相应门店的损益表。采购部安排的促销位场租,同时计入品类采购的其他收入。4 流程涉及部门的主要职能A、采购部:审核供应商的场租申请和缴费,将符合要求的供应商申请传商品部门。B、门店营运经理:负责审核供应商的进场单据,安排相应的陈列;对采购部没有安排到的促销场地资源进行统筹安排利用,并知会采购部予以确认。 C、店经理:监督店内促销部对相应流程的法律规范操作;门店场租收费的监控。D、超市总经理:审批门店(临时促销协议),门店场租收费的监控。E、 财务部:场租费用的收取;按门店分类计入门店的损益,同时按品类分类计入采购部的费用收入;场租收费的监控。第二部分 流程描述1收费促销位的申请及入场情形 1: 由采购安排的门店促销位收费管理A、供应商提交申请向相应的品类采购部提交促销申请,并提供一式两份的促销方案或赠品实样,如申请使用形象堆头(N 架),还需提供效果图。B、 采购审核采购员审核促销方案,并与相关门店商品部门沟通,确定位置及相关情况后,按收费标准与供应商确认相应的费用,并填写《万谷超市收费通知单》,如采...

1、当您付费下载文档后,您只拥有了使用权限,并不意味着购买了版权,文档只能用于自身使用,不得用于其他商业用途(如 [转卖]进行直接盈利或[编辑后售卖]进行间接盈利)。
2、本站所有内容均由合作方或网友上传,本站不对文档的完整性、权威性及其观点立场正确性做任何保证或承诺!文档内容仅供研究参考,付费前请自行鉴别。
3、如文档内容存在违规,或者侵犯商业秘密、侵犯著作权等,请点击“违规举报”。

碎片内容

促销员管理流程

您可能关注的文档

确认删除?
VIP
微信客服
  • 扫码咨询
会员Q群
  • 会员专属群点击这里加入QQ群
客服邮箱
回到顶部