电脑桌面
添加小米粒文库到电脑桌面
安装后可以在桌面快捷访问

卫生管理控制方案3

卫生管理控制方案3_第1页
1/8
卫生管理控制方案3_第2页
2/8
卫生管理控制方案3_第3页
3/8
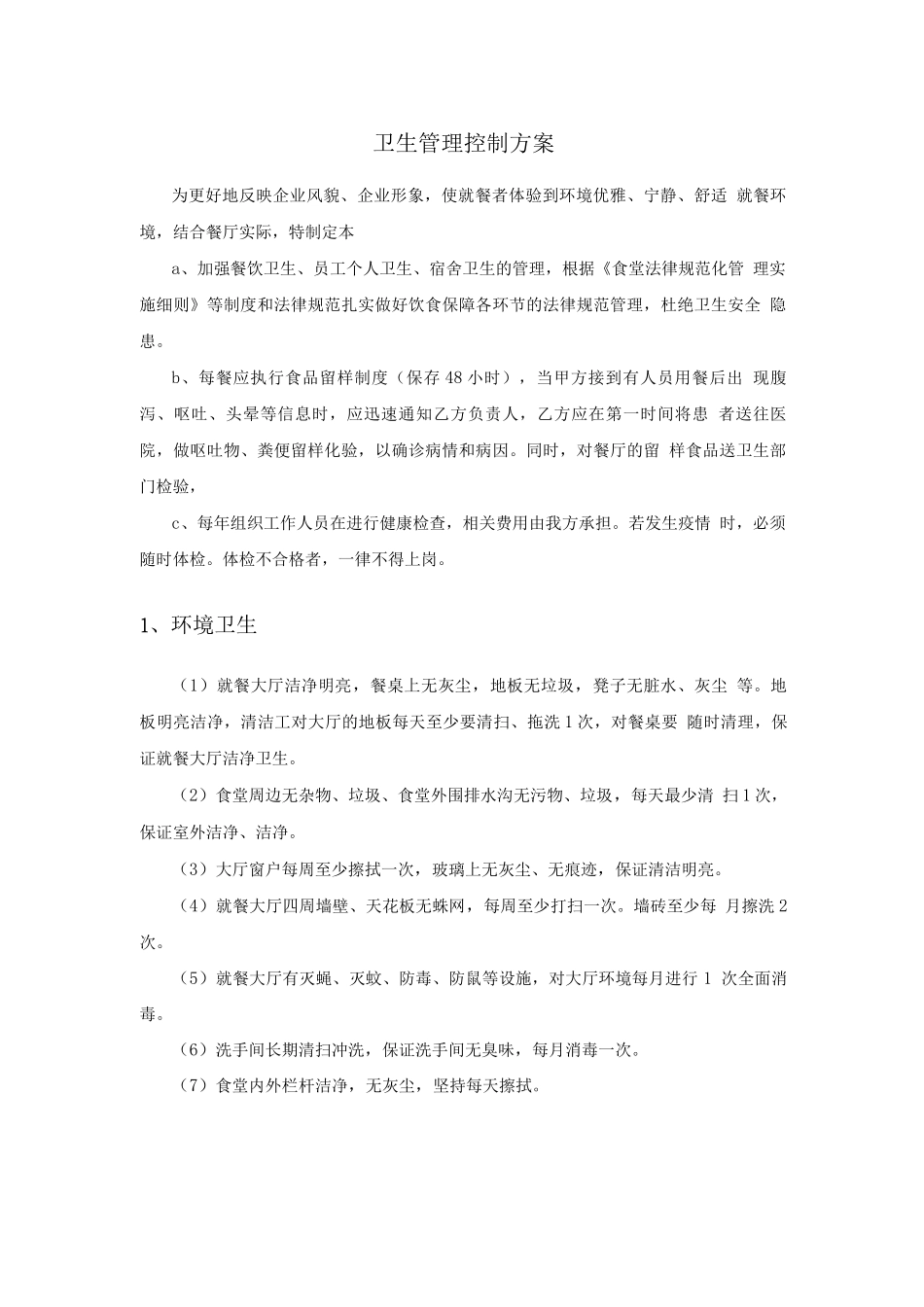
卫生管理控制方案为更好地反映企业风貌、企业形象,使就餐者体验到环境优雅、宁静、舒适 就餐环境,结合餐厅实际,特制定本a、加强餐饮卫生、员工个人卫生、宿舍卫生的管理,根据《食堂法律规范化管 理实施细则》等制度和法律规范扎实做好饮食保障各环节的法律规范管理,杜绝卫生安全 隐患。b、每餐应执行食品留样制度(保存 48 小时),当甲方接到有人员用餐后出 现腹泻、呕吐、头晕等信息时,应迅速通知乙方负责人,乙方应在第一时间将患 者送往医院,做呕吐物、粪便留样化验,以确诊病情和病因。同时,对餐厅的留 样食品送卫生部门检验,c、每年组织工作人员在进行健康检查,相关费用由我方承担。若发生疫情 时,必须随时体检。体检不合格者,一律不得上岗。1、环境卫生(1)就餐大厅洁净明亮,餐桌上无灰尘,地板无垃圾,凳子无脏水、灰尘 等。地板明亮洁净,清洁工对大厅的地板每天至少要清扫、拖洗 1 次,对餐桌要 随时清理,保证就餐大厅洁净卫生。(2)食堂周边无杂物、垃圾、食堂外围排水沟无污物、垃圾,每天最少清 扫 1 次,保证室外洁净、洁净。(3)大厅窗户每周至少擦拭一次,玻璃上无灰尘、无痕迹,保证清洁明亮。(4)就餐大厅四周墙壁、天花板无蛛网,每周至少打扫一次。墙砖至少每 月擦洗 2次。(5)就餐大厅有灭蝇、灭蚊、防毒、防鼠等设施,对大厅环境每月进行 1 次全面消毒。(6)洗手间长期清扫冲洗,保证洗手间无臭味,每月消毒一次。(7)食堂内外栏杆洁净,无灰尘,坚持每天擦拭。2、食堂厨房、操作间、库房、炊具厨具餐具卫生(1)厨房每天必须保持洁净,地面保持干燥、无垃圾杂物;炊具、厨具每 天使用后清洗洁净,然后消毒,整齐有序地摆放;菜墩、菜刀使用后清洗洁净摆 放整齐;餐具的清洗由清洁工负责,严格执行餐具清洗消毒流程,消毒程序按: 分类一去残一浸泡一刷洗一冲洗一消毒(消毒柜)一分装一保洁一抽查 9 个程序 进行。不宜高温消毒的则按:分类一去残一浸泡一刷洗一消毒(开水)一冲洗一 烘干一分装一保洁一抽查 10 个程序进行,厨师长每周须抽查餐具卫生 1 次。对 抽查不合格的从新执行上述程序,并罚款 50 元,如连续三次不合格公司有权将 其辞退。新奇蔬菜,干货等食品上架,酱油、醋等入池入桶(罐),不准随地摆放。 操作间地面无垃圾、污物,保持干燥洁净,仓库洁净、明亮,物资堆放有序,米 面及干杂品不得摆放在地上,四壁无蜘蛛网,加强防潮、防鼠,定期检...

1、当您付费下载文档后,您只拥有了使用权限,并不意味着购买了版权,文档只能用于自身使用,不得用于其他商业用途(如 [转卖]进行直接盈利或[编辑后售卖]进行间接盈利)。
2、本站所有内容均由合作方或网友上传,本站不对文档的完整性、权威性及其观点立场正确性做任何保证或承诺!文档内容仅供研究参考,付费前请自行鉴别。
3、如文档内容存在违规,或者侵犯商业秘密、侵犯著作权等,请点击“违规举报”。

碎片内容

卫生管理控制方案3

您可能关注的文档

确认删除?
VIP
微信客服
  • 扫码咨询
会员Q群
  • 会员专属群点击这里加入QQ群
客服邮箱
回到顶部