电脑桌面
添加小米粒文库到电脑桌面
安装后可以在桌面快捷访问

安全标准化制度题库

安全标准化制度题库_第1页
1/3
安全标准化制度题库_第2页
2/3
安全标准化制度题库_第3页
3/3
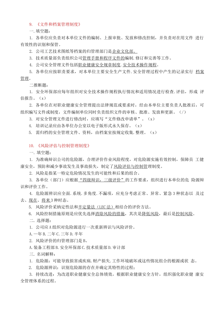
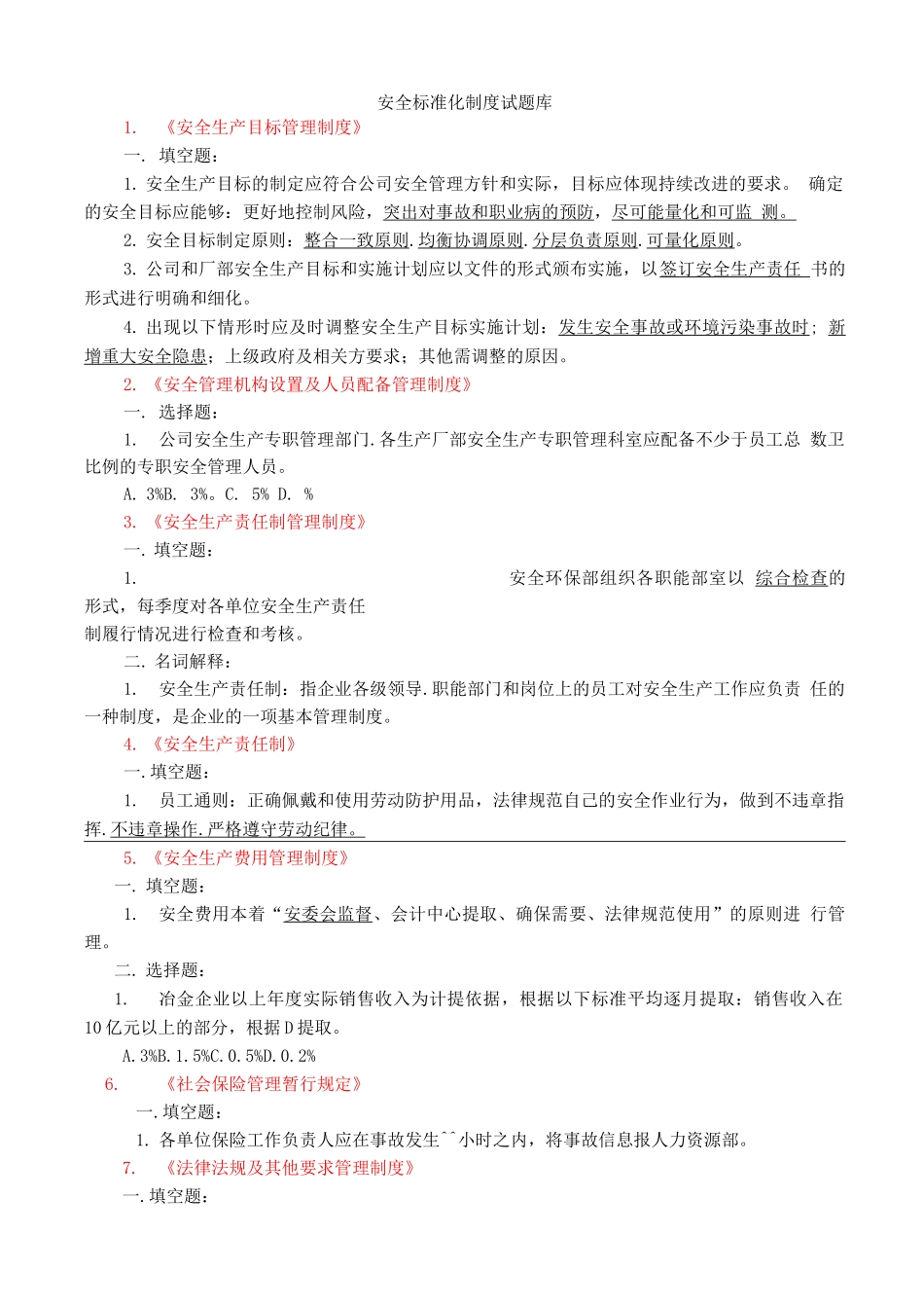
安全标准化制度试题库1.《安全生产目标管理制度》一. 填空题:1. 安全生产目标的制定应符合公司安全管理方针和实际,目标应体现持续改进的要求。 确定的安全目标应能够:更好地控制风险,突出对事故和职业病的预防,尽可能量化和可监 测。2. 安全目标制定原则:整合一致原则.均衡协调原则.分层负责原则.可量化原则。3. 公司和厂部安全生产目标和实施计划应以文件的形式颁布实施,以签订安全生产责任 书的形式进行明确和细化。4. 出现以下情形时应及时调整安全生产目标实施计划:发生安全事故或环境污染事故时; 新增重大安全隐患;上级政府及相关方要求;其他需调整的原因。2. 《安全管理机构设置及人员配备管理制度》一. 选择题:1.公司安全生产专职管理部门.各生产厂部安全生产专职管理科室应配备不少于员工总 数卫比例的专职安全管理人员。A. 3%B. 3%。C. 5% D. %3. 《安全生产责任制管理制度》一. 填空题:1.安全环保部组织各职能部室以 综合检查的形式,每季度对各单位安全生产责任制履行情况进行检查和考核。二. 名词解释:1.安全生产责任制:指企业各级领导.职能部门和岗位上的员工对安全生产工作应负责 任的一种制度,是企业的一项基本管理制度。4. 《安全生产责任制》一.填空题:1.员工通则:正确佩戴和使用劳动防护用品,法律规范自己的安全作业行为,做到不违章指 挥.不违章操作 . 严格遵守劳动纪律。 5. 《安全生产费用管理制度》一. 填空题:1.安全费用本着“安委会监督、会计中心提取、确保需要、法律规范使用”的原则进 行管理。二. 选择题:1.冶金企业以上年度实际销售收入为计提依据,根据以下标准平均逐月提取:销售收入在 10 亿元以上的部分,根据 D 提取。A.3%B.1.5%C.0.5%D.0.2%6.《社会保险管理暂行规定》一.填空题:1. 各单位保险工作负责人应在事故发生^^小时之内,将事故信息报人力资源部。7.《法律法规及其他要求管理制度》一.填空题:1. 法律法规猎取部门在确认其适用性后,根据本公司活动、产品、服务中的相关因素明 确适用条款并予以摘录,并将该法律名称、生效日/新修订日、颁布部门、法规标准编号、相 关条款说明、适用部门等登记到《安全法律法规清单》中。2. 《安全法律法规清单》应每年至少进行一次的汇总。3. 公司法律法规及其他要求清单由分管安全副总经理负责批准。4. 各单位应及时识别和猎取本部门适用的安全生产法律法规与其他要求,并向安全环保 部汇总。5. ...

1、当您付费下载文档后,您只拥有了使用权限,并不意味着购买了版权,文档只能用于自身使用,不得用于其他商业用途(如 [转卖]进行直接盈利或[编辑后售卖]进行间接盈利)。
2、本站所有内容均由合作方或网友上传,本站不对文档的完整性、权威性及其观点立场正确性做任何保证或承诺!文档内容仅供研究参考,付费前请自行鉴别。
3、如文档内容存在违规,或者侵犯商业秘密、侵犯著作权等,请点击“违规举报”。

碎片内容

安全标准化制度题库

您可能关注的文档

确认删除?
VIP
微信客服
  • 扫码咨询
会员Q群
  • 会员专属群点击这里加入QQ群
客服邮箱
回到顶部