电脑桌面
添加小米粒文库到电脑桌面
安装后可以在桌面快捷访问

建筑工程质量检查内容

建筑工程质量检查内容_第1页
1/31
建筑工程质量检查内容_第2页
2/31
建筑工程质量检查内容_第3页
3/31
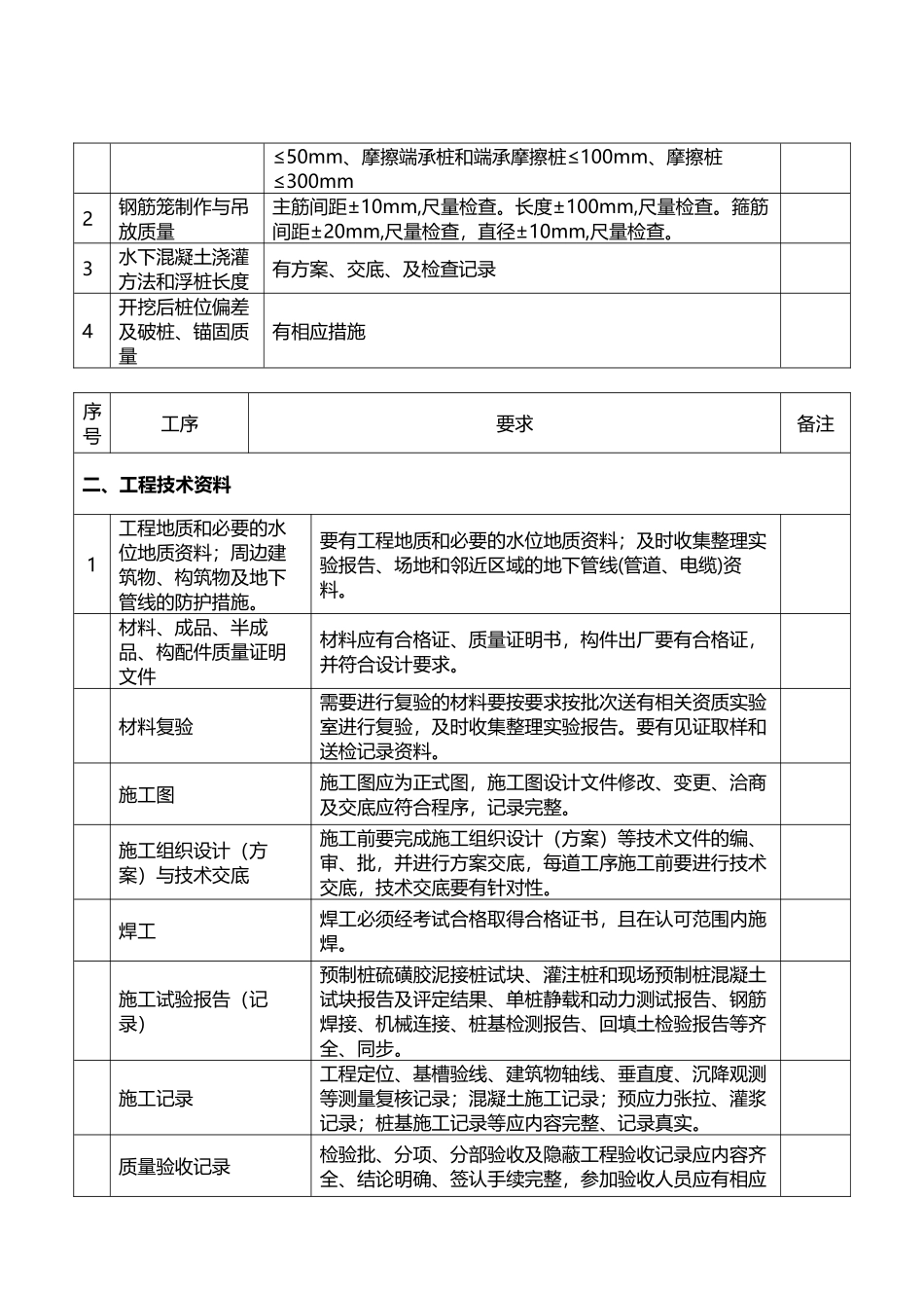
建筑工程质量检查内容(26页)Good is good, but better carries it.精益求精,善益求善。地基基础工程质量专项检查内容与要求序号工序要求备注一、工程实体质量(一) 地基基础1地基强度或承载力检验、工程桩承载力检验地基强度或承载力检验、工程桩承载力检验方法和数量应符合要求。2桩位偏差、桩顶标高、试件强度偏差及试件留置数量应符合要求。3基坑施工基坑要有专项施工方案、深基坑要有专项论证施工方案,基坑周边严禁超堆荷载,要有基坑(槽)开挖对周围建筑物的影响及监控记录。4材料、成品、半成品制作与贮存条件与管理 现场钢筋、水泥、砂石料等原材料的贮存与管理、现场预制桩、钢筋笼等成品半成品的现场制作及贮运管理应符合要求;现场标准试块的养护条件应符合要求。(二) 打(压)桩1测量质量控制控制点桩位既要便于作业,又要便于保存,可利用小木桩、钢筋头作为定位标志物,桩位测量放线误差应控制在 20mm以内。2现场制桩质量 横断面边长±5mm;桩顶对角线差<10mm;桩尖中心线<10mm;桩身弯曲矢高<1/1000ι 用尺量检查;桩顶平整度<2mm,用水平尺检查。3打(压)桩过程中的桩身垂直度和打(压)入深度 压桩过程中检查压力、桩垂直度、接桩间歇时间、桩的连接质量及压入深度接桩时上下节平面偏差<10mm 尺量检查; 接桩节点弯曲矢高<1/1000ι 拉线和尺量检查。4焊接或硫磺胶泥接桩质量 胶泥浇注时间<2min;浇后停歇时间>7min,秒表检查。按钢桩电焊接桩焊缝检查。焊后停歇时间>1min,秒表测定。重要工程应对电焊接桩的接头做 10%的探伤检查;焊工必须经考试合格取得合格证书,且在认可范围内施焊。5开挖后桩位偏差及桩顶处理质量有相应措施(三) 灌注桩1成孔和清孔的方法和质量;在灌注砼前,应进行清孔工作,要求孔壁、孔底必须清理洁净,孔底无浮渣,孔壁无松动。孔底沉渣厚度应符合端承桩≤50mm、摩擦端承桩和端承摩擦桩≤100mm、摩擦桩≤300mm2钢筋笼制作与吊放质量 主筋间距±10mm,尺量检查。长度±100mm,尺量检查。箍筋间距±20mm,尺量检查,直径±10mm,尺量检查。3水下混凝土浇灌方法和浮桩长度 有方案、交底、及检查记录4开挖后桩位偏差及破桩、锚固质量有相应措施序号工序要求备注二、工程技术资料1工程地质和必要的水位地质资料;周边建筑物、构筑物及地下管线的防护措施。要有工程地质和必要的水位地质资料;及时收集整理实验报告、场地和邻近区域的地下管线(管道、电缆)资料。材料、成品、半成品、构配...

1、当您付费下载文档后,您只拥有了使用权限,并不意味着购买了版权,文档只能用于自身使用,不得用于其他商业用途(如 [转卖]进行直接盈利或[编辑后售卖]进行间接盈利)。
2、本站所有内容均由合作方或网友上传,本站不对文档的完整性、权威性及其观点立场正确性做任何保证或承诺!文档内容仅供研究参考,付费前请自行鉴别。
3、如文档内容存在违规,或者侵犯商业秘密、侵犯著作权等,请点击“违规举报”。

碎片内容

建筑工程质量检查内容

您可能关注的文档

确认删除?
VIP
微信客服
  • 扫码咨询
会员Q群
  • 会员专属群点击这里加入QQ群
客服邮箱
回到顶部