电脑桌面
添加小米粒文库到电脑桌面
安装后可以在桌面快捷访问

控制菌检查法

控制菌检查法_第1页
1/6
控制菌检查法_第2页
2/6
控制菌检查法_第3页
3/6
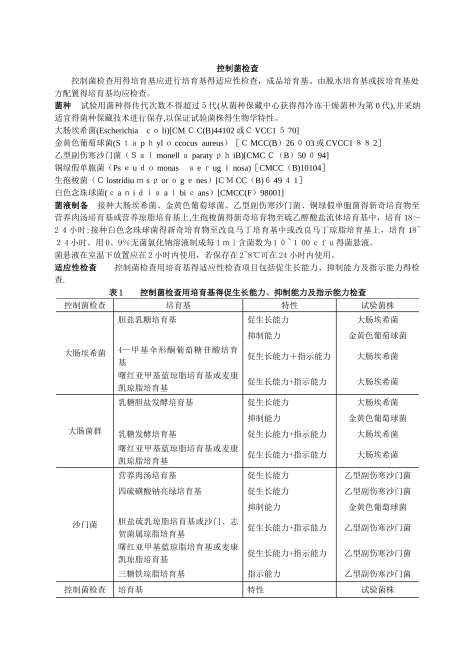
控制菌检查控制菌检查用得培育基应进行培育基得适应性检查,成品培育基、由脱水培育基或按培育基处方配置得培育基均应检查。菌种 试验用菌种得传代次数不得超过5代(从菌种保藏中心获得得冷冻干燥菌种为第 0 代),并采纳适宜得菌种保藏技术进行保存,以保证试验菌株得生物学特性。大肠埃希菌(Escherichia c o li)[CM C C(B)44102 或C VCC1 5 70]金黄色葡萄球菌(S ta p h yl o ccocus aureus)[C MCC(B)26 0 03 或 CVCC1 88 2]乙型副伤寒沙门菌(Sal monell a paraty ph iB)[CMC C(B)50 0 94]铜绿假单胞菌(Ps e u do monas a e r ug i nosa)[CMCC(B)10104]生孢梭菌(C lostridiu m s p or o g e nes)[C M CC(B)6 49 4 1]白色念珠球菌(c a n i dia a l bi c ans)[CMCC(F)98001]菌液制备 接种大肠埃希菌、金黄色葡萄球菌、乙型副伤寒沙门菌、铜绿假单胞菌得新奇培育物至营养肉汤培育基或营养琼脂培育基上,生孢梭菌得新奇培育物至硫乙醇酸盐流体培育基中,培育 18~2 4小时;接种白色念珠球菌得新奇培育物至改良马丁培育基中或改良马丁琼脂培育基上,培育 18~2 4 小时。用 0、9%无菌氯化钠溶液制成每 1 m l 含菌数为 1 0~1 00 c f u得菌悬液。菌悬液在室温下放置应在 2 小时内使用,若保存在 2~8℃可在 24 小时内使用。适应性检查 控制菌检查用培育基得适应性检查项目包括促生长能力、抑制能力及指示能力得检查.表 1 控制菌检查用培育基得促生长能力、抑制能力及指示能力检查控制菌检查培育基特性试验菌株大肠埃希菌胆盐乳糖培育基促生长能力大肠埃希菌抑制能力金黄色葡萄球菌4—甲基伞形酮葡萄糖苷酸培育基促生长能力+指示能力大肠埃希菌曙红亚甲基蓝琼脂培育基或麦康凯琼脂培育基促生长能力+指示能力大肠埃希菌大肠菌群乳糖胆盐发酵培育基促生长能力大肠埃希菌抑制能力金黄色葡萄球菌乳糖发酵培育基促生长能力+指示能力大肠埃希菌曙红亚甲基蓝琼脂培育基或麦康凯琼脂培育基促生长能力+指示能力大肠埃希菌沙门菌营养肉汤培育基促生长能力乙型副伤寒沙门菌四硫磺酸钠亮绿培育基促生长能力乙型副伤寒沙门菌抑制能力金黄色葡萄球菌胆盐硫乳琼脂培育基或沙门、志贺菌属琼脂培育基促生长能力+指示能力乙型副伤寒沙门菌曙红亚甲基蓝琼脂培育基或麦康凯琼脂培育基促生长能力+指示能力乙型副伤寒...

1、当您付费下载文档后,您只拥有了使用权限,并不意味着购买了版权,文档只能用于自身使用,不得用于其他商业用途(如 [转卖]进行直接盈利或[编辑后售卖]进行间接盈利)。
2、本站所有内容均由合作方或网友上传,本站不对文档的完整性、权威性及其观点立场正确性做任何保证或承诺!文档内容仅供研究参考,付费前请自行鉴别。
3、如文档内容存在违规,或者侵犯商业秘密、侵犯著作权等,请点击“违规举报”。

碎片内容

控制菌检查法

您可能关注的文档

MY shop+ 关注
实名认证
内容提供者

欢迎挑选适合自己的材料。

相关标签

确认删除?
VIP
微信客服
  • 扫码咨询
会员Q群
  • 会员专属群点击这里加入QQ群
客服邮箱
回到顶部