电脑桌面
添加小米粒文库到电脑桌面
安装后可以在桌面快捷访问

桩基工程施工方案4

桩基工程施工方案4_第1页
1/7
桩基工程施工方案4_第2页
2/7
桩基工程施工方案4_第3页
3/7
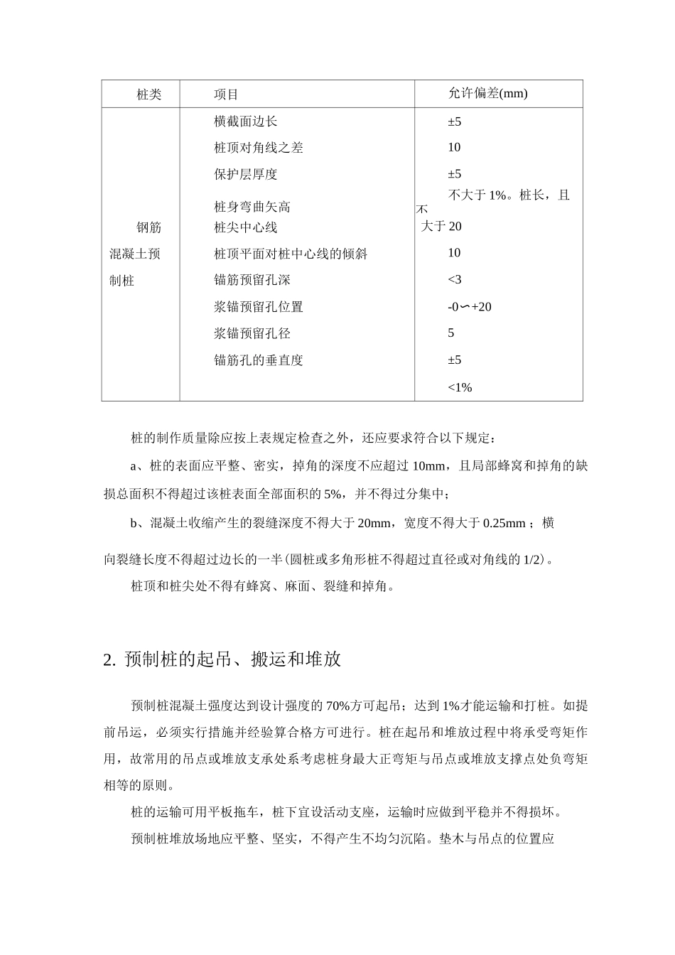
第一节桩基工程1 .桩的制作1)制作程序2)制作步骤a、制桩场地进行平整压实并铺筑 150 厚的制桩地坪睡。b、模板工程模板选用钢制模板,支模方法采纳间隔支模。注意:邻桩与邻桩、下层桩与上层桩的睡浇筑必须等邻桩与下层桩强工达到 30%以后方可进行,重迭层数不得超过四层。模板(胎模)接触面应涂隔离剂,立模必须保证桩身及桩尖部分的形状尺寸和相互位置正确,尤其要注意桩尖位置与桩身纵轴线对正。c、钢筋工程予制桩的钢筋骨架的主筋连接宜采纳对焊,主筋接头配置在同一截面内的数量不得超过 50%,并以 30d 的区域内作为同一截面,区域长度不小于 5mm ,按图纸与设计要求扎制钢筋笼,安放钢筋笼时,防止扭曲变形。d、睡工程球浇筑前,应保持模板内洁净,检查保护层厚度,主筋顶端保护层不宜过厚,防止锤击时桩顶破裂;浇筑应用桩顶往桩尖方向进行,确保顶部结构密实性,并应连续浇灌,不得中断,雨天不得露天浇筑睡,以确保质量。桩的养护实行自然养护。3)桩制作的允许偏差应符合表的规定桩制作的允许偏差桩类项目允许偏差(mm)横截面边长±5桩顶对角线之差10保护层厚度±5桩身弯曲矢高不大于 1%。桩长,且不钢筋桩尖中心线大于 20混凝土预桩顶平面对桩中心线的倾斜10制桩锚筋预留孔深<3浆锚预留孔位置-0〜+20浆锚预留孔径5锚筋孔的垂直度±5<1%桩的制作质量除应按上表规定检查之外,还应要求符合以下规定:a、桩的表面应平整、密实,掉角的深度不应超过 10mm,且局部蜂窝和掉角的缺损总面积不得超过该桩表面全部面积的 5%,并不得过分集中;b、混凝土收缩产生的裂缝深度不得大于 20mm,宽度不得大于 0.25mm ;横向裂缝长度不得超过边长的一半(圆桩或多角形桩不得超过直径或对角线的 1/2)。桩顶和桩尖处不得有蜂窝、麻面、裂缝和掉角。2. 预制桩的起吊、搬运和堆放预制桩混凝土强度达到设计强度的 70%方可起吊;达到 1%才能运输和打桩。如提前吊运,必须实行措施并经验算合格方可进行。桩在起吊和堆放过程中将承受弯矩作用,故常用的吊点或堆放支承处系考虑桩身最大正弯矩与吊点或堆放支撑点处负弯矩相等的原则。桩的运输可用平板拖车,桩下宜设活动支座,运输时应做到平稳并不得损坏。预制桩堆放场地应平整、坚实,不得产生不均匀沉陷。垫木与吊点的位置应相同,并保持在同一平面上,各层垫木应上下对齐,最下层垫木应适当加宽,以减小堆桩场地的地基应力,堆放层数不宜超过 4 层。3. 钢筋珍桩打桩1)打桩工艺程序2)预制...

1、当您付费下载文档后,您只拥有了使用权限,并不意味着购买了版权,文档只能用于自身使用,不得用于其他商业用途(如 [转卖]进行直接盈利或[编辑后售卖]进行间接盈利)。
2、本站所有内容均由合作方或网友上传,本站不对文档的完整性、权威性及其观点立场正确性做任何保证或承诺!文档内容仅供研究参考,付费前请自行鉴别。
3、如文档内容存在违规,或者侵犯商业秘密、侵犯著作权等,请点击“违规举报”。

碎片内容

桩基工程施工方案4

您可能关注的文档

确认删除?
VIP
微信客服
  • 扫码咨询
会员Q群
  • 会员专属群点击这里加入QQ群
客服邮箱
回到顶部