电脑桌面
添加小米粒文库到电脑桌面
安装后可以在桌面快捷访问

高二历史学业水平测试模拟卷VIP免费

高二历史学业水平测试模拟卷_第1页
1/7
高二历史学业水平测试模拟卷_第2页
2/7
高二历史学业水平测试模拟卷_第3页
3/7
历史本卷满分100分,考试时间75分钟。一、单项选择题:在每小题列出的四个选项中,只有一项是符合题目要求的。(本大题30小题,每小题2分,共60分)1、余秋雨说:“汉字是第一项中华文明长寿的秘密……它是活着的图腾,永恒的星辰。”下图中国古代几幅汉字书法中最具有实用价值的是()ABCD2、若给下列图片配一个主题,下列选项中最合适的是()图一曲辕犁图二筒车图三耧车A、灌溉技术的演进史B、铁制农具的大发展C、中国古代的水利技术D、中国古代的农业工具3、《新唐书·百官志二》载:“凡百司奏抄,侍中既审,则驳正违失。诏敕不便者,涂窜而奏还,谓之涂归。”材料反映的制度应为()A、分封制B、科举制C、三省六部制D、内阁制4、文天祥抗元被俘,但他在异族强权面前,正气浩然,风骨铮铮,写下了“人生自古谁无死,留取丹心照汗青”的千古绝唱。他的这种气节反映了当时社会的思想主流是()A、黄老之学B、佛学C、程朱理学D、陆王心学5、明朝商人黄汴对苏州市场有这样一段记载:“苏州聚货缎匹外,难以尽述,凡人一身诸行日用物品,从其所欲皆有。”这主要反映了当时()A、市突破时间空间限制B、城市商业发展繁荣C、地域性商帮开始出现D、区域长途贩运兴盛6、2014年11月10日晚,国家主席习近平和夫人彭丽媛在北京水立方设国宴,招待出席APEC会议贵宾,所用餐具是来自江苏定制的帝王黄珐琅瓷,流光溢彩,令人惊叹。珐琅瓷是我国某一时期瓷器的代表,该时期是()A、唐朝B、元朝C、明朝D、清朝7、右图为沉船“丹东一号”打捞上来的瓷盘底部文字复原图,辽宁省文物考古研究所专家说,从2013年11月至2016年10月,经过长达3年的水下考古,多处重要遗物形成了完整的证据链条,证明“丹东一号”就是当年沉没的致远舰。该材料可用于研究()A、鸦片战争B、甲午战争C、八国联军侵华战争D、国共合作抗日8、“盖自三权鼎立之说出,以国会立法,以政府行政,而人主总之……人主尊为神圣,不受责任,而政府代之,故人君与千百万个国民合为一体,国安得不强?”提出这一观点最有可能的是()A、康有为B、李鸿章C、孙中山D、陈独秀9、历史学家丹涅特曾提出:“对于列强来说,以保持一个它们所能威胁、控制的懦弱政府,自是最为有利。”下列不平等条约中,最能体现这一侵略企图的是()A、《南京条约》B、《天津条约》C、《马关条约》D、《辛丑条约》10、“中华民国之主权属于全体国民”;“中华民国之立法权,以参议院行之”;“临时大总统代表临时政府,总揽政务,公布法律”;“国务员于临时大总统提出法律案、公布法律及发布命令时,须副署之”上述材料应出自()A、《中华民国临时约法》B、《中华民国约法》C、《共同纲领》D、《中华人民共和国宪法》11、1909年8月至1910年8月,上海环球社印行的《图画日报》设有“世界名人历史画”“世界新剧”“绘图小说”“俗语画”等多个栏目,多角度、多层面地反映了上世纪初的社会全景。《妇女亦乘脚踏车之敏捷》是一则上海妇女骑行自行车郊游的图文报道。据此可以看出近代中国的进步体现在()①信息传媒②妇女服饰③交通手段④政治生活A、①②③④B、①③④C、①②③D、②③④12、作家哈里森·李尔兹伯在谈到某事件时曾充满敬佩地说:“它不是一般意义上的行军,不是战役,它不是胜利,它是一曲人类求生存的凯歌……却使毛泽东及其共产党人赢得了中国。”推动这次行军走向胜利的转折点是()A、开展土地革命B、进行万里长征C、召开八七会议D、召开遵义会议13、2017年12月13日是南京大屠杀惨案发生80周年,中共中央总书记、国家主席、中央军委主席习近平出席在侵华日军南京大屠杀遇难同胞纪念馆举行的国家公祭仪式。关于国家高度重视该活动的主要原因理解正确的是()A、再次唤起人们对和平的向往与坚守B、铭记日本侵华这段国耻,不忘仇恨C、纠正日本恣意篡改历史的错误做法D、向外国人宣示中华民族的伟大复兴14、毛泽东在《解放战争第二年的战略方针》中说:“我军第二年作战的基本任务是:举行全国性的反攻,即以主力打到外线去,将战争引向国民党区域,在外线大量歼敌……”为此,我军采取的军事行动是()A、百团大战B、挺进大别山C、淮海战役D、渡江战役15、2013年是毛主席诞辰120周年的年份,某中学历史兴趣小组为了纪念毛主席,进...

1、当您付费下载文档后,您只拥有了使用权限,并不意味着购买了版权,文档只能用于自身使用,不得用于其他商业用途(如 [转卖]进行直接盈利或[编辑后售卖]进行间接盈利)。
2、本站所有内容均由合作方或网友上传,本站不对文档的完整性、权威性及其观点立场正确性做任何保证或承诺!文档内容仅供研究参考,付费前请自行鉴别。
3、如文档内容存在违规,或者侵犯商业秘密、侵犯著作权等,请点击“违规举报”。

碎片内容

高二历史学业水平测试模拟卷

文章天下+ 关注
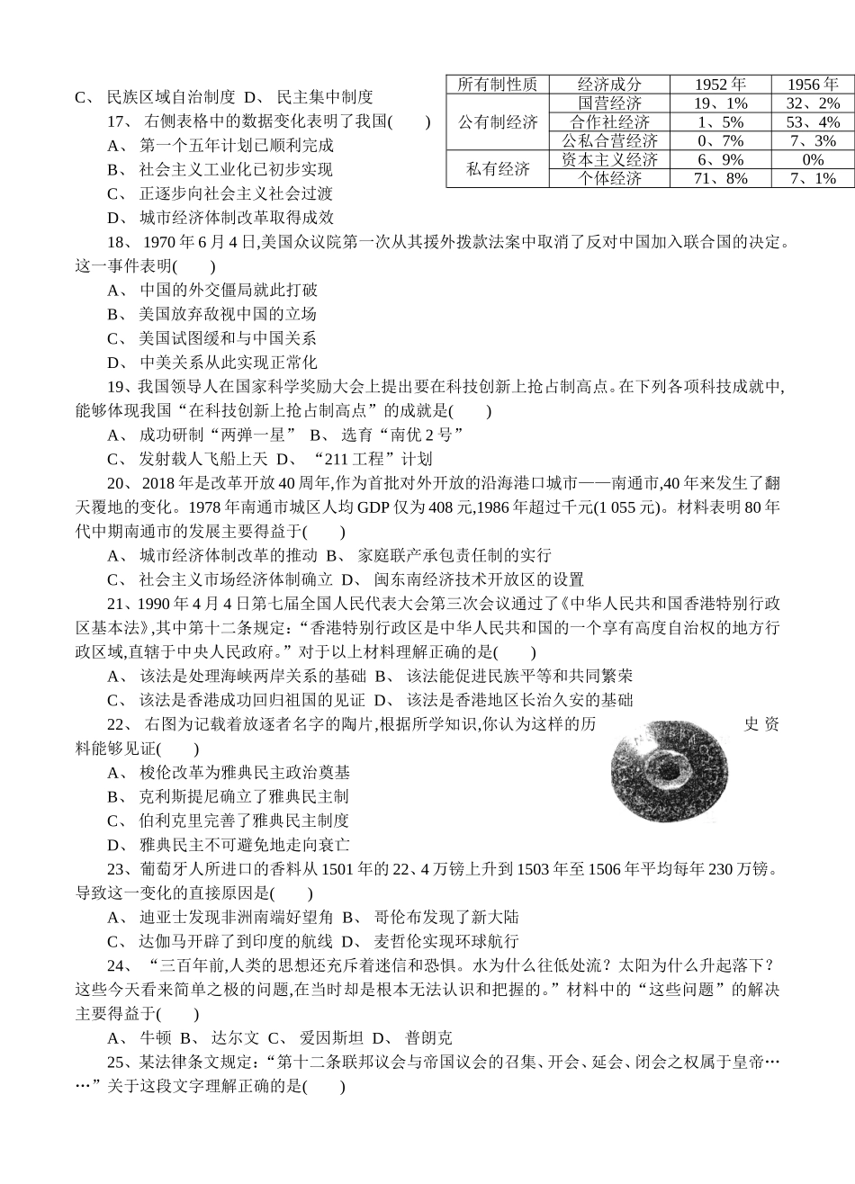
实名认证
内容提供者

各种文档应有尽有

相关文档

确认删除?
VIP
微信客服
  • 扫码咨询
会员Q群
  • 会员专属群点击这里加入QQ群
客服邮箱
回到顶部