电脑桌面
添加小米粒文库到电脑桌面
安装后可以在桌面快捷访问

人工挖孔灌注桩施工安全技术交底rrr

人工挖孔灌注桩施工安全技术交底rrr_第1页
1/3
人工挖孔灌注桩施工安全技术交底rrr_第2页
2/3
人工挖孔灌注桩施工安全技术交底rrr_第3页
3/3
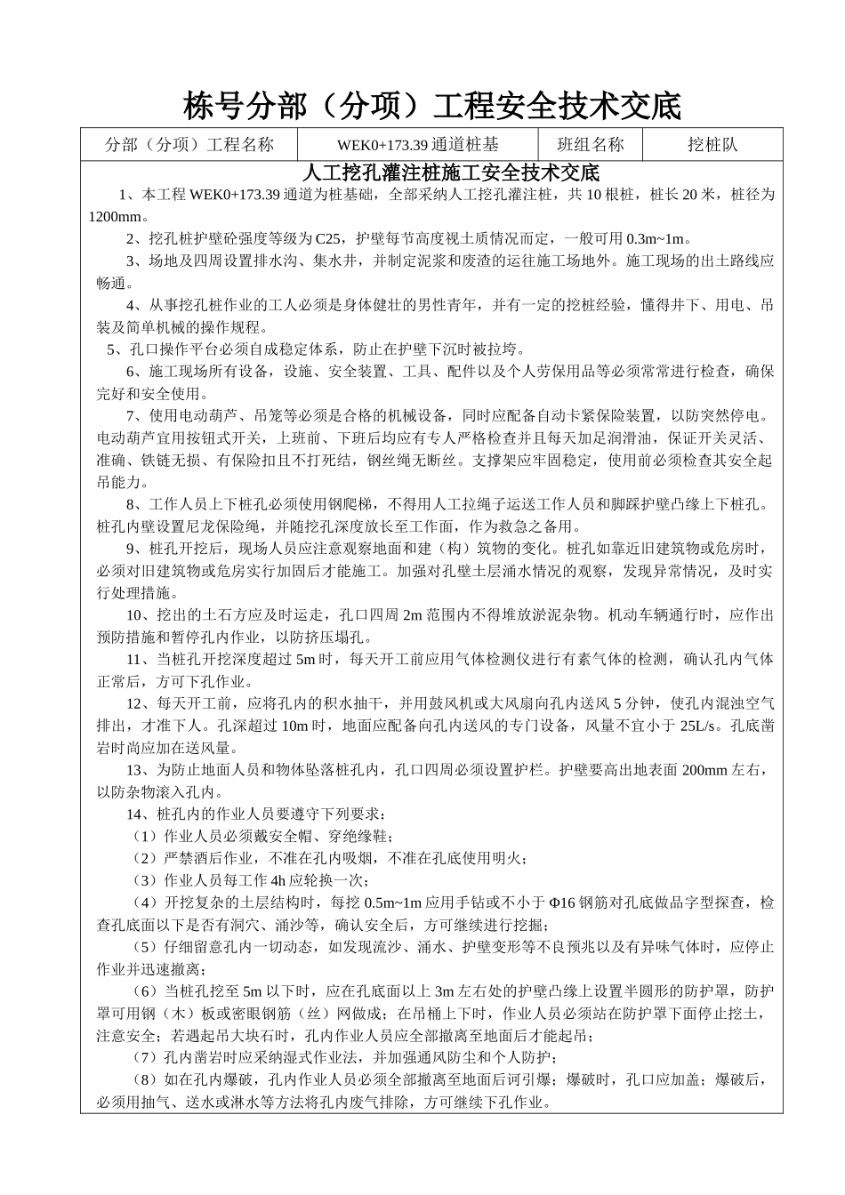
栋号分部(分项)工程安全技术交底分部(分项)工程名称WEK0+173.39 通道桩基班组名称挖桩队人工挖孔灌注桩施工安全技术交底1、本工程 WEK0+173.39 通道为桩基础,全部采纳人工挖孔灌注桩,共 10 根桩,桩长 20 米,桩径为1200mm。2、挖孔桩护壁砼强度等级为 C25,护壁每节高度视土质情况而定,一般可用 0.3m~1m。3、场地及四周设置排水沟、集水井,并制定泥浆和废渣的运往施工场地外。施工现场的出土路线应畅通。4、从事挖孔桩作业的工人必须是身体健壮的男性青年,并有一定的挖桩经验,懂得井下、用电、吊装及简单机械的操作规程。 5、孔口操作平台必须自成稳定体系,防止在护壁下沉时被拉垮。6、施工现场所有设备,设施、安全装置、工具、配件以及个人劳保用品等必须常常进行检查,确保完好和安全使用。7、使用电动葫芦、吊笼等必须是合格的机械设备,同时应配备自动卡紧保险装置,以防突然停电。电动葫芦宜用按钮式开关,上班前、下班后均应有专人严格检查并且每天加足润滑油,保证开关灵活、准确、铁链无损、有保险扣且不打死结,钢丝绳无断丝。支撑架应牢固稳定,使用前必须检查其安全起吊能力。8、工作人员上下桩孔必须使用钢爬梯,不得用人工拉绳子运送工作人员和脚踩护壁凸缘上下桩孔。桩孔内壁设置尼龙保险绳,并随挖孔深度放长至工作面,作为救急之备用。9、桩孔开挖后,现场人员应注意观察地面和建(构)筑物的变化。桩孔如靠近旧建筑物或危房时,必须对旧建筑物或危房实行加固后才能施工。加强对孔壁土层涌水情况的观察,发现异常情况,及时实行处理措施。10、挖出的土石方应及时运走,孔口四周 2m 范围内不得堆放淤泥杂物。机动车辆通行时,应作出预防措施和暂停孔内作业,以防挤压塌孔。11、当桩孔开挖深度超过 5m 时,每天开工前应用气体检测仪进行有素气体的检测,确认孔内气体正常后,方可下孔作业。12、每天开工前,应将孔内的积水抽干,并用鼓风机或大风扇向孔内送风 5 分钟,使孔内混浊空气排出,才准下人。孔深超过 10m 时,地面应配备向孔内送风的专门设备,风量不宜小于 25L/s。孔底凿岩时尚应加在送风量。13、为防止地面人员和物体坠落桩孔内,孔口四周必须设置护栏。护壁要高出地表面 200mm 左右,以防杂物滚入孔内。14、桩孔内的作业人员要遵守下列要求:(1)作业人员必须戴安全帽、穿绝缘鞋;(2)严禁酒后作业,不准在孔内吸烟,不准在孔底使用明火;(3)作业人员每工作 4h 应轮换一次;(4...

1、当您付费下载文档后,您只拥有了使用权限,并不意味着购买了版权,文档只能用于自身使用,不得用于其他商业用途(如 [转卖]进行直接盈利或[编辑后售卖]进行间接盈利)。
2、本站所有内容均由合作方或网友上传,本站不对文档的完整性、权威性及其观点立场正确性做任何保证或承诺!文档内容仅供研究参考,付费前请自行鉴别。
3、如文档内容存在违规,或者侵犯商业秘密、侵犯著作权等,请点击“违规举报”。

碎片内容

人工挖孔灌注桩施工安全技术交底rrr

您可能关注的文档

确认删除?
VIP
微信客服
  • 扫码咨询
会员Q群
  • 会员专属群点击这里加入QQ群
客服邮箱
回到顶部