电脑桌面
添加小米粒文库到电脑桌面
安装后可以在桌面快捷访问

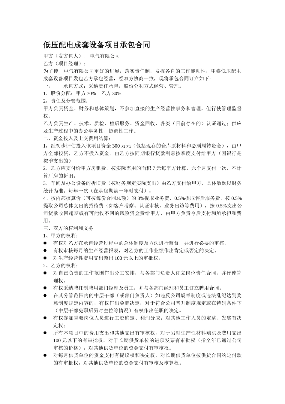
低压配电成套设备项目承包合同

低压配电成套设备项目承包合同_第1页
1/4
低压配电成套设备项目承包合同_第2页
2/4
低压配电成套设备项目承包合同_第3页
3/4
低压配电成套设备项目承包合同甲方(发方包人): 电气有限公司乙方(项目经理):为了使 电气有限公司更好的进展,落实责任制,发挥各自的工作能动性,甲将低压配电成套设备项目发包乙方承包经营,经双方协商一致,现将承包合同订立如下:一,承包方式:采纳责任承包,股份分利方式经营、管理。1,股份分配:甲方 70% 乙方 30%2,责任及分管范围:甲方负责资金、财务和总体策划,不参加直接的生产经营性事务和管理,但行使管理监督权。乙方负责生产、技术、质检、售后服务、资金回收、各类(目前存在的)认证通过;供应及生产过程中的办公事务性、协调性工作。二、资金投入及上交费用结算:1,经初步评估投入该项目资金 300 万元(包括现存的仓库原材料和必须周转资金),由甲方全部投资,乙方不投入资金。由乙方按同期银行贷款利息按季度支付给甲方(因银行是按季支出的)2,乙方应支付给甲方房租费,按实际需用的面积 7 元每平方计算,六个月支付一次,不计算厂房的折旧。3,车间及办公设备的折旧费(按财务规定实际支出)由乙方支付给甲方,具体数额以财务统计为准。每年一次(在承包期满一年时支付)。4、按内部核算价(可按每份合同总额)的 3%提取业务费,0.5%提取售后服务费,按 0.5%提取公司总体支出的招待费(如客户考察、认证审核、业务出访等费用),按 0.5%支出公司贷款收回超期或有可能收不回的风险资金费给甲方,由甲方负责今后支付和所承担和费用。三、双方的权利和义务1、甲方的权利:有权对乙方在承包经营过程中的总体制度及方法进行监督,并进行必要的审核。有权审核每月的生产经营报表,对乙方的工作业绩作出肯定或否定的决定。对生产经营性费用支出超出 100 元以上的审批权。2、乙方的权利:对自己负责的工作范围作出分工安排,与各部门负责人订立岗位责任合同,并行使管理权。有权采纳聘任制聘用部门经理及员工,并与各部门经理和员工订立聘用合同。在其分管范围内的中层干部(或部门负责人)如违反公司规章制度或违法乱纪达到奖惩制度规定内容的,有权作出免职决定,对于符合公司晋升制度规定或在特别条件下(中层干部免职后另时空位等情况)有权作出任职的决定。有权参加重要岗位人员进行工资确定、利润分成;对其他工作人员的定薪、发奖有决定权;所有本项目中的费用支出和其他支出有审核权,对于另时生产性材料购买及费用支出100 元以下的有审批权,对于长期供货单位的进项发票有审批权(...

1、当您付费下载文档后,您只拥有了使用权限,并不意味着购买了版权,文档只能用于自身使用,不得用于其他商业用途(如 [转卖]进行直接盈利或[编辑后售卖]进行间接盈利)。
2、本站所有内容均由合作方或网友上传,本站不对文档的完整性、权威性及其观点立场正确性做任何保证或承诺!文档内容仅供研究参考,付费前请自行鉴别。
3、如文档内容存在违规,或者侵犯商业秘密、侵犯著作权等,请点击“违规举报”。

碎片内容

低压配电成套设备项目承包合同

确认删除?
VIP
微信客服
  • 扫码咨询
会员Q群
  • 会员专属群点击这里加入QQ群
客服邮箱
回到顶部