电脑桌面
添加小米粒文库到电脑桌面
安装后可以在桌面快捷访问

新版SEO网站优化合同书VIP免费

新版SEO网站优化合同书_第1页
1/3
新版SEO网站优化合同书_第2页
2/3
新版SEO网站优化合同书_第3页
3/3
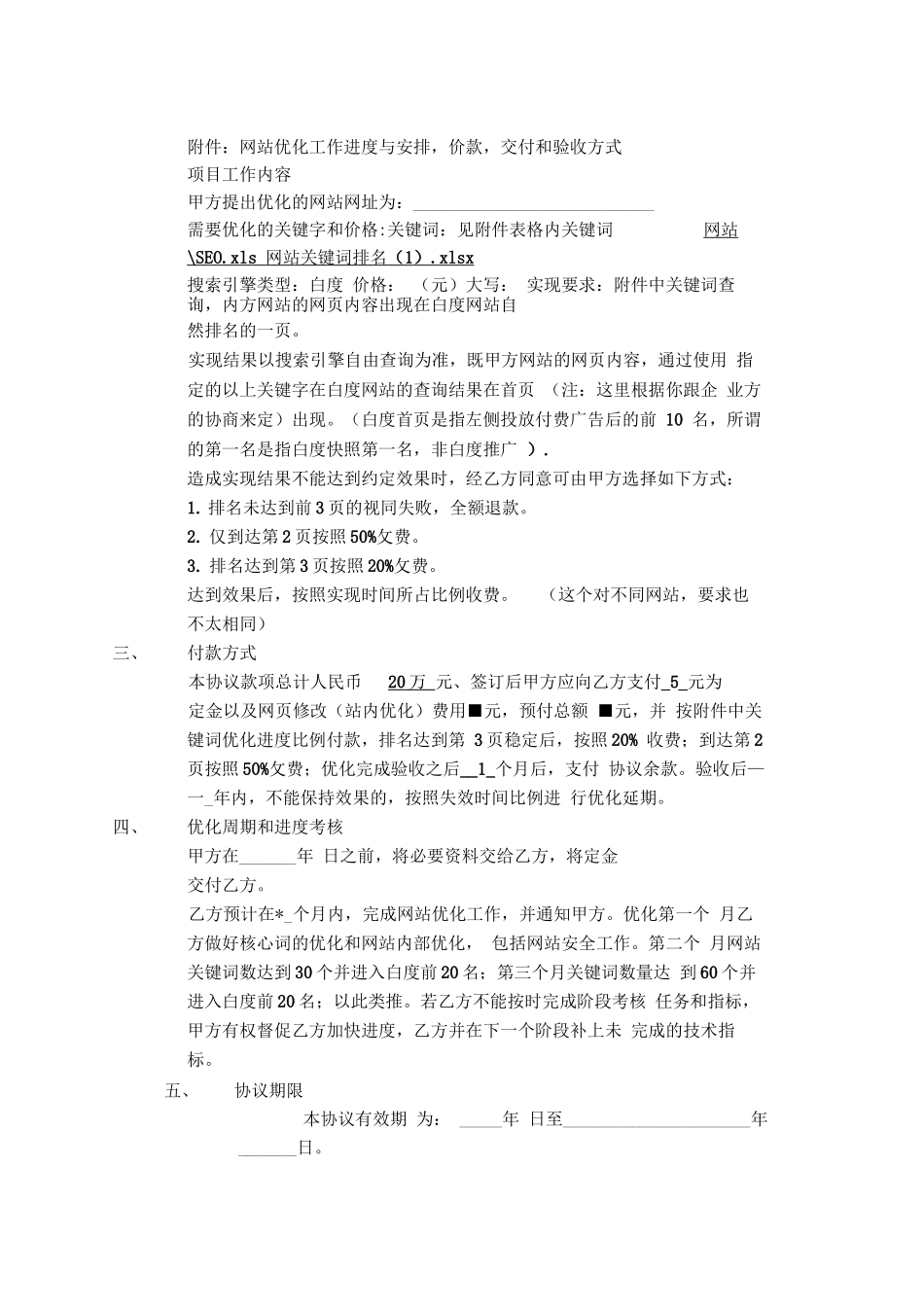
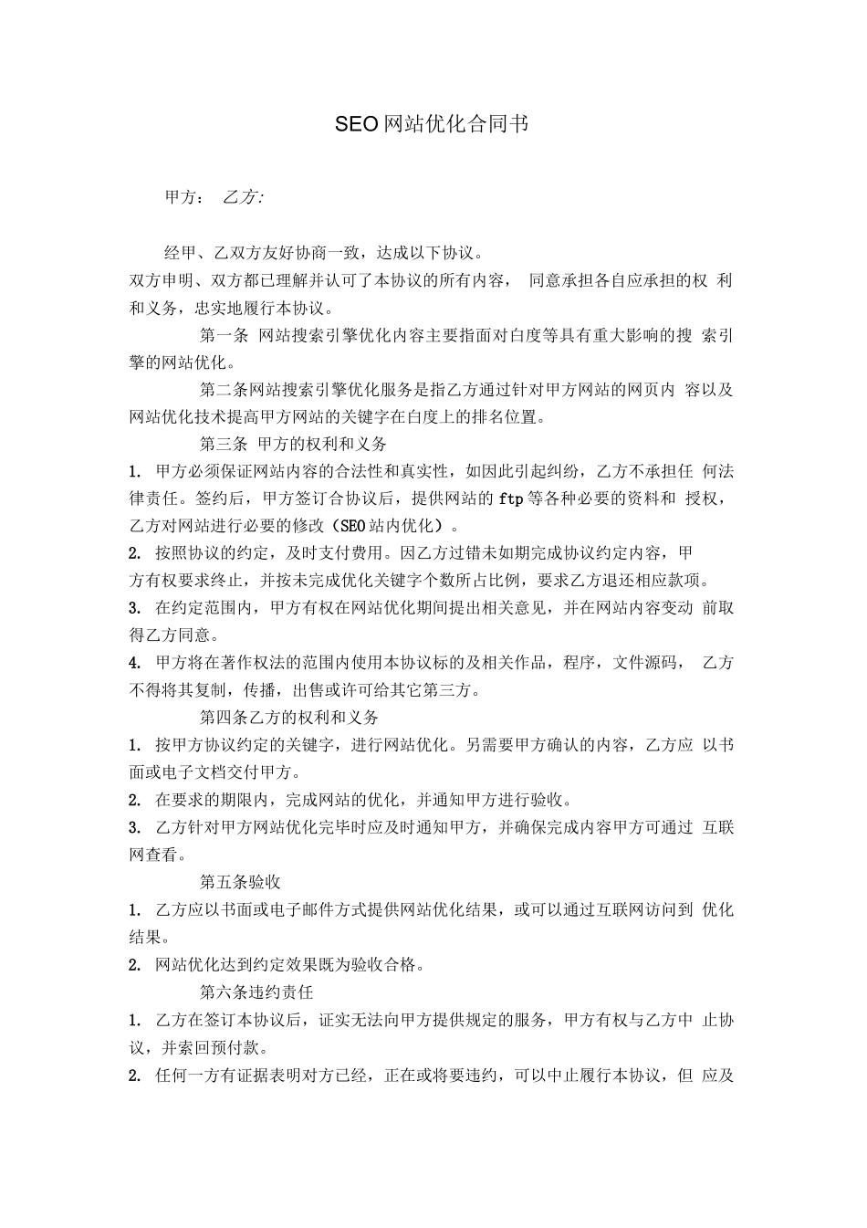
SEO网站优化合同书甲方:乙方:经甲、乙双方友好协商一致,达成以下协议。双方申明、双方都已理解并认可了本协议的所有内容,同意承担各自应承担的权利和义务,忠实地履行本协议。第一条网站搜索引擎优化内容主要指面对白度等具有重大影响的搜索引擎的网站优化。第二条网站搜索引擎优化服务是指乙方通过针对甲方网站的网页内容以及网站优化技术提高甲方网站的关键字在白度上的排名位置。第三条甲方的权利和义务1.甲方必须保证网站内容的合法性和真实性,如因此引起纠纷,乙方不承担任何法律责任。签约后,甲方签订合协议后,提供网站的ftp等各种必要的资料和授权,乙方对网站进行必要的修改(SEO站内优化)。2.按照协议的约定,及时支付费用。因乙方过错未如期完成协议约定内容,甲方有权要求终止,并按未完成优化关键字个数所占比例,要求乙方退还相应款项。3.在约定范围内,甲方有权在网站优化期间提出相关意见,并在网站内容变动前取得乙方同意。4.甲方将在著作权法的范围内使用本协议标的及相关作品,程序,文件源码,乙方不得将其复制,传播,出售或许可给其它第三方。第四条乙方的权利和义务1.按甲方协议约定的关键字,进行网站优化。另需要甲方确认的内容,乙方应以书面或电子文档交付甲方。2.在要求的期限内,完成网站的优化,并通知甲方进行验收。3.乙方针对甲方网站优化完毕时应及时通知甲方,并确保完成内容甲方可通过互联网查看。第五条验收1.乙方应以书面或电子邮件方式提供网站优化结果,或可以通过互联网访问到优化结果。2.网站优化达到约定效果既为验收合格。第六条违约责任1.乙方在签订本协议后,证实无法向甲方提供规定的服务,甲方有权与乙方中止协议,并索回预付款。2.任何一方有证据表明对方已经,正在或将要违约,可以中止履行本协议,但应及时通知对方。若对方继续不履行,履行不当或者违反本协议,该方可以解除本协议并要求对方以协议额赔偿损失。3.因地震,火灾等自然灾害,战争,罢工,停电等造成双方不能履行本协议义务,双方通过书面的形式通知对方,本协议即告中止。第七条保密条款双方应严格保守在合作过程中所了解的对方的商业及技术机密,否则应对因此造成的损失承担赔偿和刑事责任。第八条以上条款如有未尽事宜,经甲、乙双方协商后加以补充,附件有效。第九条此协议可以以发送电子邮件或电子文档方式交付双方,既为有效。电子方式支付费用的支付记录既作为协议付款依据。甲方(盖章):乙方(盖章):代表:代表:附件:网站优化工作进度与安排,价款,交付和验收方式项目工作内容甲方提出优化的网站网址为:____________________________需要优化的关键字和价格:关键词:见附件表格内关键词网站\SEO.xls网站关键词排名(1).xlsx搜索引擎类型:白度价格:(元)大写:实现要求:附件中关键词查询,内方网站的网页内容出现在白度网站自然排名的一页。实现结果以搜索引擎自由查询为准,既甲方网站的网页内容,通过使用指定的以上关键字在白度网站的查询结果在首页(注:这里根据你跟企业方的协商来定)出现。(白度首页是指左侧投放付费广告后的前10名,所谓的第一名是指白度快照第一名,非白度推广).造成实现结果不能达到约定效果时,经乙方同意可由甲方选择如下方式:1.排名未达到前3页的视同失败,全额退款。2.仅到达第2页按照50%攵费。3.排名达到第3页按照20%攵费。达到效果后,按照实现时间所占比例收费。(这个对不同网站,要求也不太相同)三、付款方式本协议款项总计人民币20万元、签订后甲方应向乙方支付_5_元为定金以及网页修改(站内优化)费用■元,预付总额■元,并按附件中关键词优化进度比例付款,排名达到第3页稳定后,按照20%收费;到达第2页按照50%攵费;优化完成验收之后__1_个月后,支付协议余款。验收后—一_年内,不能保持效果的,按照失效时间比例进行优化延期。四、优化周期和进度考核甲方在_______年日之前,将必要资料交给乙方,将定金交付乙方。乙方预计在*_个月内,完成网站优化工作,并通知甲方。优化第一个月乙方做好核心词的优化和网站内部优化,包括网站安全工作。第二个月网站关键词数达到30个并进入白度前20名...

1、当您付费下载文档后,您只拥有了使用权限,并不意味着购买了版权,文档只能用于自身使用,不得用于其他商业用途(如 [转卖]进行直接盈利或[编辑后售卖]进行间接盈利)。
2、本站所有内容均由合作方或网友上传,本站不对文档的完整性、权威性及其观点立场正确性做任何保证或承诺!文档内容仅供研究参考,付费前请自行鉴别。
3、如文档内容存在违规,或者侵犯商业秘密、侵犯著作权等,请点击“违规举报”。

碎片内容

新版SEO网站优化合同书

您可能关注的文档

文森传品+ 关注
实名认证
内容提供者

一家传播文化教育的小店,资料丰富,随意挑选。

相关文档

确认删除?
VIP
微信客服
  • 扫码咨询
会员Q群
  • 会员专属群点击这里加入QQ群
客服邮箱
回到顶部