电脑桌面
添加小米粒文库到电脑桌面
安装后可以在桌面快捷访问

高中地理 第三章 旅游景观的欣赏 第二节 旅游景观欣赏的方法教学案 新人教版选修3-新人教版高二选修3地理教学案

高中地理 第三章 旅游景观的欣赏 第二节 旅游景观欣赏的方法教学案 新人教版选修3-新人教版高二选修3地理教学案_第1页
1/15
高中地理 第三章 旅游景观的欣赏 第二节 旅游景观欣赏的方法教学案 新人教版选修3-新人教版高二选修3地理教学案_第2页
2/15
高中地理 第三章 旅游景观的欣赏 第二节 旅游景观欣赏的方法教学案 新人教版选修3-新人教版高二选修3地理教学案_第3页
3/15
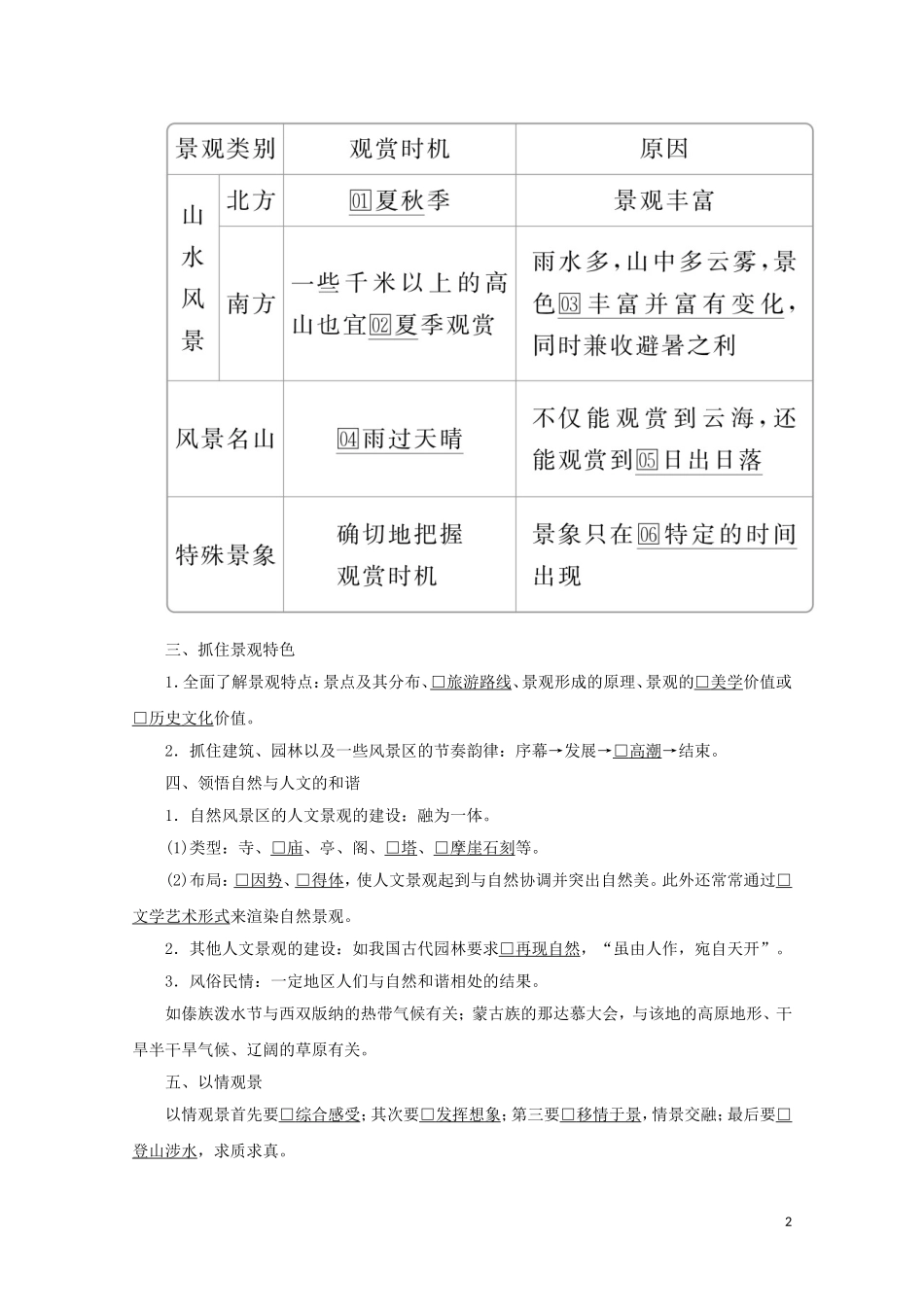
第二节 旅游景观欣赏的方法[学习目标] 了解旅游景观欣赏的基本要求,并能举例说明;结合实例,说明在旅游景观的欣赏过程中怎样领悟自然与人文的和谐、以情观景、情景交融等要求;通过旅游景观的欣赏,树立人地关系和谐统一的正确审美观。一、选择观赏位置选择观赏位置可以从三个角度考虑:距离、角度、动态。1.距离2.角度3.动态:山水有机组合的景观,宜□ 乘船 ( 筏 ) 沿水路 观赏两岸风景,方能体会“人在画中游”的佳境。二、把握观赏时机1三、抓住景观特色1.全面了解景观特点:景点及其分布、□ 旅游路线 、景观形成的原理、景观的□ 美学 价值或□ 历史文化 价值。2.抓住建筑、园林以及一些风景区的节奏韵律:序幕→发展→□ 高潮 →结束。四、领悟自然与人文的和谐1.自然风景区的人文景观的建设:融为一体。(1)类型:寺、□ 庙 、亭、阁、□ 塔 、□ 摩崖石刻 等。(2)布局:□ 因势 、□ 得体 ,使人文景观起到与自然协调并突出自然美。此外还常常通过□文学艺术形式来渲染自然景观。2.其他人文景观的建设:如我国古代园林要求□ 再现自然 ,“虽由人作,宛自天开”。3.风俗民情:一定地区人们与自然和谐相处的结果。如傣族泼水节与西双版纳的热带气候有关;蒙古族的那达慕大会,与该地的高原地形、干旱半干旱气候、辽阔的草原有关。五、以情观景以情观景首先要□ 综合感受 ;其次要□ 发挥想象 ;第三要□ 移情于景 ,情景交融;最后要□登山涉水,求质求真。21.西湖美景名扬天下,观赏西湖的最佳位置是( )A.较高的亭台楼阁之上 B.低临水面C.远距离仰视 D.适当距离远眺答案 B解析 西湖较小,观水景不宜太高太远,只有在低临水面的廊、榭、亭等观赏,才能观水中倒影,体会天地之美妙。2.壶口瀑布观赏的最佳季节是( )A.春季 B.夏季 C.秋季 D.冬季答案 B解析 壶口瀑布位于我国北方地区,夏季降水多,瀑布水量大最为壮观,故 B 项正确。“望夫处,江悠悠;化为石,不回头。山头日月风复雨,行人归来石应语”。这是唐代诗人王建在游览长江三峡的望夫石时写下的著名诗篇。据此回答 3~4 题。3.对望夫石的观赏应注意( )A.置身其中 B.特定位置观赏C.制高点俯瞰 D.适当距离仰观答案 B解析 “望夫石”属地貌酷似造型,应在特定位置观赏。4.诗人在游览景观时,能写出如此美妙的诗篇,说明他在旅游景观欣赏时( )A.把握景观的美感特征B.达到了以情观景的境界C.体验景...

1、当您付费下载文档后,您只拥有了使用权限,并不意味着购买了版权,文档只能用于自身使用,不得用于其他商业用途(如 [转卖]进行直接盈利或[编辑后售卖]进行间接盈利)。
2、本站所有内容均由合作方或网友上传,本站不对文档的完整性、权威性及其观点立场正确性做任何保证或承诺!文档内容仅供研究参考,付费前请自行鉴别。
3、如文档内容存在违规,或者侵犯商业秘密、侵犯著作权等,请点击“违规举报”。

碎片内容

高中地理 第三章 旅游景观的欣赏 第二节 旅游景观欣赏的方法教学案 新人教版选修3-新人教版高二选修3地理教学案

您可能关注的文档

文章天下+ 关注
实名认证
内容提供者

各种文档应有尽有

相关文档

确认删除?
VIP
微信客服
  • 扫码咨询
会员Q群
  • 会员专属群点击这里加入QQ群
客服邮箱
回到顶部