电脑桌面
添加小米粒文库到电脑桌面
安装后可以在桌面快捷访问

光致变色液晶高分子信息存储材料研究进展

光致变色液晶高分子信息存储材料研究进展_第1页
1/7
光致变色液晶高分子信息存储材料研究进展_第2页
2/7
光致变色液晶高分子信息存储材料研究进展_第3页
3/7
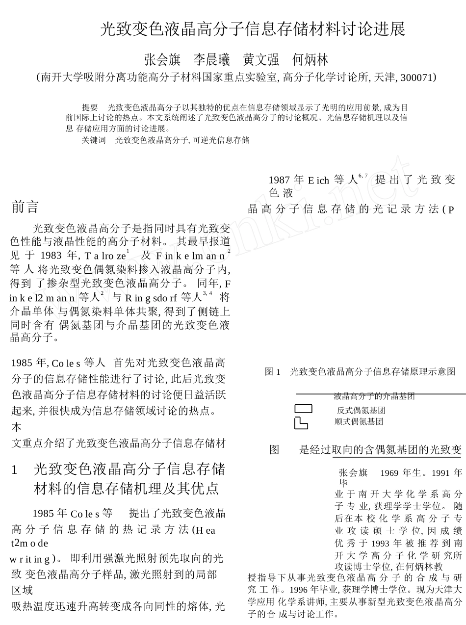
光致变色液晶高分子信息存储材料讨论进展张会旗李晨曦黄文强何炳林(南开大学吸附分离功能高分子材料国家重点实验室, 高分子化学讨论所, 天津, 300071)提要 光致变色液晶高分子以其独特的优点在信息存储领域显示了光明的应用前景, 成为目前国际上讨论的热点。本文系统阐述了光致变色液晶高分子的讨论概况、光信息存储机理以及信息 存储应用方面的讨论进展。关键词 光致变色液晶高分子, 可逆光信息存储1987 年 E ich 等 人6, 7 提 出 了 光 致 变 色 液晶 高 分 子 信 息 存 储 的 光 记 录 方 法 ( P ho to n 2前言光致变色液晶高分子是指同时具有光致变 色性能与液晶性能的高分子材料。 其最早报道 见 于 1983 年, T a lro ze1 及 F in k e lm an n 2 等 人 将光致变色偶氮染料掺入液晶高分子内, 得到 了掺杂型光致变色液晶高分子。 同年, F in k e l2 m an n 等人2 与 R in g sdo rf 等人3, 4 将介晶单体 与偶氮染料单体共聚, 得到了侧链上同时含有 偶氮基团与介晶基团的光致变色液晶高分子。1985 年, Co le s 等人5首先对光致变色液晶高图 1光致变色液晶高分子信息存储原理示意图分子的信息存储性能进行了讨论, 此后光致变色液晶高分子信息存储材料的讨论便日益活跃 起来, 并很快成为信息存储领域讨论的热点。本文重点介绍了光致变色液晶高分子信息存储材 液晶高分子的介晶基团反式偶氮基团顺式偶氮基团图 1A是经过取向的含偶氮基团的光致变光致变色液晶高分子信息存储材料的信息存储机理及其优点1张会旗 1969 年生。1991 年毕业 于 南 开 大 学 化 学 系 高 分 子 专 业, 获理学学士学位。 随后在本 校 化 学 系 高 分 子 专 业 攻 读 硕 士 学 位, 因 成 绩 优 秀 于 1993 年 被 推 荐 到 南 开 大 学 高 分 子 化 学 研 究所攻读博士学位, 在何炳林教授指导下从事光致变色液晶高 分 子 的 合 成 与 研 究 工 作。1996 年毕业, 获理学博士学位。现为天津大学应用 化学系讲师, 主要从事新型光致变色液晶高分子的合 成与讨论工作。1985 年 Co le s 等人5提出了光致变色液晶高 分 子 信 息 存 储 的 热 记 录 方 法 (H ea t2m o dew r it in g )。 即利用强激光照射预先取向的光致 变色液晶高分子样品, 激光照射到的局部区域吸热温...

1、当您付费下载文档后,您只拥有了使用权限,并不意味着购买了版权,文档只能用于自身使用,不得用于其他商业用途(如 [转卖]进行直接盈利或[编辑后售卖]进行间接盈利)。
2、本站所有内容均由合作方或网友上传,本站不对文档的完整性、权威性及其观点立场正确性做任何保证或承诺!文档内容仅供研究参考,付费前请自行鉴别。
3、如文档内容存在违规,或者侵犯商业秘密、侵犯著作权等,请点击“违规举报”。

碎片内容

光致变色液晶高分子信息存储材料研究进展

您可能关注的文档

确认删除?
VIP
微信客服
  • 扫码咨询
会员Q群
  • 会员专属群点击这里加入QQ群
客服邮箱
回到顶部