电脑桌面
添加小米粒文库到电脑桌面
安装后可以在桌面快捷访问

增强石膏聚苯复合板外墙内保温监理实施细则

增强石膏聚苯复合板外墙内保温监理实施细则_第1页
1/6
增强石膏聚苯复合板外墙内保温监理实施细则_第2页
2/6
增强石膏聚苯复合板外墙内保温监理实施细则_第3页
3/6
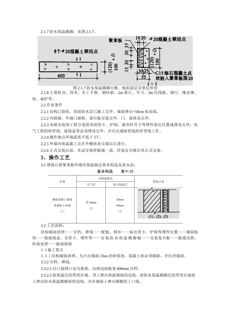
0339 增强石膏聚苯复合板外墙内保温监理实施细则依据标准:《建筑工程施工质量验收统一标准》GB50300-2001《建筑装饰装修工程施工质量验收法律规范》GB50210-20011、范围本工艺标准主要适用于居住建筑,也可用于托幼、医疗等使用功能与居住建筑相近的民用建筑。外墙主体结构一般为粘土砖墙或钢筋混凝土墙,内侧为增强石膏聚苯复合板工程。不适用于厨房、卫生间等湿度较大的房间。2、施工准备2.1 材料及主要机具:2.1.1 增强石膏聚苯复合板:规格尺寸:长 2400~2700mm,宽 595mm,厚 50mm、60mm。技术性能:面密度≤25kg/m2,含水率≤5%,当量热阻≥0.8m2·k/W,抗弯荷载≥1.8G(G为板的重量 N);抗压强度(面层)≥7.0MPa;收缩率≤0.08%;软化系数≥0.50。2.1.2 胶粘剂:2.1.2.1SG791 建筑胶粘剂:以醋酸乙烯为单位的高聚物作主胶料,与其它原材料配制而成 ,系无色透明胶液。本胶液与建筑石膏粉调制成胶粘剂,配合比是建筑石膏粉 :SG791=1:0.6~0.7(重量比),适用于石膏条板粘结、石膏条板与砖墙、混凝土墙粘结。石膏与石膏粘结,压剪强度不低于 2.5MPa。使用其它石膏类胶粘剂应经过试验。2.1.2.2EC-6 砂浆型胶粘剂:用于粘贴防水保温踢脚。用 EC-6 型胶粘剂和 425 号水泥配制而成。EC-6 型胶:水=1:1(重量比)混合成胶液,425 号水泥:细砂=1:2 拌合成干砂浆,再加入胶液拌制成适当稠度的 EC-6 型聚合物水泥砂浆胶粘剂,其粘结强度≥1.1MPa。2.1.3 建筑石膏粉:应符合三级以上标准。2.1.4 石膏腻子:用于满刮墙面。其性能为:抗压强度>2.5MPa,抗折强度>1.0MPa,粘结强度>0.2MPa,终凝时间 3h2.1.5 玻纤网布条:用于板缝处理(布宽 50mm)和墙面转角附加层(布宽 200mm)。中碱玻纤涂塑网格布 8 目/in布重>80g/m2断裂强度 25mm×100mm 布条经向>300N纬向>150N2.1.6WKF 接缝腻子:用于板缝处理。抗压强度>3.0MPa,抗折强度>1.5MPa,终凝时间>0.5h。2.1.7 防水保温踢脚:见图 2.1.7。图 2.1.7 防水保温踢脚 D 楼、地面面层及垫层厚度2.1.8 主要机具:笤帚、木工手锯、钢丝刷、2m 靠尺、开刀、2m 托线板、钢尺、橡皮锤、钻、扁铲等。2.2 作业条件2.2.1 结构已验收,屋面防水层已施工完毕。墙面弹出+50cm 标高线。2.2.2 内隔墙、外墙门窗框、窗台板安装完毕。门、窗抹灰完毕。2.2.3 水暖及装饰工程分别需用的管卡、炉钩、窗帘杆耳子等埋件留出位置或埋设完毕;电气工程的暗管线、...

1、当您付费下载文档后,您只拥有了使用权限,并不意味着购买了版权,文档只能用于自身使用,不得用于其他商业用途(如 [转卖]进行直接盈利或[编辑后售卖]进行间接盈利)。
2、本站所有内容均由合作方或网友上传,本站不对文档的完整性、权威性及其观点立场正确性做任何保证或承诺!文档内容仅供研究参考,付费前请自行鉴别。
3、如文档内容存在违规,或者侵犯商业秘密、侵犯著作权等,请点击“违规举报”。

碎片内容

增强石膏聚苯复合板外墙内保温监理实施细则

您可能关注的文档

一二三四传媒+ 关注
实名认证
内容提供者

大量资料供您选择,没有合适的可以联系小二。

确认删除?
VIP
微信客服
  • 扫码咨询
会员Q群
  • 会员专属群点击这里加入QQ群
客服邮箱
回到顶部