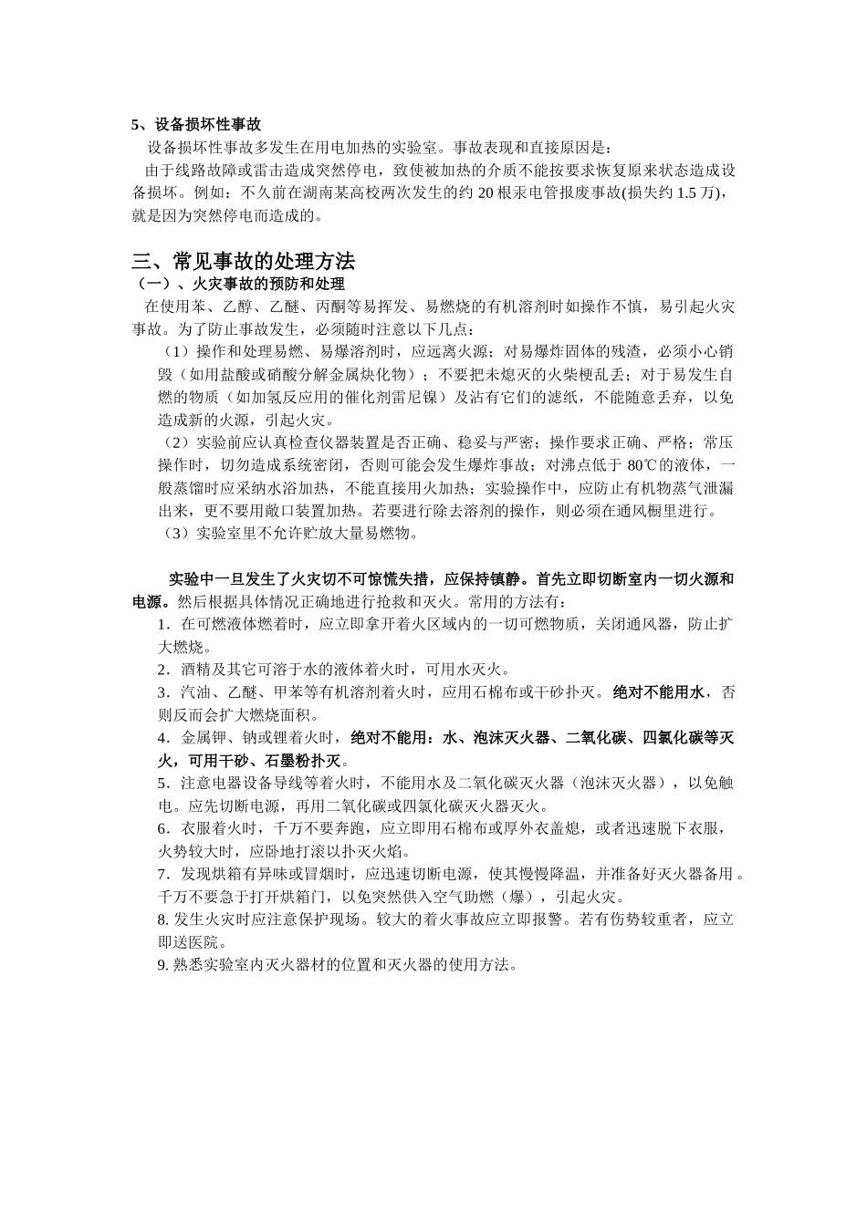
电脑桌面
添加小米粒文库到电脑桌面
安装后可以在桌面快捷访问

实验室常见事故的应急措施..

实验室常见事故的应急措施.._第1页
1/7
实验室常见事故的应急措施.._第2页
2/7
实验室常见事故的应急措施.._第3页
3/7
实验室常见事故的应急措施一、实验室内常见危险品实验室事故有很多源于室内易燃易爆、有毒、有腐蚀性等危险品,实验室常见危险品有:1、爆炸品:具有猛烈的爆炸性。当受到高热摩擦,撞击,震动等外来因素的作用或其它性能相抵触的物质接触,就会发生剧烈的化学反应,产生大量的气体和高热,引起爆炸。如三硝基甲苯(TNT),苦味酸,硝酸铵,叠氮化物,雷酸盐及其它超过三个硝基的有机化合物等。2、氧化剂:具有强烈的氧化性,按其不同的性质遇酸、碱、受潮、强热或与易燃物、有机物、还原剂等性质有抵触的物质混存能发生分解,引起燃烧和爆炸。如:碱金属和碱土金属的氯酸盐、硝酸盐、过氧化物、高氯酸及其盐、高锰酸盐、重铬酸盐,亚硝酸盐等。3、压缩气体和液化气体:气体压缩后贮于耐压钢瓶内,使都具有危险性。钢瓶假如在太阳下曝晒或受热,当瓶内压力升高至大于容器耐压限度时,即能引起爆炸。钢瓶内气体按性质分为四类: 剧毒气体,如液氯、液氨等; 易燃气体,如乙炔、氢气等; 助燃气体,如氧等; 不燃气体,如氮、氩、氦等。4、自燃物品:此类物质暴露在空气中,依靠自身的分解、氧化产生热量,使其温度升高到自燃点即能发生燃烧。如白磷等。5、遇水燃烧物品:遇水或在潮湿空气中能迅速分解,产生高热,并放出易燃易爆气体,引起燃烧爆炸。如金属钾,钠,电石等。6、易燃液体:这类液体极易挥发成气体,遇明火即燃烧。可燃液体以闪点作为评定液体火灾危险性的主要根据,闪点越低,危险性越大。闪点在 45℃以下的称为易燃液体,45℃以上的称为可燃液体(可燃液体不纳入危险品管理)。易燃液体根据其危险程度分为:一级易燃液体闪点在 28℃以下(包括 28℃)。如乙醚、石油醚、汽油、甲醇、乙醇、苯、甲苯、乙酸乙酯、丙酮、二硫化碳、硝基苯等。二级易燃液体闪点在 29-45℃(包括 45℃)。如煤油等。7、易燃固体:此类物品着火点低,如受热,遇火星,受撞击,摩擦或氧化剂作用等能引起急剧的燃烧或爆炸,同时放出大量毒害气体。如赤磷,硫磺,萘,硝化纤维素等。8、毒害品:具有强烈的毒害性,少量进入人体或接触皮肤即能造成中毒甚至死亡。如:汞和汞盐(升汞、硝酸汞等)、砷和砷化物(三氧化二砷,即砒霜)磷和磷化物(黄磷,即白磷 , 误 食 0.1 克 黄 磷 即 能 致 死 ) 、 铝 和 铅 盐 ( 一 氧 化 铅 等 ) 、 氢 氰 酸 和 氰 化 物(HCN,NaCN ,KCN)、以及氟化钠、四氯化碳、三...

1、当您付费下载文档后,您只拥有了使用权限,并不意味着购买了版权,文档只能用于自身使用,不得用于其他商业用途(如 [转卖]进行直接盈利或[编辑后售卖]进行间接盈利)。
2、本站所有内容均由合作方或网友上传,本站不对文档的完整性、权威性及其观点立场正确性做任何保证或承诺!文档内容仅供研究参考,付费前请自行鉴别。
3、如文档内容存在违规,或者侵犯商业秘密、侵犯著作权等,请点击“违规举报”。

碎片内容

实验室常见事故的应急措施..

确认删除?
VIP
微信客服
  • 扫码咨询
会员Q群
  • 会员专属群点击这里加入QQ群
客服邮箱
回到顶部