电脑桌面
添加小米粒文库到电脑桌面
安装后可以在桌面快捷访问

高考语文二轮复习 任务群3 任务4 文本特征解读题——思考“2步骤”探究明角度学案-人教版高三全册语文学案

高考语文二轮复习 任务群3 任务4 文本特征解读题——思考“2步骤”探究明角度学案-人教版高三全册语文学案_第1页
1/8
高考语文二轮复习 任务群3 任务4 文本特征解读题——思考“2步骤”探究明角度学案-人教版高三全册语文学案_第2页
2/8
高考语文二轮复习 任务群3 任务4 文本特征解读题——思考“2步骤”探究明角度学案-人教版高三全册语文学案_第3页
3/8
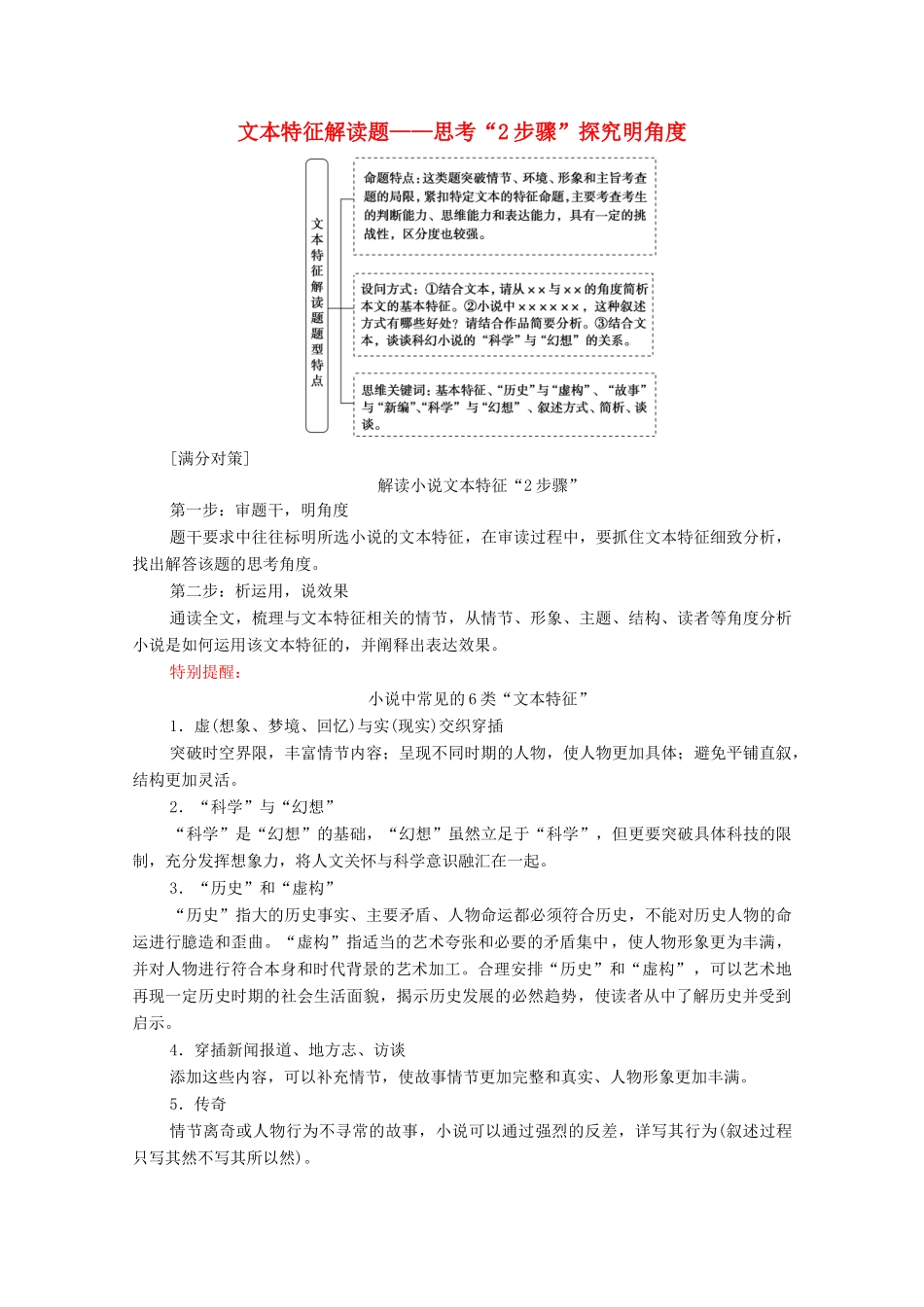
文本特征解读题——思考“2 步骤”探究明角度[满分对策]解读小说文本特征“2 步骤”第一步:审题干,明角度题干要求中往往标明所选小说的文本特征,在审读过程中,要抓住文本特征细致分析,找出解答该题的思考角度。第二步:析运用,说效果通读全文,梳理与文本特征相关的情节,从情节、形象、主题、结构、读者等角度分析小说是如何运用该文本特征的,并阐释出表达效果。特别提醒:小说中常见的 6 类“文本特征”1.虚(想象、梦境、回忆)与实(现实)交织穿插突破时空界限,丰富情节内容;呈现不同时期的人物,使人物更加具体;避免平铺直叙,结构更加灵活。2.“科学”与“幻想”“科学”是“幻想”的基础,“幻想”虽然立足于“科学”,但更要突破具体科技的限制,充分发挥想象力,将人文关怀与科学意识融汇在一起。3.“历史”和“虚构”“历史”指大的历史事实、主要矛盾、人物命运都必须符合历史,不能对历史人物的命运进行臆造和歪曲。“虚构”指适当的艺术夸张和必要的矛盾集中,使人物形象更为丰满,并对人物进行符合本身和时代背景的艺术加工。合理安排“历史”和“虚构”,可以艺术地再现一定历史时期的社会生活面貌,揭示历史发展的必然趋势,使读者从中了解历史并受到启示。4.穿插新闻报道、地方志、访谈添加这些内容,可以补充情节,使故事情节更加完整和真实、人物形象更加丰满。5.传奇情节离奇或人物行为不寻常的故事,小说可以通过强烈的反差,详写其行为(叙述过程只写其然不写其所以然)。6.对话体小说小说以对话为主体,使情节更加紧凑;大量的语言描写,有利于表现人物的个性和思想感情的变化;通过对话,小说中不同人物的性格形成鲜明对比;人物的论调隐含了作者的意图,易引发读者的思考。[典例剖析](2018·全国卷Ⅰ)阅读下面的文字,完成后面的题目。赵一曼女士阿 成伪满时期的哈尔滨市立医院,如今仍是医院。后来得知赵一曼女士曾在这里住过院,我便翻阅了她的一些资料。赵一曼女士,是一个略显瘦秀且成熟的女性。在她身上弥漫着拔俗的文人气质和职业军人的冷峻。在任何地方,你都能看出她有别于他人的风度。赵一曼女士率领的抗联活动在小兴安岭的崇山峻岭中,那儿能够听到来自坡镇的钟声。冬夜里,钟声会传得很远很远。钟声里,抗联的兵士在森林里烤火,烤野味儿,或者唱着“火烤胸前暖,风吹背后寒……战士们哟”……这些都给躺在病床上的赵一曼女士留下清晰回忆。赵一曼女士单独一间病房,由警察昼夜看守。白色的小...

1、当您付费下载文档后,您只拥有了使用权限,并不意味着购买了版权,文档只能用于自身使用,不得用于其他商业用途(如 [转卖]进行直接盈利或[编辑后售卖]进行间接盈利)。
2、本站所有内容均由合作方或网友上传,本站不对文档的完整性、权威性及其观点立场正确性做任何保证或承诺!文档内容仅供研究参考,付费前请自行鉴别。
3、如文档内容存在违规,或者侵犯商业秘密、侵犯著作权等,请点击“违规举报”。

碎片内容

高考语文二轮复习 任务群3 任务4 文本特征解读题——思考“2步骤”探究明角度学案-人教版高三全册语文学案

您可能关注的文档

文章天下+ 关注
实名认证
内容提供者

各种文档应有尽有

相关文档

确认删除?
VIP
微信客服
  • 扫码咨询
会员Q群
  • 会员专属群点击这里加入QQ群
客服邮箱
回到顶部