电脑桌面
添加小米粒文库到电脑桌面
安装后可以在桌面快捷访问

混凝土基础监理实施细则VIP专享

混凝土基础监理实施细则_第1页
1/7
混凝土基础监理实施细则_第2页
2/7
混凝土基础监理实施细则_第3页
3/7
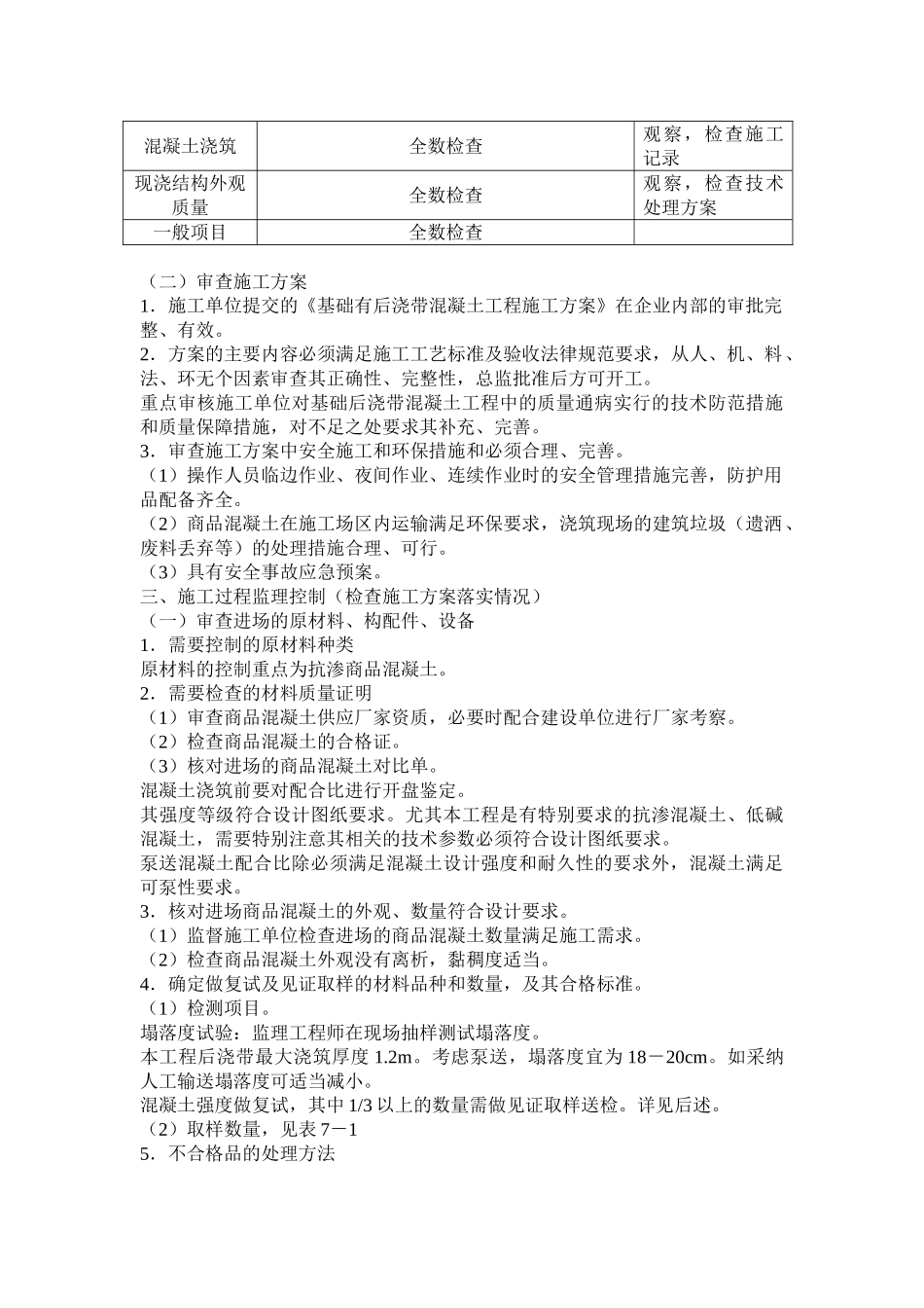
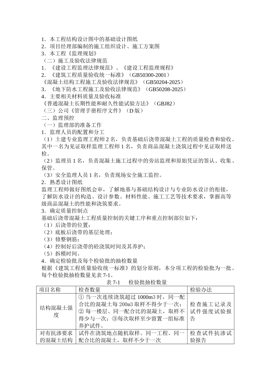
西安曲江贞观文化沟通广场工程监理实施细则(混凝土工程) 编 制: 审 核: 中咨工程建设监理公司第四监理部(8)项目部混凝土基础(后浇带混凝土)监理实施细则一、编制依据(一)基础后浇带混凝土工程相关文件1.本工程结构设计图中的基础设计图纸2.项目经理部编制的施工组织设计、施工方案图3.本工程《监理规划》(二)施工及验收法律规范1.《建设工程监理法律规范》、《建设工程监理规程》2.《建筑工程质量验收统一标准》(GB50300-2001)《混凝土结构工程施工及验收法律规范》(GB50204-2025)3.《地下防水工程施工及验收法律规范》(GB50208-2025)4.主要相关材料质量及验收标准《普通混凝土长期性能和耐久性能试验方法》(GBJ82)(三)公司《管理手册程序文件》(D 版)二、监理预控(一)监理部的准备工作1.监理人员的配置和分工(1)土建专业监理工程师 2 名,负责基础后浇带混凝土工程的质量检查和验收。其中一名为见证取样监理工程师 1 名,负责商品混凝土浇筑过程中见证取样送检。(2)监理员 1 名,负责混凝土施工过程中的旁站监理和原始凭证的签认、收集、保管。(3)安全监理人员 1 名,负责现场安全施工监控。2.熟悉设计图纸监理工程师做好图纸会审,了解地基与基础结构设计与专业防水设计的衔接,了解防水设计的构造、设计参数、材料性能、施工工艺等技术要求,掌握高等级商品混凝土的性能和浇筑要求。3.确定质量控制点基础后浇带混凝土工程质量控制的关键工序和重点控制部位如下:(1)后浇带的位置;(2)底板后浇带的基层处理;(3)修整钢筋;(4)控制好后浇带的砼浇筑时间及其养护;(5)拆模时间。4.确定检验批及每个检验批的抽检数量根据《建筑工程质量验收统一标准》的划分原则,本分项工程的检验批为一批。每个检验批抽检数量见表 7-1。表 7-1 检验批抽检数量项目名称检查数量检验办法结构混凝土强度① 当一次连续浇筑超过 1000m3 时,同一配合比的混凝土每 200m3 取样不得少于一次;② 每一楼层、同一配合比的混凝土,取样不得少与一次;③每次取样至少留置一组标准养护试件。检查施工记录及试件强度试验报告对有抗渗要求的混凝土结构试件在浇筑地点随机取样。同一工程、同一配合比的混凝土,取样不少于一次检查试件抗渗试验报告混凝土浇筑全数检查观察,检查施工记录现浇结构外观质量全数检查观察,检查技术处理方案一般项目全数检查(二)审查施工方案1.施工单位提交的《基础有后...

1、当您付费下载文档后,您只拥有了使用权限,并不意味着购买了版权,文档只能用于自身使用,不得用于其他商业用途(如 [转卖]进行直接盈利或[编辑后售卖]进行间接盈利)。
2、本站所有内容均由合作方或网友上传,本站不对文档的完整性、权威性及其观点立场正确性做任何保证或承诺!文档内容仅供研究参考,付费前请自行鉴别。
3、如文档内容存在违规,或者侵犯商业秘密、侵犯著作权等,请点击“违规举报”。

碎片内容

混凝土基础监理实施细则

确认删除?
VIP
微信客服
  • 扫码咨询
会员Q群
  • 会员专属群点击这里加入QQ群
客服邮箱
回到顶部