电脑桌面
添加小米粒文库到电脑桌面
安装后可以在桌面快捷访问

网络营销试卷a合肥工业大学

网络营销试卷a合肥工业大学_第1页
1/9
网络营销试卷a合肥工业大学_第2页
2/9
网络营销试卷a合肥工业大学_第3页
3/9
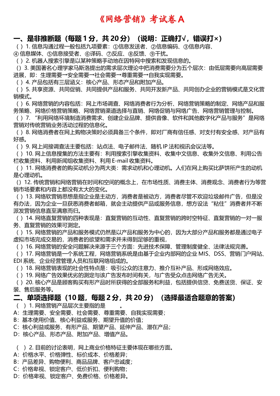
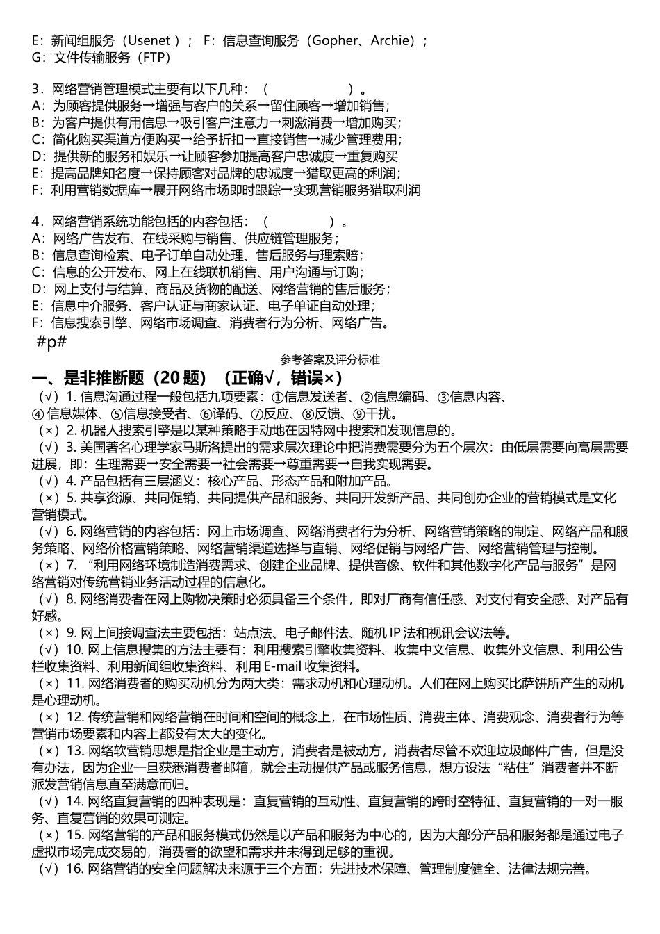
《网络营销》考试卷 A一、是非推断题(每题 1 分,共 20 分)(说明:正确打√,错误打×)( )1. 信息沟通过程一般包括九项要素:①信息发送者、②信息编码、③信息内容、④ 信息媒体、⑤信息接受者、⑥译码、⑦反应、⑧反馈、⑨干扰。( )2. 机器人搜索引擎是以某种策略手动地在因特网中搜索和发现信息的。()3. 美国著名心理学家马斯洛提出的需求层次理论中把消费需要分为五个层次:由低层需要向高层需要进展,即:生理需要→安全需要→社会需要→尊重需要→自我实现需要。( )4. 产品包括有三层涵义:核心产品、形态产品和附加产品。( )5. 共享资源、共同促销、共同提供产品和服务、共同开发新产品、共同创办企业的营销模式是文化营销模式。( )6. 网络营销的内容包括:网上市场调查、网络消费者行为分析、网络营销策略的制定、网络产品和服务策略、网络价格营销策略、网络营销渠道选择与直销、网络促销与网络广告、网络营销管理与控制。( )7. “利用网络环境制造消费需求、创建企业品牌、提供音像、软件和其他数字化产品与服务”是网络营销对传统营销业务活动过程的信息化。( )8. 网络消费者在网上购物决策时必须具备三个条件,即对厂商有信任感、对支付有安全感、对产品有好感。( )9. 网上间接调查法主要包括:站点法、电子邮件法、随机 IP 法和视讯会议法等。( )10. 网上信息搜集的方法主要有:利用搜索引擎收集资料、收集中文信息、收集外文信息、利用公告栏收集资料、利用新闻组收集资料、利用 E-mail 收集资料。( )11. 网络消费者的购买动机分为两大类:需求动机和心理动机。人们在网上购买比萨饼所产生的动机是心理动机。()12. 传统营销和网络营销在时间和空间的概念上,在市场性质、消费主体、消费观念、消费者行为等营销市场要素和内容上都没有太大的变化。( )13. 网络软营销思想是指企业是主动方,消费者是被动方,消费者尽管不欢迎垃圾邮件广告,但是没有办法,因为企业一旦获悉消费者邮箱,就会主动提供产品或服务信息,想方设法“粘住”消费者并不断派发营销信息直至满意而归。( )14. 网络直复营销的四种表现是:直复营销的互动性、直复营销的跨时空特征、直复营销的一对一服务、直复营销的效果可测定。( )15. 网络营销的产品和服务模式仍然是以产品和服务为中心的,因为大部分产品和服务都是通过电子虚拟市场完成交易的,消费者的欲望和需求并未得到足够的重视...

1、当您付费下载文档后,您只拥有了使用权限,并不意味着购买了版权,文档只能用于自身使用,不得用于其他商业用途(如 [转卖]进行直接盈利或[编辑后售卖]进行间接盈利)。
2、本站所有内容均由合作方或网友上传,本站不对文档的完整性、权威性及其观点立场正确性做任何保证或承诺!文档内容仅供研究参考,付费前请自行鉴别。
3、如文档内容存在违规,或者侵犯商业秘密、侵犯著作权等,请点击“违规举报”。

碎片内容

网络营销试卷a合肥工业大学

确认删除?
VIP
微信客服
  • 扫码咨询
会员Q群
  • 会员专属群点击这里加入QQ群
客服邮箱
回到顶部